2RGZBB007113 - 第141页
NAME TYPE 接続図 NFVc T I T L E モジュール~ベース間接続 DRAWING No. 8 8 FUJI SECRET 2R GZ BB0 00 10 5 A D D R E S S 3 A D D R E S S 3 A D D R E S S 7 A D D R E S S 7 A D D R E S S 7 A D D R E S S 7 4MⅢc ベース 4MⅢc BASE UNIT C N 2 C N 3 …

NAME TYPE
接続図
NFVc
TITLE
ベースCPU-BOX接続
DRAWING No.
7
8
FUJI SECRET
2RGZBB000105
ADDRESS
8
4MⅢc ベース
4MⅢc BASE UNIT
ベースCPU-BOX
BASE CPU-BOX
CPU基板
CPU PCB
2EGZBB0045**
DIO 1
2EGZBB0046**
DIO 2
2EGZBB0047**
CUNET1
2EGZBB0049**
1394a
LAN
ベース制御盤
BASE CONTROL BOX
ベース制御I/F基板1
BASE CONTROL I/F PCB 1
CN13
CN14
ベースリモートI/O基板1(メイン)
BASE CONTROL I/F PCB 1(MAIN)
CN1-1
IEEE1394 HUB(6ch)
CH6 CH1
CH2
CH3
CH4
モジュール1へ
TO MODULE 1
モジュール2へ
TO MODULE 2
モジュール3へ
TO MODULE 3
モジュール4へ
TO MODULE 4
2EGTBB0062**
2EGTBB0063**
2EGZBB0052**
2EGZBB0053**
CH5
2EGZBB0069**
ホストPCへ
TO HOST PC
(4M流用)
(4M流用)
バスパワーは、CH6のみ

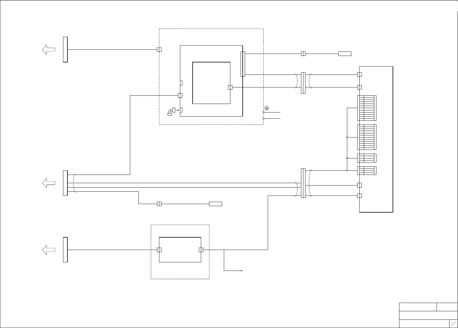
NAME TYPE
接続図
NFVc
TITLE
モジュール~ベース間接続
DRAWING No.
8
8
FUJI SECRET
2RGZBB000105
ADDRESS
3
ADDRESS
3
ADDRESS
7
ADDRESS
7
ADDRESS
7
ADDRESS
7
4MⅢc ベース
4MⅢc BASE UNIT
CN2 CN3
(2EGTBB0062**)
2EGZBB0054**
2EGZBB0058**
CN1
モジュール1接続コネクタCN1
MODULE 1 CONNECT CN1
モジュール1接続コネクタCN3
MODULE 1 CONNECT CN3
モジュール1接続コネクタCN2
MODULE 1 CONNECT CN2
2EGZBB0059**
CN1
モジュール2接続コネクタCN1
MODULE 2 CONNECT CN1
(2EGTBB0063**)
CN3
モジュール2接続コネクタCN3
MODULE 2 CONNECT CN3
2EGZBB0083**
モジュール2接続コネクタCN2
MODULE 2 CONNECT CN2
CN2
CN10
BCBCN3
BCBCN2
CN11
ベース制御I/F基板1
BASE CONTROL I/F PCB 1
ベース制御盤
BASE CONTROL BOX
(2EGZBB0053**)
CN3
2EGZBB0061**
CN1
2EGZBB0084**
CN2
EBCBCN3
CN11
(2EGZBB0052**)
CN3
CN10
2EGZBB0060**
EBCBCN2
CN1
2EGZBB0056**
CN2
ベース制御I/F基板2
BASE CONTROL I/F PCB 2
ベース増設制御盤
EXTEND BASE CONTROL BOX
モジュール4接続コネクタCN3
MODULE 4 CONNECT CN3
モジュール4接続コネクタCN1
MODULE 4 CONNECT CN1
モジュール4接続コネクタCN2
MODULE 4 CONNECT CN2
モジュール3接続コネクタCN3
MODULE 3 CONNECT CN3
モジュール3接続コネクタCN1
MODULE 3 CONNECT CN1
モジュール3接続コネクタCN2
MODULE 3 CONNECT CN2
C/VCN2
C/VCN3
C/VCN4
モジュール1へ
TO MODULE 1
モジュール2へ
TO MODULE 2
モジュール3へ
TO MODULE 3
モジュール4へ
TO MODULE 4
前工程基板搬送I/F基板
CN-1 SMFへ
後工程基板搬送I/F基板
CN-1 SMRへ
IEEE1394 HUB CH1へ
IEEE1394 HUB CH2へ
IEEE1394 HUB CH3へ
IEEE1394 HUB CH4へ

NAME TYPE
接続図
NFVc
TITLE
モジュール~ベース間接続
DRAWING No.
1
10
SECRET
2RGZBC000111
M3Ⅲc モジュール
M3Ⅲc MODULE UNIT
モジュール制御盤
MODULE CONTROL BOX
ベース接続コネクタCN1
BASE CONNECT CN1
2EGZBC0001**
MCBCN1
モジュール制御I/F基板
MODULE CONTROL I/F PCB
ベースへ
CN1
TO BASE UNIT
コネクタ基板
CONNECTOR PCB
コンベアコントロール基板
CONVEYOR CONTROL UNIT
EXCNC/V1
2EGZCB0001**(ダブル)
2EGZCA0001**(シングル)
CONNECT
CN6
CN2
2EGZBC0057**
CN15
CN7
CN4
CN6
1 CY000
2 GB
3 CY001
4 GB
5 CY002
6 GB
CN8-1
7 CY003
レーン1 隣モジュール停止トリガー(ダブル)
8 GB
9 CY004
10 GB
11 CY00A
12 GB
1 CY005
2 GB
3 CY006
4 GB
5 CY007
6 GB
CN8-2
レーン2 隣モジュール停止トリガー(ダブル)
7 CY008
8 GB
9 CY009
10 GB
11 CY00B
12 GB
1 +24VA
2 CX002
CN-X
a-3
(CX002)
レーン1 隣モジュール停止トリガ
3 GA
4
ベース接続コネクタCN2
EXCNC/V2
BASE CONNECT CN2
2EGZCB0002**(ダブル)
2EGZCA0002**(シングル)
1 +24VA
2 CX00A
CN-X
c-3
(CX00A)
レーン2 隣モジュール停止トリガ
3 GA
4
ベースへ
CN2
TO BASE UNIT
CN3
(RS485)
COVER SW
CN1
(RS232C)
2AGZBC0022**
カバー開閉SW
M2LS4
COVER SW
モジュールCPU-BOX
MODULE CPU-BOX
ベース接続コネクタCN3 CPU基板
BASE CONNECT CN3 CPU PCB
ベースへ
2EGZBC0046**
CN3
1394a
(IEEE1394)
TO BASE UNIT
OPTOC
2EGZBC0025** 2RGZCA0001**
Z0センサ
2LS1
Z AXIS 0 POS’ SENSOR
UART5~8
(RS232C)
CN23
CN23
CN23
2EGTBC0166**
ADDRESS
8
I/F基板CN14へ
2AGTBC0011**
パーツカメラ光源FG
GROUND:PARTS CAMERA LIGHT UNIT
コプラナリティセンサアース用
GROUND:COPLANARITY SENSOR
LANE 1 PAIRED MODULE STOP TRIGGER(DOUBLE)
LANE 2 PAIRED MODULE STOP TRIGGER(DOUBLE)
LANE 1 PAIRED MODULE STOP TRIGGER
LANE 2 PAIRED MODULE STOP TRIGGER
UART5
(RS232C)
UART7
(RS232C)