2RGZBB007113 - 第15页
NAME T I T L E DRAWING No. I/F回路図 I/F CIRCUIT DIAGRAM ベース ~ M6cモジュール間 I/F BASE-M6c MODULE I/F TYPE NXTⅢc 1 3 FUJI SECRET 2R GZ BB0 07 70 0 M 2P B1 E M 2P B1 E D P1 AD - 1 I O X 01 6 D P1 AD - 2 I O X 01 7 D P1 AD - 3 I…

NAME
TITLE
DRAWING No.
I/F回路図
I/F CIRCUIT DIAGRAM
ベース ~ M3cモジュール間 I/F
BASE-M3c MODULE I/F
TYPE
NXTⅢc
2
2
FUJI SECRET
2RGZBB007600
M2CR13X
XS軸インターロック
M2LS4
DP3
M1MS11
モジュール1電源遮断
DP4
I
O
CX002
I
O
CX00A
I
O
CY002
I
O
CY007
RS485
RS485
コンベアコントローラ
CONVEYOR CONTROLLER
CN5a
1
2
3
4
5
6
XS軸インターロック
XS AXIS INTERLOCK
GM
+24VA1
M6:短絡
+
-
+
-
+24VM1
M1101
X005
X006
X007
GA
シールド
M650
SP
M272
M3cモジュール
M3c MODULE
C7
C8
C9
C10
D1
D2
D3
D4
D5
D6
D7
D8
D9
D10
E1
E2
E3
ベース
BASE
+
-
+
-
+24VM1
M1101
シールド
GM
前工程基板搬送I/F基板
PREVIOUS PANE TRANSFER I/F BOARD
CN1
*1モジュール目の場合
* In the case of 1st module
モジュール2インタフェース
MODULE2 INTERFACE
CN1
*1モジュール目の場合
* In the case of 1st module
モジュール1電源遮断
MODULE1 POWER OFF
*1モジュール目の場合
* In the case of 1st module
+24VM4A
AIM:短絡
フロント隣モジュール停止トリガー
FRONT PAIR MODULE STOP TRIGER
リア隣モジュール停止トリガー
REAR PAIR MODULE STOP TRIGER
フロント隣モジュール停止トリガー
FRONT PAIR MODULE STOP TRIGER
リア隣モジュール停止トリガー
REAR PAIR MODULE STOP TRIGER
R23
R
+24VB2
GA
インターロック
interlock
SERVO BOARD
I/O INTERFACE
10
モジュールCPUボックスへ
MODULE CPU BOX
1394 P0
OPTOB
SP
SP
CX002
CX00A
CY002
CY007
VP
VG
TPA*
TPA
TPB*
TPB
E4
E5
E6
E7
E8
E9
E10
1
2
3
4
5
6
CN3
CX002
CX00A
CY002
CY007
VP
VG
TPA*
TPA
TPB*
TPB
モジュール2インタフェース
MODULE2 INTERFACE
CN1
*1モジュール目の場合
* In the case of 1st module
HUBへ
HUB1-CH1
*1モジュール目の場合
* In the case of 1st module
MODULE POWER CONNECTION DOOR
モジュール電源接続扉
M228
M221
M1015
M1016
セーフティー回路運転条件
Safety circuit operation conditions
PAIR MODULE EMERGENCY STOP FACTOR
ペアモジュール非常停止要因

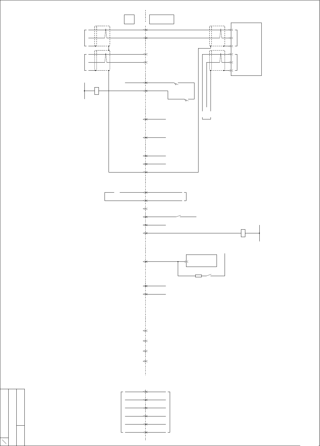
NAME
TITLE
DRAWING No.
I/F回路図
I/F CIRCUIT DIAGRAM
ベース ~ M6cモジュール間 I/F
BASE-M6c MODULE I/F
TYPE
NXTⅢc
1
3
FUJI SECRET
2RGZBB007700
M2PB1E
M2PB1E
DP1AD-1
I
O
X016
DP1AD-2
I
O
X017
DP1AD-3
I
O
X018
DP1AD-4
I
O
X019
M1MS11
モジュール1電源遮断
M1CR31E
モジュール1安全扉
M2LS1E
M2CR12X
ペアモジュール非常停止要因
M2LS1E
I
O
RY008
M1CR40X M1CR41X M2CR11E
p
31SOL3
M1MS11
モジュール1電源遮断
M6cモジュール
M6c MODULE
ベース
BASE
CN2
非常停止押しボタン
+24VM4C E1
EMERGENCY STOP BUTTON
A1
セーフティー回路運転条件
M1001 E2
Safety circuit operation conditions
A2
SP SP
A3
SP SP
A4
SP SP
A5
SP SP
A6
SP SP
A7
SP SP
A8
SP SP
A9
SP SP
A10
非常停止押しボタン
M256
EMERGENCY STOP BUTTON
B1
E7
B2
M175 M175
B3
GA
モジュールアドレス確認1
H1 X016
MODULE ADDRESS CHECK1
B4
モジュールアドレス確認2
H2 X017
MODULE ADDRESS CHECK2
B5
モジュールアドレス確認3
H3 X018
MODULE ADDRESS CHECK3
B6
モジュールアドレス確認4
H4 X019
MODULE ADDRESS CHECK4
B7
H5 +24VA1
B8
CN3-2
コンベアコントローラ
モジュールアドレス0 CONVEYOR CONTROLLER
3
Modile address 0
モジュール1電源遮断
モジュールアドレス1
4
MODULE 1 POWER OFF
Modile address 1
モジュールアドレス2
+24VM4 +24VM4A +24VM4A
5
B9
Modile address 2
安全回路用電源
モジュールアドレス3
A power supply, for safe circuits
6
Modile address 3
GM GM
B10
GA
COM
7
+24VM4A
GM
フロントカバー
FRONT COVER
モジュール1安全扉
MODULE1 SAFETY DOOR
M191 E9
C1
*1モジュール目の場合
* In the case of 1st module
GM
ペアモジュール非常停止要因
PAIR MODULE EMERGENCY STOP FACTOR
ペアモジュール非常停止要因
PAIR MODULE EMERGENCY STOP FACTOR
+24VM4A F33 M271
C2
フロントカバー
FRONT COVER
M1001 M226
C3
セーフティー回路運転条件
M1002 M225
Safety circuit operation conditions
C4
残テープカッター動作指示
M1234 RY008
TAPE CUT
C5
残テープBOXあり 残テープBOXあり セーフティーリレーOK
GB
TAPE BOX CHECK TAPE BOX CHECK SAFETY RELAY OK
M1234B M1235 RY008A RY008B
C6
CN1
R111 R121 R
B1
モジュールコントロールボックスへ
S111 S121 S
B2
TO MODULE CONTROL BOX
MCBCN1
T111 T121 T
A2
A1
モジュール1電源遮断
MODULE 1 POWER OFF

NAME
TITLE
DRAWING No.
I/F回路図
I/F CIRCUIT DIAGRAM
ベース ~ M6cモジュール間 I/F
BASE-M6c MODULE I/F
TYPE
NXTⅢc
2
3
FUJI SECRET
2RGZBB007700
M2LS4A
M1MS11
モジュール1電源遮断
DP3
M2CR13X
XS軸インターロック
DP4
M2LS4B
SHIELD
CN2Rへ
-
+
M6cモジュール
M6c MODULE
ベース
BASE
CN5a
+ +
C7
1
前工程基板搬送I/F基板
PREVIOUS PANE TRANSFER I/F BOARD
- -
RS485
C8
CN1
2
*1モジュール目の場合
3
* In the case of 1st module
+
C9
4
モジュール2インタフェース
MODULE2 INTERFACE
-
RS485
C10
CN1
5
*1モジュール目の場合
6
* In the case of 1st module
モジュール電源接続扉
MODULE POWER CONNECTION DOOR
+24VM1 +24VM1
GM
D1
モジュール1電源遮断
MODULE1 POWER OFF
M1101 M1101
D2
*1モジュール目の場合
* In the case of 1st module
D3
D4
X007
D5
GA
D6
SHIELD SHIELD
D7
ペアモジュール非常停止要因
PAIR MODULE EMERGENCY STOP FACTOR
M1015 M228
D8
セーフティー回路運転条件
M1016 M221
Safety circuit operation conditions
D9
D10
M650 +24VA1
E1
M6:短絡
SP
GM
E2
XS軸インターロック
XS AXIS INTERLOCK
M272
E3
SERVO BOARD
+24VM4A
I/O INTERFACE
OPTOB
インターロック
E4
10
interlock
R23
R
AIM:短絡
SP
E5
SP
E6
コンベアコントローラ
CONVEYOR CONTROLLER
M1101A
E7
E8
E9
E10
CN3
VP VP
1
VG VG
2
モジュールCPUボックスへ
TPA* TPA*
HUBへ
3
MODULE CPU BOX
HUB1-CH1 1394 P0
TPA TPA
4
*1モジュール目の場合
TPB* TPB*
* In the case of 1st module
5
TPB TPB
6
X005
X006