2RGZBB007113 - 第151页
NAME TYPE 接続図 NFVc T I T L E 可動ケーブル接続 DRAWING No. 1 0 1 0 SECRET 2R GZ BC 000 11 1 M Y サーボBOX S E R V O B O X 2 E GZ SA 0 0 11 * 2 E GZ SA 0 0 10 ** P G Y リニアスケー ル基板 S C A L E P C B C N 1 C N 4 2 E GZ SA 0 0 20 ** D C /D…

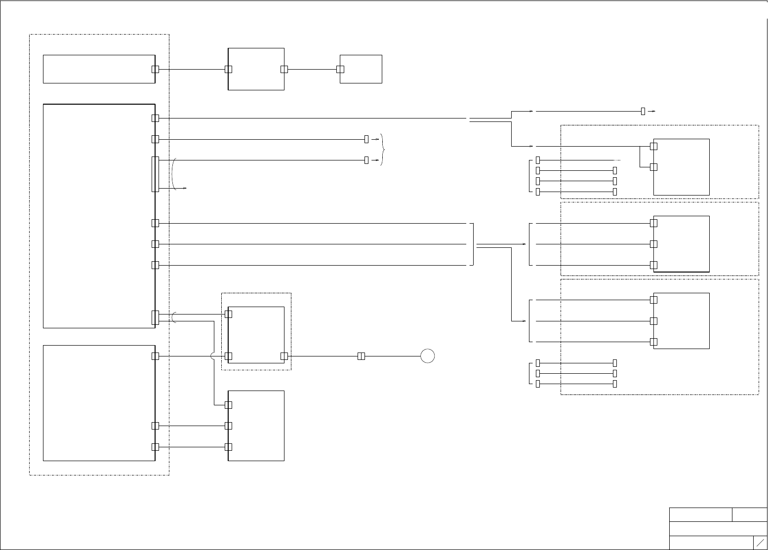
NAME TYPE
接続図
NFVc
TITLE
可動ケーブル中継(CPU-BOX)
DRAWING No.
9
10
SECRET
2RGZBC000111
サーボ基板
SERVO PCB
2EGZBC0007**
SERVO
I/O
SERVO
IN0
SERVO
OUT0
画像処理基板
VISION PCB
HEAD/PART
MARK
2EGZBC0028**
TRIG IN
CL POWER
PANEL LINK
TRIG OUT
CPU基板
CPU PCB
CN12
CN8
モジュール制御盤
MODULE CONTROL BOX
モジュール制御I/F基板
MODULE CONTROL I/F PCB
モジュールCPU-BOX
MODULE CPU BOX
サーボBOX
SERVO BOX
2EGZBC0040**
2EGZBC0039**
B
I/O
2EGZBC0005**
操作パネル
OPERATION PANEL
DFP IN
CND
MARK CAMERA
CNB
デバイス表示基板
DEVICE MONITOR PCB
DEVICE
IN
DEVICE
OUT
RH3300*
2EGZBC0008**
RH6610*
2EGZBC0006**
2EGZKA0001**
OUTPUT
CN3A
INPUT
CN3B
TIGGER
CND
CN18
パーツカメラ光源基板
PARTS CAMERA LIGHT UNIT
CN3
M2FAN8
2RGZBC0017**
集塵ファン
M2
FAN8
DUST COLLECTING FAN
2EGZBC0033**
CL 2
2EGTBC0317**
CL 1
2EGTBC0316**
M/F
ADDRESS
2
ADDRESS
10
ADDRESS
10
ヘッドユニットへ
(オンザフライカメラ)
TO HEAD UNIT
マークカメラユニットへ
TO MARK CAMERA UNIT
M3Ⅲc モジュール
M3Ⅲc MODULE UNIT
2EGTGA0036**
BASE
2EGTGA0037**
FULL
2EGTGA0014**
I/O
2EGTGA0013**
TRIG
CAMERA2EGTBC0316**
2EGTBC0317**
2EGZBC0005**
未使用
未使用
2EGTBC0316**
2EGTBC0317**
2EGZBC0005**
パーツカメラ仕様により以下選択
2EGZBC0008**
パーツカメラ仕様(ワイド(P05CL),サイドライト)
PARTS CAMERA UNIT(WIDE(P05CL),SIDELIGHT)
パーツカメラユニット(ワイド(P05CL),サイドライト)
パーツカメラ仕様(標準(P04CL))
パーツカメラユニット(標準(P04CL))
PARTS CAMERA UNIT(STANDARD(P04CL))
パーツカメラ仕様(25M(MP03CL,MP05CL))
パーツカメラユニット(25M(MP03CL,MP05CL))
PARTS CAMERA UNIT(25M(MP03CL,MP05CL))

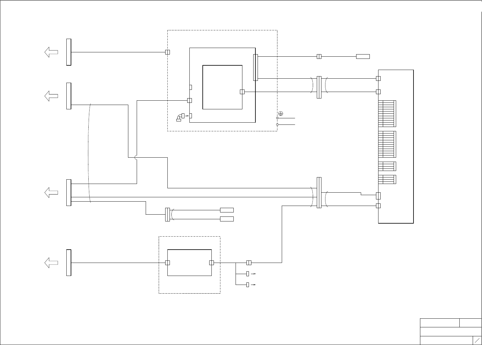
NAME TYPE
接続図
NFVc
TITLE
可動ケーブル接続
DRAWING No.
10
10
SECRET
2RGZBC000111
MY
サーボBOX
SERVO BOX
2EGZSA0011*
2EGZSA0010**
PGY
リニアスケール基板
SCALE PCB
CN1 CN4
2EGZSA0020**
DC/DC POWER
2EGZSA0009**
PGY
Y軸スケールヘッド
MY
M
Y軸リニアモータ
PG
制御盤へ
平形ケーブル TYPE3
FLAT CABLE TYPE 3
2EGZSA0001**
MX1
2EGZSA0002**
PGX1
MX2
PGX2
MX1
M
PGX1
X軸サーボモータ
X AXIS SERVO MOTOR
2AGZSA0003**
(2RGZSA0003*)
平形ケーブル TYPE2
FLAT CABLE TYPE 2
PG1
2EGZSA0008**
M1
CND
2EGZSA0006**
CPU-BOXへ
(画像処理基板)
2AGZSA0002**
(2RGZSA0002**)
TO HEAD UNIT
HEAD CAM CN-H1 CN-H2
ヘッドユニットへ
(オンザフライカメラ)
ヘッドユニットへ
(モータ動力)
TO HEAD UNIT
ヘッドユニットへ
(モータエンコーダ)
TO HEAD UNIT
2EGZSA0007**
CN-H3
ヘッドユニットへ
(ヘッド機能基板)
TO HEAD UNIT
CNA
制御盤、リモートI/O基板へ
14LS12
平形ケーブル TYPE1
FLAT CABLE TYPE 1
2EGZSA0003**
2EGZSA0005**
2EGZSA0004**
2AGZSA0001**
(2RGZSA0001**)
マークカメラユニット
MARK CAMERA UNIT
TRIG
(LVDS)
CAMERA
(IEEE1394)
ヘッド着座確認SW
MARK CAMERA
CPU-BOXへ
(画像処理基板)
CNB
CPU-BOXへ
(画像処理基板)
CNC
基板高さセンサアンプへ
レーザー基板高さセンサヘッド
マークカメラ光源基板
MARK CAMERA LIGHT PCB
側射
落射
マークカメラ光源ユニット
MARK CAMERA LIGHT UNIT
MARK LED
RH0182*
FAN1
2AGZSA0017**
FAN1
Y軸リニアモータ冷却ファン(背面側上)
Y AXIS FAN1
FAN2
2AGZSA0019**
FAN2
Y軸リニアモータ冷却ファン(背面側下)
Y AXIS FAN2
Y軸リニアモータサーミスタ(背面側)
Y軸リニアモータサーミスタ(正面側)
ADDRESS
9
ADDRESS
9
ADDRESS
9
ADDRESS
8
ADDRESS
8
ADDRESS
8
2EGTSA0020**
2EGZSF0007**
M3Ⅲc モジュール
M3Ⅲc MODULE UNIT
平形ケーブル TYPE1
FLAT CABLE TYPE 1
(2EGZSA0021**)
※2次試作のみ、以降は平形に含む
FAN3
2AGZSA0021**
FAN3
Y軸リニアモータ冷却ファン(正面側)
Y AXIS FAN3

NAME TYPE
接続図
NFVc
TITLE
モジュール~ベース間接続
DRAWING No.
1
11
SECRET
2RGZBE000110
ベースへ
CN1
モジュール制御盤
MODULE CONTROL BOX
MCBCN1
CN6
COVER SW
2AGZBE0069**
カバー開閉SW1
M2LS4
COVER SW 1
CN2R
EXCNC/V2
2EGZBE0001**
2EGZBE0002**
モジュールCPU-BOX
MODULE CPU-BOX
CPU基板
CPU PCB
1394a
(IEEE1394)
CN3
2EGZBE0043**
EXCNC/V1
コンベアコントロール基板
CONVEYOR CONTROL UNIT
CN2
CN4
CN3
(RS485)
CN1
(RS232C)
1 CY000
2 GB
3 CY001
4 GB
5 CY002
6 GB
7 CY003
8 GB
9 CY004
1 +24VA
2 CX002
CN-X
a-3
(CX002)
3 GA
4
1 +24VA
2 CX00A
CN-X
c-3
(CX00A)
3 GA
4
10 GB
11 CY00A
12 GB
CN8-1
1 CY005
2 GB
3 CY006
4 GB
5 CY007
6 GB
CN8-2
7 CY008
8 GB
9 CY009
10 GB
11 CY00B
12 GB
2EGZCF0001**(ダブル)
2EGZCE0001**(シングル)
2EGZCF0002**(ダブル)
2EGZCE0002**(シングル)
ベース接続コネクタCN3
BASE CONNECT CN3
ベース接続コネクタCN1
BASE CONNECT CN1
ベース接続コネクタCN2R
BASE CONNECT CN2R
M6Ⅲc モジュール
M6Ⅲc MODULE UNIT
TO BASE UNIT
ベースへ
TO BASE UNIT
ベースへ
TO BASE UNIT
レーン1 隣モジュール停止トリガー(ダブル)
レーン2 隣モジュール停止トリガー(ダブル)
レーン1 隣モジュール停止トリガ
レーン2 隣モジュール停止トリガ
カバー開閉SW2
M2LS4A
COVER SW 2
ベース接続コネクタCN2
BASE CONNECT CN2
ベースへ
CN2
TO BASE UNIT
CN15
モジュール制御I/F基板
MODULE CONTROL I/F PCB
コネクタ基板
CONNECTOR PCB
CONNECT
CN6
Z0センサ
Z AXIS 0 POS’ SENSOR
OPTOC
2EGZBE0025** 2RGZCE0001**
2LS1
CN7
UART5~8
(RS232C)
CN23
CN23
CN23
2EGTBC0166**
UART5
(RS232C)
2EGTBE0097**
UART6
(RS232C)
UART7
(RS232C)
ADDRESS
9
I/F基板CN14へ
ADDRESS
6
M/C CN4へ
2AGTBC0011**
パーツカメラ光源FG
コプラナリティセンサアース用
LANE 1 PAIRED MODULE STOP TRIGGER(DOUBLE)
LANE 2 PAIRED MODULE STOP TRIGGER(DOUBLE)
LANE 1 PAIRED MODULE STOP TRIGGER
LANE 2 PAIRED MODULE STOP TRIGGER
GROUND:PARTS CAMERA LIGHT UNIT
GROUND:COPLANARITY SENSOR