2RGZBB007113 - 第160页
NAME TYPE 接続図 NFVc T I T L E 可動ケーブル中継(制御盤) DRAWING No. 9 1 1 SECRET 2R GZ BE 000 11 0 モジュール制 御盤 M O D U L E C O N T R O L B O X モジュール制御 I/F基板 M O D U L E C O N T R O L I / F P C B コネクタ基板 C N 9 ? ? ? * * モジュールCP U-BOX M O…

NAME TYPE
接続図
NFVc
TITLE
供給ユニット接続(MTU,MWU)
DRAWING No.
8
11
SECRET
2RGZBE000110
M/C CN1M/C CN2
モジュールへ
TO MODULE UNIT
モジュールへ
TO MODULE UNIT
モジュールへ
TO MODULE UNIT
モジュールへ
TO MODULE UNIT
M/C CN3M/C CN4
5PIN
(AC200V)
14PIN
(RS232C,EMG)
5PIN
(DC24V)
14PIN
(CuNET・I/O)
MTUへ
TO MTU
MTUへ
TO MTU
MTUへ
TO MTU
MTUへ
TO MTU
MTU
MTU詳細は、MTU接続図を参照のこと。
MWU
M/C CN5
モジュールへ MWUへ
TO MODULE UNIT TO MWU
6PIN
(IEEE1394)
MWU詳細は、MWU接続図を参照のこと。
M6Ⅲc モジュール
M6Ⅲc MODULE UNIT

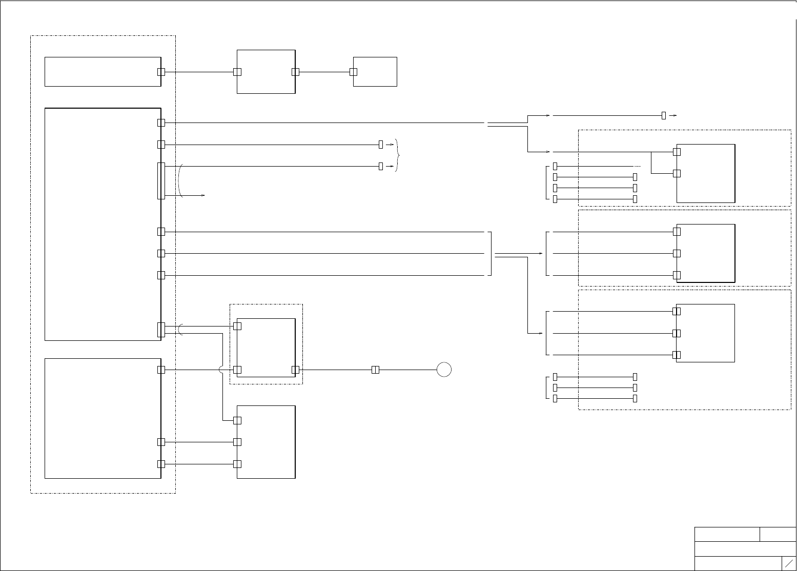
NAME TYPE
接続図
NFVc
TITLE
可動ケーブル中継(制御盤)
DRAWING No.
9
11
SECRET
2RGZBE000110
モジュール制御盤
MODULE CONTROL BOX
モジュール制御I/F基板
MODULE CONTROL I/F PCB
コネクタ基板
CN9
???**
モジュールCPU-BOX
MODULE CPU-BOX
CPU基板
CPU PCB
2EGZBE0026**
DIO 1
2EGZBE0027**
DIO 2
CONNECTOR PCB
CN10
CN14
2EGZBE0047**
UART7
(RS232C)
ADDRESS
1
CPU BOXへ
基板高さセンサアンプ
BOARD HEIGHT AMP
CNC
2EGZSA0019** 2EGKGP0007**
ADDRESS
11
レーザー基板高さセンサヘッドへ
HS-CNC
M6Ⅲc モジュール
M6Ⅲc MODULE UNIT
2EGZBE0029**
CONNECT
CN8
CN13
CN5
モジュールCPU-BOX
MODULE CPU-BOX
CPU基板
CPU PCB
2EGTBC0311**
2次試作機まではアダプタハーネスで接続
CUnet 1
モジュールリモートIO基板(メイン)
MODULE REMOTE IO PCB(MAIN)
CNA
CN2
(CUnet)
ADDRESS
11
ヘッドユニットへ
TO HEAD UNIT
DC/DC POWER
リニアスケール基板へ
ADDRESS
11
TO SCALE PCB
パーツカメラ光源ユニット(標準(P04CL))
PARTS CAMERA LIGHT UNIT(STANDARD(P04CL))
ADDRESS
2
LIGHT IO

NAME TYPE
接続図
NFVc
TITLE
可動ケーブル中継(CPU-BOX)
DRAWING No.
10
11
SECRET
2RGZBE000110
サーボ基板
SERVO PCB
2EGZBE0007**
SERVO
I/O
SERVO
IN0
SERVO
OUT0
画像処理基板
VISION PCB
HEAD/PART
MARK
2EGZBE0046**
TRIG IN
CL POWER
PANEL LINK
TRIG OUT
CPU基板
CPU PCB
CN12
CN8
モジュール制御盤
MODULE CONTROL BOX
モジュール制御I/F基板
MODULE CONTROL I/F PCB
モジュールCPU-BOX
MODULE CPU BOX
サーボBOX
SERVO BOX
2EGZBE0040**
2EGZBE0039**
操作パネル
OPERATION PANEL
DFP-IN
MARK CAMERA
CNB
デバイス表示基板
DEVICE MONITOR PCB
DEVICE
IN
DEVICE
OUT
RH3300*
RH6610*
2EGZBE0006**
2EGZKB0001**
OUTPUT
CN3A
INPUT
CN3B
TIGGER
CND
CN18
パーツカメラ光源基板
PARTS CAMERA LIGHT UNIT
CN3
M2FAN8
2EGZBE0033** 2RGZBE0017**
集塵ファン
M2
FAN8
DUST COLLECTING FAN
CL 1
CL 2
ADDRESS
2
ADDRESS
11
マークカメラユニットへ
TO MARK CAMERA UNIT
M6Ⅲc モジュール
M6Ⅲc MODULE UNIT
CND
2EGZBC0008**
ADDRESS
11
ヘッドユニットへ
(オンザフライカメラ)
TO HEAD UNIT
2EGTGA0013**
TRIG
未使用
2EGTBC0316** CAMERA
2EGTBC0317**
2EGZBE0005**
2EGTBC0316**
B
2EGTBC0317**
M/F
2EGZBE0005**
I/O
2EGTGA0036**
BASE
2EGTGA0037**
FULL
2EGTGA0014**
I/O
未使用
2EGTBC0316**
2EGTBC0317**
2EGZBE0005**
パーツカメラ仕様により以下選択
2EGZBC0008**
パーツカメラ仕様(ワイド(P05CL)、サイドライト)
パーツカメラユニット(ワイド(P05CL)、サイドライト)
PARTS CAMERA UNIT(WIDE(P05CL)、SIDELIGHT)
パーツカメラ仕様(標準(P04CL))
パーツカメラユニット(標準(P04CL))
PARTS CAMERA UNIT(STANDARD(P04CL))
パーツカメラ仕様(25M(MP03CL,MP05CL))
パーツカメラユニット(25M(MP03CL,MP05CL))
PARTS CAMERA UNIT(25M(MP03CL,MP05CL))