2RGZBB007113 - 第40页
2 0 1 2 0 2 2 0 3 2 0 4 2 0 5 2 0 6 2 0 7 2 0 8 2 0 9 2 1 0 2 1 1 2 1 2 2 1 3 2 1 4 2 1 5 2 1 6 2 1 7 2 1 8 2 1 9 2 2 0 2 2 1 2 2 2 2 23 2 24 2 25 2 26 2 27 2 28 2 29 2 30 2 31 2 32 2 33 2 34 2 35 2 36 2 37 2 38 2 39 2 4…

1 01
1 02
1 03
1 04
1 05
1 06
1 07
1 08
1 09
1 10
1 11
1 12
1 13
1 14
1 15
1 16
1 17
1 18
1 19
1 20
1 21
1 22
1 23
1 24
1 25
1 26
1 27
1 28
1 29
1 30
1 31
1 32
1 33
1 34
1 35
1 36
1 37
1 38
1 39
1 40
1 41
1 42
1 43
1 44
1 45
NAME PAGE
モジュール回路図
MODULE CIRCUIT DIAGRAM
25
1
TITLE TYPE
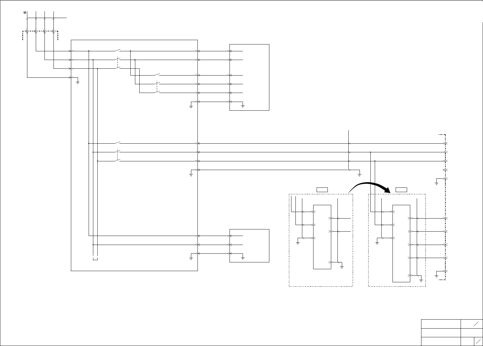
AC200V供給回路
AC200V SUPPLY CIRCUIT
NXTⅢc
DRAWING No.
1
1
FUJI SECRET
2RGZBC003301
M2MS2X
221
サーボ制御電源入り
M2MS1X
325
セーフティーリレーOK(ディレー)
M2MS3X
324
パレット電源入り
R
S
T
AWG16
AC200~230V 50/60Hz
R1
S1
T1
R3
S3
T3
CN1
-A1
-B1
-B2
-A2
MCBCN17
-1
-2
-1
MCBCN15
-2
-3
-4
R11
S11
T11
-4
MCBCN2
-1
-2
-3
-3
-1
MCBCN16
-2
NEXT PAGE
MODULE CONTROL BOX
モジュールコントロールボックス
R
S
J2
R3
-A1
S3
-A2
T3
-B1
-B2
J1
R1
-1
S1
-2
AC POWER
R
1
S
3
5
M6c
AWG16
CN3
-1
S11
-2
T11
-4
-5
-3
AWG16
AWG16
M2REC3
L
CN1-1
CN1
+24VC
+V
-1
CN51-5
N
CN1-3
GC
-V
-2
CN51-1
FG
CN1-5
+24VC
+V
-5
CN51-6
GC
-V
-4
CN51-2
DC24V
240W
PEAK
-3
-V
CN51-4
AWG16
AWG16
M2REC3
L
CN1-1
+V
N
CN1-3
-V
FG
CN1-5
DC24V
150W
PEAK
-V
+24VC
GC
M3c
デバイス I/F
DEVICE I/F
MCBCN1
-1
-2
-3
-4
BASE I/F
ベース I/F
MODULE SERVO BOX
モジュールサーボボックス
MODULE CPU BOX
モジュールCPUボックス
CN2-1
CN3-1
CN3-7

2 01
2 02
2 03
2 04
2 05
2 06
2 07
2 08
2 09
2 10
2 11
2 12
2 13
2 14
2 15
2 16
2 17
2 18
2 19
2 20
2 21
2 22
2 23
2 24
2 25
2 26
2 27
2 28
2 29
2 30
2 31
2 32
2 33
2 34
2 35
2 36
2 37
2 38
2 39
2 40
2 41
2 42
2 43
2 44
2 45
NAME PAGE
モジュール回路図
MODULE CIRCUIT DIAGRAM
25
2
TITLE TYPE
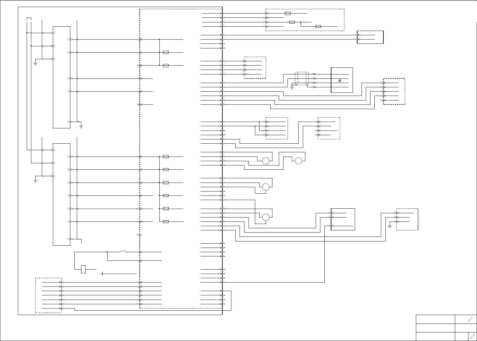
DC24V供給回路
DC24V SUPPLY CIRCUIT
NXTⅢc
DRAWING No.
1
1
FUJI SECRET
2RGZBC003400
M2CR14X
328
サーボ制御電源、ヘッド電源入り
M2MS2X
サーボ制御電源入り
a
b
104
FAN
M2FAN1
FAN
M2FAN2
F1
(1A)
F2
(2A)
F1
(6.3A)
F2
(2A)
F3
(5A)
F4
(6.3A)
FAN
M2FAN4
F5
(2A)
F6
(2A)
F7
(2A)
F8
(3.2A)
FAN
M2FAN5
F3
(1A)
PREVIOUS PAGE
S
T
AWG16
M2REC1
L
AWG18
CN1-1
N
CN1-3
+V
CN51-5
FG
CN1-5
+V
CN51-6
-V
CN51-2
-V
CN51-3
DC24V
150W
PEAK
-V
CN51-1
AWG16
M2REC2
L
AWG16
CN1-1
N
CN1-3
+V
CN51-8
FG
CN1-5
+V
CN51-7
+V
CN51-6
-V
CN51-4
-V
CN51-3
-V
CN51-2
DC24V
240W
PEAK
-V
CN51-1
+24VA
GA
+24VA
GA
+24VB
GB
+24VB
GB
+24VB
GB
CN1
-1
-2
-3
-4
-5
-6
CN2
-1
-2
-3
-4
-5
-6
CN3
-1
-2
+24VB4 +24VB4A
+24VB4
-1
CN4
-2
-3
-4
+24VA
GA
+24VB3
GB
-1
CN5
-2
-3
-4
+24VA2
GA
+24VA2
GA
-1
CN6
-2
-3
-4
+24VA
GA
+24VB2
GB
CN7
-1
-2
-3
-4
-5
-6
+24VB5
GB
+24VB3
GB
+24VA
GA
-1
CN8
-2
-3
-4
-5
-6
+24VB4
GB
+24VB4
GB
+24VA3
GA
-1
CN9
-2
-3
-4
+24VA3
GA
GA
+24VA3
-1
CN10
-2
-3
-4
+24VB7
GB
FAN1AL
+24VB7
-1
CN11
-2
-3
-4
+24VB6
GB
+24VB3
GB
CN12
-1
-2
-3
-4
CN13
-1
-2
-3
-4
CN14
-1
-2
-3
-4
+24VA3
GA
+24VB3
GB
+24VB5
GB
+24VB5
GB
+24VB6
GB
+24VB6
GB
-7
CN15
-1
-2
+24VA1
M2124
CONNECTOR BOARD
コネクタ基板
MODULE CONTROL BOX
モジュールコントロールボックス
COOLING FAN 1(UNDER)
冷却ファン1(下部)
サーボ制御電源入り
SERVO CONTROL POWER ON
SD-Q19
INTERFACE BOARD
インターフェース基板
NOT USED
未使用
INTERFACE BOARD
インターフェース基板
CN1
-1
-2
-3
-4
+24VA
GA
+24VB3
GB
操作パネル
OPERATION PANEL
DCIO
DC24V
-1
GND
-2
PARTS CAMERA LAMP UNIT
パーツカメラ光源ユニット
-A1
-B1
PARTS LIGHT
+24VB5
GB
+24VA
-1
GA
-2
CN4
+24VB3
-3
GB
-4
REMOTE I/O BOARD
リモートI/O基板
-2
+24VB2
-4
GB
CN2
-1
+24VA
-3
GA
CONVEYOR CONTROLLER
コンベアコントローラ
-A3
-B3
-A4
+24VB4
+24VB4
GB
GB
-B4
CN-H3
HEAD UNIT
ヘッドユニット
冷却ファン2(下部)
COOLING FAN 2(UNDER)
M2124
-20
GA
-21
+24VA1
-19
CN2
+24VA1
+24VB1
+24VB2
+24VB3
+24VB4A
+24VB5
温度検知基板
TEMPERATURE CHECK BOARD
CN1
+24VA3
-A1
-A2
GA
-A3
GA
-A4
+24VA3
ロードセルコントローラ
LOAD CELL CONTROLLER
CN2
+24VA
-1
GA
-2
FG
-3
-A1
-A2
CN_NET
+24VB5
GB
-2
COPLANARITY
GB
+24VA
GA
+24VB6
+24VB7
+24VA2
+24VA3
-3
-4
-5
-6
GA
+24VB7
FAN1AL
FAN2AL
+24VB7
-22
FAN1AL
-23
FAN2AL
-24
+24VB6
-25
GB
-5
FAN2AL
-6
+24VA2
-5
-6
GA
-5
FG
GB
冷却FAN4,5(上部)
COOLONG FAN 4,5(UPPER)
OPTION REMOTE I/O BKT
オプションリモートI/O BKT
-A2
-B2
SHIELD
+24VB1A

3 01
3 02
3 03
3 04
3 05
3 06
3 07
3 08
3 09
3 10
3 11
3 12
3 13
3 14
3 15
3 16
3 17
3 18
3 19
3 20
3 21
3 22
3 23
3 24
3 25
3 26
3 27
3 28
3 29
3 30
3 31
3 32
3 33
3 34
3 35
3 36
3 37
3 38
3 39
3 40
3 41
3 42
3 43
3 44
3 45
NAME PAGE
モジュール回路図
MODULE CIRCUIT DIAGRAM
25
3
TITLE TYPE
インターフェース基板
INTERFACE BOARD
NXTⅢc
DRAWING No.
1
2
FUJI SECRET
2RGZBC003501
M2LS1E
p
M2SOL1E
M2MS3X
パレット電源入り
a
b
111
M2MS1X
セーフティーリレーOK(ディレー)
a
b
106
326
M2MS1X
325
セーフティーリレーOK(ディレー)
M2CR14X
サーボ制御電源、ヘッド電源入り
a
b
220
2LS1
インタフェース基板
INTERFACE BOARD
CN3
M226
-1
M225
-2
X003
-3
K3108
-4
+24VM4A
-7
E9
-8
Y004A
-5
GA
-6
CN5
+24VA1
-1
X005
-2
GA
-3
+24VA1
-4
X006
-5
GA
-6
+24VA1
-7
X007
-8
GA
-9
Y006
-10
DC/IO
-3
-4
OPERATION PANEL
操作パネル
-11
GA
-12
-11
M256
-12
E7
-13
E1
-14
E2
-5
-6
-7
-8
インタフェース基板
INTERFACE BOARD
Y007
-9
K3107
-10
X009
-13
GA
-14
+24VAR1
-15
RX012
-16
+24VAR1
-17
RX013
-18
M2PB1E
非常停止ボタン
EMERGENCY STOP BUTTON
フロントカバー開閉確認
FRONT COVER CHECK
フロントカバーロック
FRONT COVER LOCK
パレット電源入り
CN2
PALETTE POWER ON
M202
M202
-5
GA
GA
SD-Q11
-2
セーフティーリレーOK(ディレー)
SAFETY RELAY OK(DELAY) (DELAY:1.0sec)
M242
M242
-13
GM
GM
SD-Q19
-4
M212A
M212A
-15
M212
サーボ制御電源、ヘッド電源入り
SERVO CONTROL POWER, HEAD POWER ON
Y003
Y003
-17
GA
GA
LY1N-D2
-18
セーフティーリレーユニット
SAFETY RELAY UNIT
M2SR1
+24VM4A
+24VM4A GM
-3
A1(+) A2(-)
M211
M211 M241
-12
T31 S14
M221
M221 M242
-6
T12 S44
T11 L1
M221
M221
-8
T22 L2
T21 X1
+24VM4A
+24VM4A
-16
T33 X2
M212
T32
+24VM4A
+24VM4A
-9
Y1
M241
-11
+24VA1
-1
M231
-7
-10
M175
-14
-26
Z0センサ
Z0 SENSOR
CN7
K107
-12
GA
-13
M2CR11E
セーフティーリレーOK
M2CR12E
セーフティーリレーOK