m220_383_02_process_manual工艺手册 - 第39页
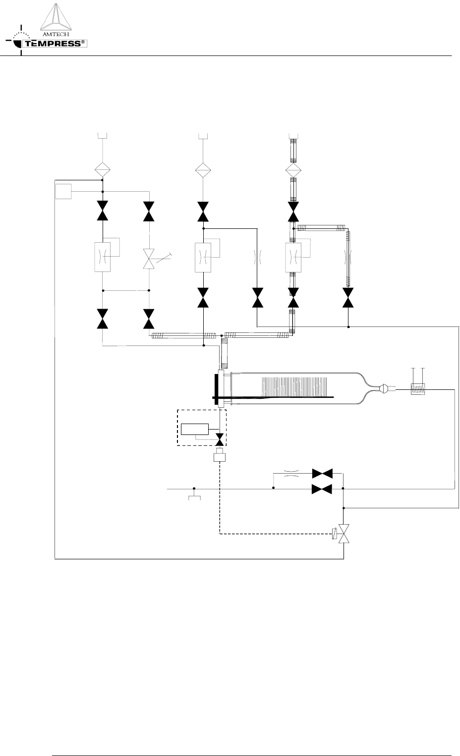
PROCESS DESCRIPTION P ROCESS M ANU AL 4.1.6 Gas schematic example: LPCVD siliconnitride Wate r Coldtrap Baratr on 10T/AT M Vacuu m testport To pump PS N 2 N H 3 DCS 4.1-4

PROCESS DESCRIPTION
P
ROCESS MANUAL
4.1-3
TS630x 100
150
30 250 1000 800 20 60
TS660x 100
150
30 250 1000 800 30 90
TS680x 100
150
30 250 1000 800 40 120
TS6100x 100
150
30 250 1000 800 50 150
TS840x 150
200
30 250 1000 800 50 150
TS860x 150
200
30 250 1000 800 60 180
TS8100x 150
200
30 250 1000 800 100 300
TS1280x 200
300
30 200 1000 800 150 450
4.1.5
Recommended cleaning interval
Cleaning interval for the several components after cumulative deposition in microns on the
wafers.
Tube Cassettes /
baffles
SiC paddle Trap (upstream
tubing)
Oil and filter
change
Nitride 4 2 4 2 10

PROCESS DESCRIPTION
P
ROCESS MANUAL
4.1.6
Gas schematic example: LPCVD siliconnitride
Water
Coldtrap
Baratron
10T/ATM
Vacuum
testport
To pump
PS
N
2
N
H
3
DCS
4.1-4

PROCESS DESCRIPTION
P
ROCESS MANUAL
4.1-5
4.1.7 Recipe example: LPCVD siliconnitride from SiH
2
Cl
2
and NH
3
1 00 START RECIPE
2 Message LOAD/UNLOAD [4]. Sonalert alarm No
3 Normal recipe 00 Zone1 800.0 °C Slope 10.00 °C/min Zone2 800.0 °C Slope 10.00
°C/min Zone3 800.0 °C Slope 10.00 °C/min , profile table A
4 Boat to 2000.0 mm at 300.0 mm/min with oscillation speed of 0.0 mm/min.
Variable Command: No
5 Gas N2 [1] at 0.00 [SLM] Variable Command: No
6 Gas DCS 1 [2] at 0.0 [SCCM] Variable Command: No
7 Gas DCS 2 [3] at 0.0 [SCCM] Variable Command: No
8 Gas NH3 [4] at 0 [SCCM] Variable Command: No
9 Gas PRESSURE [8] at 0 [MTOR] Variable Command: No
10 Digital out ,,,,,,,WATERVLV[8] = ON Variable Command: No
11 Digital out N2 PURGE[9] = OFF,N2PROCES[10] = OFF,PROCESS[11] =
OFF,EVACDCS1[12] = OFF,EVACDCS2[13] = OFF,EVACNH3[14] =
OFF,SOFTSTRT[15] = OFF,MAINVAC[16] = OFF Variable Command: No
12 Alarm Limit Setting for All Analog Output Channel at 0 %
13 Alarm on digital in PRESS N2[1] = ON,PRESSAIR[2] = ON,doorclsd[3] =
OFF,VACFAIL[4] = OFF,WATRCOOL[5] = OFF,,TEMP SCR[7] =
ON,EXCESS[8] = ON
14 Alarm on digital in FANCONTR[9] = ON,,,OPERATE[12] = ON,WARNING[13]
= ON,FAILURE[14] = ON,,
15 01 BOAT OUT
16 Message BOAT OUT [3]. Sonalert alarm No
17 Time: 000:10:00 (hr:min:sec) Variable Command: No
18 Boat to 10.0 mm at 300.0 mm/min with oscillation speed of 0.0 mm/min. Variable
Command: No
19 Gas N2 [1] at 10.00 [SLM] Variable Command: No
20 Digital out N2 PURGE[9] = ON,N2PROCES[10] = ON,PROCESS[11] =
OFF,EVACDCS1[12] = OFF,EVACDCS2[13] = OFF,EVACNH3[14] =
OFF,SOFTSTRT[15] = OFF,MAINVAC[16] = OFF Variable Command: No
21 Wait for boat to reach setpoint
22 02 LOAD WAFERS
23 Message LOADWAFERS [5]. Sonalert alarm Yes
24 Wait for operator
25 03 BOAT IN
26 Message BOAT IN [2]. Sonalert alarm No
27 Time: 000:10:00 (hr:min:sec) Variable Command: No
28 Boat to 2000.0 mm at 300.0 mm/min with oscillation speed of 0.0 mm/min.
Variable Command: No
29 Wait for boat to reach setpoint
30 Wait on digital in PRESS N2[1] = OFF,PRESSAIR[2] = OFF,doorclsd[3] =
ON,VACFAIL[4] = OFF,WATRCOOL[5] = OFF,,TEMP SCR[7] =
OFF,EXCESS[8] = OFF
31 04 EVAC 1
32 Message EVACUATE 1 [8]. Sonalert alarm No
33 Time: 000:01:00 (hr:min:sec) Variable Command: No
34 Gas N2 [1] at 0.00 [SLM] Variable Command: No
35 Digital out N2 PURGE[9] = ON,N2PROCES[10] = ON,PROCESS[11] =
OFF,EVACDCS1[12] = OFF,EVACDCS2[13] = OFF,EVACNH3[14] =
OFF,SOFTSTRT[15] = ON,MAINVAC[16] = OFF Variable Command: No
36 05 EVAC 2