m220_383_02_process_manual工艺手册 - 第58页
PROCESS DESCRIPTION P ROCESS M ANU AL 4.3-5 4.3.7 Recipe example: LPCVD silicondioxide from LTO SiH 4 and O 2 1 00 START RECIPE 2 Message LOAD/UNLOAD [4 ]. Sonalert alarm No 3 Normal recipe 00 Zone1 4 25.0 °C Slope 10.00…

PROCESS DESCRIPTION
P
ROCESS MANUAL
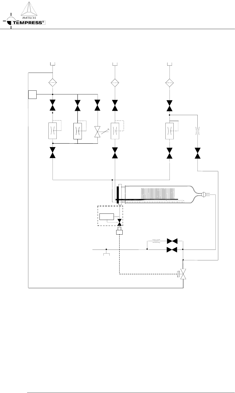
4.3.6
Gas schematic example: LPCVD LTO
Baratron
10T/ATM
Vacuum
test port
To pump
PS
N
2
O
2
SiH
4
4.3-4

PROCESS DESCRIPTION
P
ROCESS MANUAL
4.3-5
4.3.7 Recipe example: LPCVD silicondioxide from LTO SiH
4
and O
2
1 00 START RECIPE
2 Message LOAD/UNLOAD [4]. Sonalert alarm No
3 Normal recipe 00 Zone1 425.0 °C Slope 10.00 °C/min Zone2 425.0 °C Slope 10.00
°C/min Zone3 425.0 °C Slope 10.00 °C/min , profile table A
4 Boat to 2000.0 mm at 300.0 mm/min with oscillation speed of 0.0 mm/min.
Variable Command: No
5 Gas N2 [1] at 0.00 [SLM] Variable Command: No
6 Gas O2 [2] at 0 [SCCM] Variable Command: No
7 Gas SIH4 [3] at 0.0 [SCCM] Variable Command: No
8 Gas PRESSURE [8] at 0 [MTOR] Variable Command: No
9 Digital out N2 PURGE[9] = OFF,N2PROCES[10] = OFF,PROCESS[11] =
OFF,EVACSIH4[12] = OFF,,,SOFTSTRT[15] = OFF,MAINVAC[16] = OFF
Variable Command: No
10 Alarm Limit Setting for All Analog Output Channel at 0 %
11 Alarm on digital in PRESS N2[1] = ON,PRESSAIR[2] = ON,doorclsd[3] =
OFF,VACFAIL[4] = OFF,,,TEMP SCR[7] = ON,EXCESS[8] = ON
12 Alarm on digital in FANCONTR[9] = ON,,,OPERATE[12] = ON,WARNING[13]
= ON,FAILURE[14] = ON,,
13 01 BOAT OUT
14 Message BOAT OUT [3]. Sonalert alarm No
15 Time: 000:10:00 (hr:min:sec) Variable Command: No
16 Boat to 10.0 mm at 300.0 mm/min with oscillation speed of 0.0 mm/min. Variable
Command: No
17 Gas N2 [1] at 10.00 [SLM] Variable Command: No
18 Digital out N2 PURGE[9] = ON,N2PROCES[10] = ON,PROCESS[11] =
OFF,EVACSIH4[12] = OFF,,,SOFTSTRT[15] = OFF,MAINVAC[16] = OFF
Variable Command: No
19 Wait for boat to reach setpoint
20 02 LOAD WAFERS
21 Message LOADWAFERS [5]. Sonalert alarm Yes
22 Wait for operator
23 03 BOAT IN
24 Message BOAT IN [2]. Sonalert alarm No
25 Time: 000:10:00 (hr:min:sec) Variable Command: No
26 Boat to 2000.0 mm at 300.0 mm/min with oscillation speed of 0.0 mm/min.
Variable Command: No
27 Wait for boat to reach setpoint
28 Wait on digital in PRESS N2[1] = OFF,PRESSAIR[2] = OFF,doorclsd[3] =
ON,VACFAIL[4] = OFF,,,TEMP SCR[7] = OFF,EXCESS[8] = OFF
29 04 EVAC 1
30 Message EVACUATE 1 [8]. Sonalert alarm No
31 Time: 000:01:00 (hr:min:sec) Variable Command: No
32 Gas N2 [1] at 0.00 [SLM] Variable Command: No
33 Digital out N2 PURGE[9] = ON,N2PROCES[10] = ON,PROCESS[11] =
OFF,EVACSIH4[12] = OFF,,,SOFTSTRT[15] = ON,MAINVAC[16] = OFF
Variable Command: No
34 05 EVAC 2
35 Message EVACUATE 2 [9]. Sonalert alarm No
36 Time: 000:05:00 (hr:min:sec) Variable Command: No

PROCESS DESCRIPTION
P
ROCESS MANUAL
4.3-6
37 Digital out N2 PURGE[9] = OFF,N2PROCES[10] = ON,PROCESS[11] =
OFF,EVACSIH4[12] = OFF,,,SOFTSTRT[15] = ON,MAINVAC[16] = ON
Variable Command: No
38 Wait on digital in PRESS N2[1] = OFF,PRESSAIR[2] = OFF,doorclsd[3] =
OFF,VACFAIL[4] = ON,,,TEMP SCR[7] = OFF,EXCESS[8] = OFF
39 Branch on wait alarm to step BACKFILL 1. Sonalert alarm Yes
40 06 EVAC 3
41 Message EVACUATE 3 [10]. Sonalert alarm No
42 Time: 000:05:00 (hr:min:sec) Variable Command: No
43 Digital out N2 PURGE[9] = OFF,N2PROCES[10] = ON,PROCESS[11] =
ON,EVACSIH4[12] = OFF,,,SOFTSTRT[15] = ON,MAINVAC[16] = ON
Variable Command: No
44 Abort recipe 01
45 07 PURGE
46 Message PURGE [12]. Sonalert alarm No
47 Time: 000:05:00 (hr:min:sec) Variable Command: No
48 Digital out N2 PURGE[9] = ON,N2PROCES[10] = ON,PROCESS[11] =
ON,EVACSIH4[12] = OFF,,,SOFTSTRT[15] = ON,MAINVAC[16] = ON
Variable Command: No
49 Alarm limit setting for Gas PRESSURE [8] at 0 % ( ± 0 MTOR) Variable Command:
No
50 08 EVACUATE
51 Message EVACUATE 3 [10]. Sonalert alarm No
52 Time: 000:05:00 (hr:min:sec) Variable Command: No
53 Digital out N2 PURGE[9] = OFF,N2PROCES[10] = ON,PROCESS[11] =
ON,EVACSIH4[12] = OFF,,,SOFTSTRT[15] = OFF,MAINVAC[16] = ON
Variable Command: No
54 09 LEAKCHECK
55 Message LEAKCHECK [11]. Sonalert alarm No
56 Time: 000:02:00 (hr:min:sec) Variable Command: No
57 Digital out N2 PURGE[9] = OFF,N2PROCES[10] = ON,PROCESS[11] =
ON,EVACSIH4[12] = OFF,,,SOFTSTRT[15] = OFF,MAINVAC[16] = OFF
Variable Command: No
58 Alarm limit setting for Gas PRESSURE [8] at 2 % ( ± 40 MTOR) Variable
Command: No
59 Branch on gas/pressure PRESSURE [8] to step PURGE. Sonalert alarm Yes
60 10 EVACUATE
61 Message EVACUATE 3 [10]. Sonalert alarm No
62 Time: 000:00:30 (hr:min:sec) Variable Command: No
63 Normal recipe 01 Zone1 425.0 °C Slope 0.00 °C/min Zone2 425.0 °C Slope 0.00
°C/min Zone3 425.0 °C Slope 0.00 °C/min , profile table A
64 Digital out N2 PURGE[9] = OFF,N2PROCES[10] = ON,PROCESS[11] =
ON,EVACSIH4[12] = OFF,,,SOFTSTRT[15] = OFF,MAINVAC[16] = ON
Variable Command: No
65 Alarm limit setting for Gas PRESSURE [8] at 0 % ( ± 0 MTOR) Variable Command:
No
66 11 SET O2
67 Message PURGE [12]. Sonalert alarm No
68 Time: 000:01:00 (hr:min:sec) Variable Command: No
69 Gas [O2 [2]] at [150] [SCCM] Variable Command: Yes
70 12 SET PRESSURE
71 Message PURGE [12]. Sonalert alarm No
72 Time: 000:02:00 (hr:min:sec) Variable Command: No
73 Gas [PRESSURE [8]] at [250] [MTOR] Variable Command: Yes