MX系列中文说明书 - 第315页

Appendix G-41 2811Z-24101-01x See "2811Z-24100-010" "Inlet, Conveyor width" CAN Left VME Rack Left VME CAN-2 Board Block Diagram From P-BOX CN8 2811Z-10901-01X From P-BOX CN9 2811Z-10801-01X From P-BO…

100%1 / 326
G-40 Mx Series Manual
2811Z-24001-06x
SMPS2
DC24Vsw
??2811Z-10901-03x
2811Z-24001-05x
D I/O
LIMIT
CAN COMM
DMC I/O BOARD
Anlog SIG
DMC MAIN BOARD
DC24V
Flat Cable_SX1
DC24Vsw 3
Z6-ECD
Z5-ECD
DC24Vsw 2
CAN 1
CAN 0
Current Board
DMC INVERTER BOARD
DC24Vsw3
Z5-POWER
Z6-POWER
HEAD DMC
DC CONTROL POWER IN
From:L P_BOX CN4A
2811Z-10401-01x
SMPS1
DC24Vsw
??2811Z-10901-02x
CAN
Left Rear Head Block Diagram
AC POWER IN
From:L P_BOX CN9
2811Z-10901-01x
DMC I/O BOARD
D I/O
Anlog SIG
LIMIT
CAN COMM
DC24Vsw 1
DC24V3
DC24V2
DC24V1
Flat Cable_X1
Z4-ECD
Z3-ECD
Z2-ECD
Z1-ECD
DC24V
Current Board
DMC MAIN BOARD
DC24Vsw1
DC24Vsw2
Z1-POWER
Z2-POWER
Z3-POWER
Z4-POWER
DMC INVERTER BOARD
2811Z-24011-04x
2811Z-33020-01x
Z1-ECD
2811Z-24009-04x
Anlog SIG
D I/O
2811Z-24011-03x
2811Z-24012-02x
D I/O
LIMIT
2811Z-24009-02x
DMC Connector Board
DC24V
LIMIT
2811Z-33090-02X
2811Z-33040-02X
2811Z-33030-03X
2811Z-33030-04X
2811Z-24010-010
VACUUM EJECTOR(6P)
LMT Z-NSEN
LMT Z-PSEN
Laser Point
VACUUM EJECTOR(6P)
A-SIG 6PORT
D-SIG 12PORT
2811Z-33020-06x
Z5-POWER
Z6-ECD
Z6-POWER
M
M
Z5-ECD
Z4-POWER
Z3-POWER
Z4-ECD
Z2-POWER
Z2-ECD
Z3-ECD
Z1-POWER
2811Z-33020-02x
2811Z-33020-03x
M
M
M
M
2811Z-33020-04x
2811Z-33020-05x
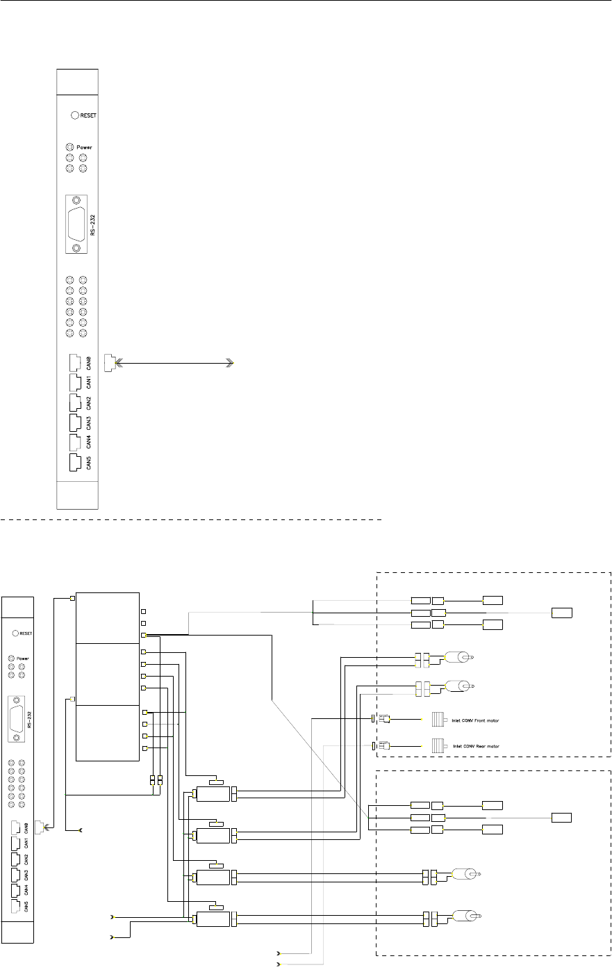
Appendix G-41
2811Z-24101-01x
See "2811Z-24100-010"
"Inlet, Conveyor width"
CAN
Left VME Rack
Left VME CAN-2 Board Block Diagram
From
P-BOX CN8
2811Z-10901-01X
From
P-BOX CN9
2811Z-10801-01X
From
P-BOX CN4B
2811Z-?
2811Z-24105-03
2811Z-24104-03
2811Z-24103-03
Conveyor Front Panasonic AMP
(MADDT1205)
X5
X1
X6
X6
X2
Inlet Rear Panasonic AMP
(MADDT1205)
2811Z-24105-02
2811Z-24105-01
2811Z-24104-02
2811Z-24104-01
2811Z-24103-02
X1
X5
X1
X5
X2
X6
X2
Inlet Front Panasonic AMP
(MADDT1205)
Inlet : From
2811Z-27203-01x
Inlet : From
2811Z-27203-02x
X5
X1
X6
X2
Conveyor Rear Panasonic AMP
(MADDT1205)
2811Z-24103-04
2811Z-24104-04
2811Z-24105-04
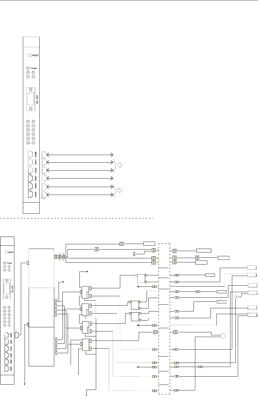
Inlet, Conveyor CAN Board 2(CN0)
2811Z-24101-01x
Encoder 2
Encoder 3
Motion Analog 0
Main board
Control PWR
Motion Analog 2
Motion Analog 1
Motion Analog 3
Analog Board
Encoder 1
DMC ANALOG V13
IO Board
CAN COMM
Digital I/O
Limit Input
Analog Input
Encoder 0
CAN
Inlet Machine, Conveyor Width Block Diagram
2811Z-24102-01
2811Z-24103-01
rENT
2652Z-36250-02x
fENT
2652Z-36250-01x
CONV Front Motor(100W)
(MSMD012S1S)
CONV Rear Motor(100W)
(MSMD042S1T)
Motor
Conv CSN
Conv N_SN
Conv P_SN
?
PM-L24(SUNX)
Inlet-Conv
(+)Limit
Conv
SEN(+)
To: Inlet Limit Sensor
Motor
?
PM-L24(SUNX)
Conv
SEN(-)
Inlet-Conv
(-)Limit
Conv
CSN(+,-)
To: Inlet Limit Sensor
?
PM-U24(SUNX)
Inlet-Conv
(+,-)Limit
To: Inlet Collision Sensor
※ Inlet CONV
Motor
CONV Rear Motor(100W)
(MSMD042S1T)
PM-L24(SUNX)
?
Conv
SEN(+)
Outlet-Conv
(+)Limit
Conv
CSN(+,-)
Outletf-Conv
(-)Limit
Conv
SEN(-)
PM-L24(SUNX)
To:Conveyor Limit Sensor
Conv N_SN
Conv P_SN
Conv CSN
?
CONV Front Motor(100W)
(MSMD012S1S)
Motor
To:Conveyor Limit Sensor
※Conveyor Widrh
To:Conveyor Collision Sensor
?
PM-U24(SUNX)
Outlet-Conv
(+,-)Limit
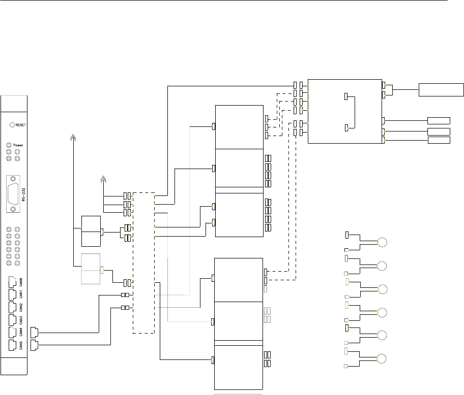
G-42 Mx Series Manual
2811Z-24201-01x
2811Z-24201-02x
2811Z-24201-03x
See "2811Z-24200-010"
See "2811Z-24200-020"
2811Z-24201-04x
2811Z-24201-05x
2811Z-24201-06x
See "2811Z-24200-030"
See "2811Z-24200-040"
CAN
Right VME CAN-3 Board Block Diagram
Right VME Rack
DMC-A
From:L P-BOX CN4A
2811Z-10401-01x
From : Right Rear Pana
2811Z-24016-04x
DC24V
DMC ANALOG Board
2811Z-24204-01x
2811Z-24204-02x
2811Z-24204-03x
2811Z-24204-04x
X5
fW AMP
2652Z-24205-04x
2652Z-24205-03x
fY2 AMP
CONVEX AMP
PANA AMP
T/B Block
X5
2811Z-24015-01x
fY2_HS
B/D
To: C/B 1(CN3)
2811Z-27201-01x
2811Z-24206-01x
2811Z-24206-02x
To: C/B 1(CN3)
2811Z-27201-01x
From:L P-BOX CN10
2811Z-11001-02x(Motor PWR)
From:L P-BOX CN8
2811Z-10801-02x(AMP Cont PWR)
2811Z-24206-03x
2811Z-24206-04x
Conveyor Pana 연결
2811Z-24016-05x
2811Z-24101-01x
DMC MAIN Board
2811Z-10401-01x(EXT DC24V)
From:P-BOX CN4A
LIMIT
CAN COMM
Front DMC I/O Board
CAN
2811Z-24202-01x
Right Front Gantry Block Diagram
Right Rear DMC-A
LIMIT Y2-NSEN
2811Z-24203-01x
2811Z-32020-01x
2652Z-24205-02x
fY1 AMP
X5
T/B BlockT/B Block
CONVEX AMP
2811Z-24015-01x
2652Z-24205-01x
fX AMP
X5
CONVEX AMP
From : Right Rear Convex
2811Z-24015-04x
fX_HS
B/D
To: C/B 1(CN3)
2811Z-27201-01x
fY1_HS
B/D
MOTOR
fY1-ECD
fY2-HALL
Y1
Y2
MOTOR
fX-ECD
fX-HALL
fX-Temp
fY1-HALL
X1
2811Z-24007-01x
40543-11000-000
553312-000036
fX-Hall
fY1-Hall
40543-11000-000
553312-000037
40543-11000-000
553312-000038
fY2-Hall
fX-NSEN
fX-PSEN
fY1-NSEN
2811Z-32010-01x
2652Z-32020-03x
2811Z-24007-01x
Y-C SEN
Flat Cable
fX-PSEN
fY-Collision SEN
2811Z-32010-02x
Scale Head
fX-ECD
fX-NSEN
Scale Head
fY1_MOVER
fY1-POWER
fY2-ECD
fY2-Temp
fY2_MOVER
Scale Head
fX_MOVER
fY1-ECD
fX-Temp
fY1-Temp
fX-POWER
MOTOR
fW-POWER
MOTOR
fY2-POWER
fY1-Temp
Flat Cable
Y2
X1
2811Z-24007-01x
MOTOR
fX-POWER
Y1
X1
fY1-POWER
fW-ECD
MOTOR
fY2-ECD
fY2-Temp
MOTOR
fW-ECD
Panasoinc
2811Z-33110-010
fW-POWER
2811Z-24008-01x
M
fY2-POWER