MX系列中文说明书 - 第205页
第 4 章 解决问题 4-39 Y-Axis N_Limit Sensor Y-Axis P_Limit Sensor X GANTRY Y2 GANTRY Y1 GANTRY X-Axis N_Limit Sensor X-Axis P_Limit Sensor

Mx Series
Manual
4-38
2821Z-24001-01x
2821Z-24001-02x
2821Z-24001-03x
See : 2821Z-24000-020
See : 2821Z-24000-010
2821Z-24001-04x
2821Z-24001-05x
2821Z-24001-06x
See : 2821Z-24000-030
See : 2821Z-24000-040
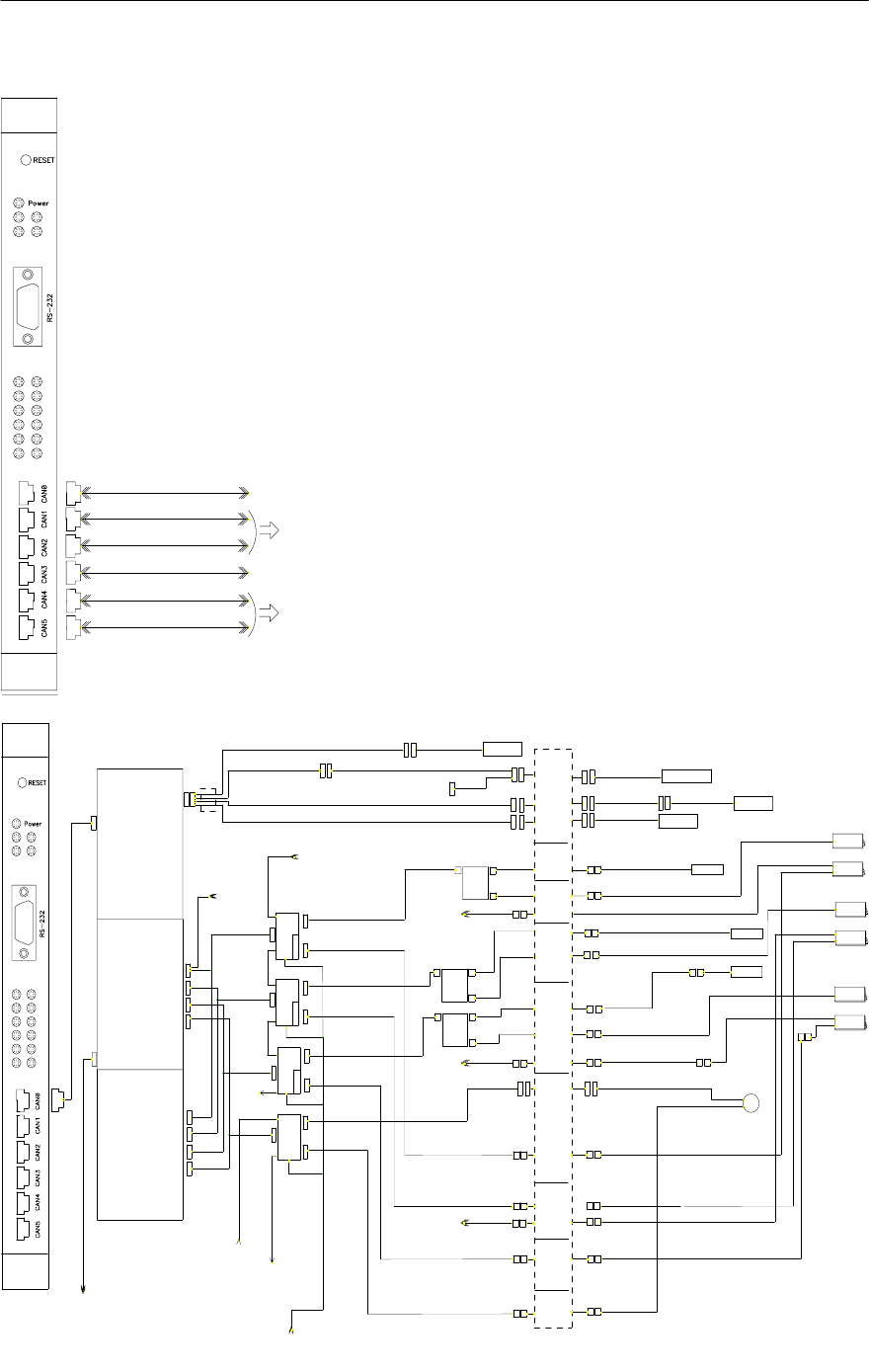
CAN
VME CAN-1 Board Block Diagram
DMC-A
PC Serial Port
From:P-BOX CN4A
2821Z-10401-01x
DC24V
DMC ANALOG Board
2821Z-24004-01x
2821Z-24004-02x
2821Z-24004-03x
2821Z-24004-04x
X5
2821Z-24015-01x
X5
T/B Block
PANA AMP
CONVEX AMP
fY2 AMP
fW AMP
2652Z-24005-03x
Rear
Convex 연결
2821Z-24014-02x
2821Z-24014-01x
2652Z-24005-04x
fY2_HS
B/D
To: C/B 1(CN3)
2821Z-27201-01x
2821Z-24006-02x
2821Z-24006-01x
Left Rear Pana 연결
2821Z-24015-02x
From:P-BOX CN10
2821Z-11001-02x(Motor PWR)
From:P-BOX CN8
2821Z-10801-02x(AMP Cont PWR)
2821Z-24006-04x
2821Z-24006-03x
To: C/B 1(CN3)
2821Z-27201-01x
2821Z-24001-01x
DMC MAIN Board
From:P-BOX CN4A
2821Z-10401-01x(EXT DC24V)
LIMIT
CAN COMM
Front DMC I/O Board
CAN
2821Z-24002-01x
Front Gantry Block Diagram
2821Z-24003-01x
2821Z-32020-02x
Rear DMC-A
LIMIT Y2-NSEN
2652Z-24005-02x
CONVEX AMP
T/B Block T/B Block
X5
fY1 AMP
2821Z-24014-01x
2652Z-24005-01x
CONVEX AMP
X5
fX AMP
From : PC Serial Port
2821Z-24013-01x
fX_HS
B/D
To: C/B 1(CN3)
2821Z-27201-01x
fY1_HS
B/D
MOTOR
fY1-ECD
fY2-HALL
Y2
Y1
2821Z-24007-01x
fX-Temp
fX-HALL
X1
MOTOR
fX-ECD
fY1-HALL
40543-11000-000
fX-Hall
553312-000036
fY1-Hall
40543-11000-000
553312-000037
553312-000038
fY2-Hall
40543-11000-000
2652Z-32020-03x
fY1-NSEN
fX-NSEN
fX-PSEN
2821Z-24007-01x
2821Z-32010-02x
Flat Cable
fY-Collision SEN
fX-NSEN
2821Z-32010-01x
Scale Head
fX-ECD
fX-PSEN
fY2_MOVER
fY2-Temp
fY2-ECD
fY1-POWER
fY1_MOVER
Scale Head
fY1-Temp
fX-POWER
fX-Temp
fY1-ECD
fX_MOVER
Scale Head
MOTOR
fW-POWER
Flat Cable
Y2
X1
MOTOR
fY2-POWER
fY1-Temp
MOTOR
fX-POWER
fY1-POWER
X1
Y1
MOTOR
fW-ECD
fY2-Temp
MOTOR
fY2-ECD
fW-ECD
Panasoinc
fW-POWER
2821Z-24007-01x
2821Z-33110-010
M
fY2-POWER
2821Z-24008-01x

第4章 解决问题
4-39
Y-Axis N_Limit
Sensor
Y-Axis P_Limit
Sensor
X GANTRY
Y2 GANTRY
Y1 GANTRY
X-Axis N_Limit
Sensor
X-Axis P_Limit
Sensor

Mx Series
Manual
4-40
6. Head Motor Error
[症状]
y
Z、W轴Motion Control Board(DMC)出现错误。
y
Z、W轴回原点失败。
- Head Motor结构
- Motion Control Board(DMC)与AMP的连接状态图。
- 连接图纸
- Sensor位置
Front Head:装备侧面图。(6 M Head)
W Axis Moto
r
Z Axis Moto
r
(Z1~Z6)
Z Axis N_Limit
Sensor
Z Axis P_Limit
Sensor
Laser Pointer
Sensor