MX系列中文说明书 - 第290页
G-16 Mx Series Manual see "2821Z-22000" see "2821Z-23000" see "2821Z-24000" see "2821Z-25000" see "2821Z-25100" see "2821Z-22000" see "2821Z-27000-0" …

Appendix G-15
* EMG SYS SIGNAL(f/r)
* RUN S/W
* FEEDER ON/OFF S/W(f/r)
*DOOR SIG(f/r)
P3
P1
CN7
CN10
CN9
CN8
Mx-400 POWER BOX
CN7
CN10
CN9
CN8
CN7
5569-12
AC220Va
CN8
5569-12
AC220Vb
CN9
5569-12
AC220Vsw
CN10
5569-10
AC240Vsw/3상
P3
P1
2821Z-10701-01x
2821Z-10801-01x
2821Z-10901-01x
2821Z-11001-01x
2821Z-23041-01x
2821Z-11201-01x
I/F
f1 PWR
CN1
5569-08
DC+15Va/150W
POWER UNIT
(MPS-7K-X)
CN2
CN1
FRONT FEEDER PWR
CN1
I/F
r1 PWR
I/F
f2 PWR
2821Z-10202-02x
2821Z-10202-01x
CN2
REAR FEEDER PWR
2821Z-10501-01x
2821Z-10402-01x
2821Z-10401-01x
I/F
r2 PWR
CN2
5569-08
DC+15Vb/150W
CN3
CN4A
CN4B
CN5
CN3
5569-04
DC+24Vc/35W
CN4A/B
5569-10
DC+24V/150W
CN5
5569-08
DC+24Vsw/400W
CN4B
CN4A
CN5
Front/Rear Feeder Base
TO: 2540Z-28006-01X
*TB CN11
*COOLING B/D CN1
*NX12 DC PWR
*VME 24V
*TB CN11
*T-Box
*COOLING B/D CN1
*Vision LED(MRIL)
*DMC DC CON
* NX12-I/O
*PC PWR
*MONITOR PWR
*VME PWR
*FAN PWR
*AMP CONT
Head Z-SMPS
AC POWER
FRONT/REAR
*X, Y1, Y2
MOTOR AMP PWR

G-16 Mx Series Manual
see
"2821Z-22000"
see
"2821Z-23000"
see
"2821Z-24000"
see
"2821Z-25000"
see
"2821Z-25100"
see
"2821Z-22000"
see
"2821Z-27000-0"
see
"2821Z-27100-0"
see
"2821Z-27200-0"
Cooling
Board
PC Part
T/B Board 2
T/B Board 1
VME BUS(9 Slot)
KVME-080
Main
Board 1
CAN
Board 1
Vision
JALVA
Board 1
Vision
Procesor
Board 1
Vision
JALVA
Board 2
NX02V
Board
Fox ll Signal Block Diagram
Vision
Procesor
Board 2
CAN
Board 2
Vision LED
MRIL B/D
see
"2821Z-24100"
see
"2821Z-26000"
NX02V
KVME
080
CAN
JALVA
VISION
Procesor
Fox ll VME Rack Ass'y(10Slot)
VISION
Procesor
JALVA
MRIL
CAN
MRIL

Appendix G-17
PORT2
f-Feeder
PORT3
r-Feeder
PORT1
T-BOX
PORT0
PC Serial
2821Z-22030-01x
fTBOX
rTBOX
Convex
Communication
Cable
Panasonic
Communication
Cable
From:P-BOX CN4B
2821Z-10401-01x
From: P-BOX CN4B
2821Z-10401-01x
fTBOX
rTBOX
2821Z-22040-01x
2821Z-22040-02x
From : JALVA B/D 2
Video Signal
From : JALVA B/D 1
Video Signal
2821Z-25103-01X
2821Z-25003-01X
2821Z-22010-01x
2821Z-22020-01x
KVME
080
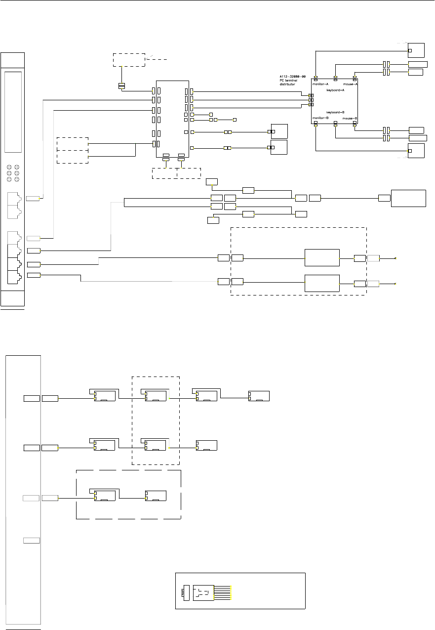
PC BODY
SMPS
PC PWR
AC INPUT(P-BOX CN7)
2821Z-10701-01X
KVME 080 B/D Block Diagram
2821Z-22010-020
PC Serial
Vision Input
LAN Card
PC Serial
PC Serial
LAN CN
PC PWR
LCD
Monitor
Keyboard
Mouse
Front Key Panel USB CN 1
Rear Key Panel USB CN 2
USB
USB To Serial Cable
(105018-000001)
USB To Serial Cable
(105018-000001)
PC Serial
2821Z-22010-020
2821Z-27502-01x
2821Z-27202-01x
CN9
CN9
2006 Cooling Board 2
(501016-000017)
2006 Cooling Board 1
(501016-000017)
AC INPUT(P-BOX CN7)
2821Z-10701-01X
AC INPUT(P-BOX CN7)
2821Z-10701-01X
f-LCD
f- KEYBOARD
f-MOUSE
r-LCD
r-MOUSE
r-KEYBOARD
Interface Board
Interface Board
r-Feeder Base
TBOXTBOX
TBOX
rTBOX
PWR
fTBOX
PWR
Left Front/ Rear Feeder Base Part
2821Z-22005-02x
2821Z-22005-01x
f-Feeder Base
TBOX
Teaching Box
2652Z-36020
From 15V(L P-BOX CN1)
2821Z-10202-05x
From 15V(L P-BOX CN2)
2821Z-10202-06x
COMM3
COMM3
COMM4
NX12
-20
NX12PL
-21
2821Z-23001-03x
2821Z-23001-01x
To "2821Z-23010-0"
To "2821Z-23011-0"
Front/Rear Trolley Option 사용시
8
RJ45-08P CONNECTOR & LAN cable
1
RJ45-08P CONNECTOR
AMP
* LAN CABLE
품명 : UTP CABLE (CAT5 #24*4P)
(BR,BR/WH,OR,OR/WH,
GN,GN/WH,BU,BU/WH)
COMM1
2821Z-23000-01x
2821Z-23000-02x
2821Z-23000-05x
2821Z-23000-06x
See "2821Z-23002-01x"
See "2821Z-23006-01x"
COMM2
COMM1
NX12
-10
COMM2
NX12
-00
NX02V Board 1
NX02V B/D Block Diagram
2821Z-23000-07x
To "2821Z-23007-01x"
To "2821Z-23008-01x"
NX12
-11
NX12
-12
NX12
-02
NX12
-01
Dual Conveyor시 Rear사용
2821Z-23000-03x
2821Z-23000-04x
To "2821Z-23003-01x"
To "2821Z-23004-01x"
NX12VL
-03
To "2821Z-23005-01x"