MX系列中文说明书 - 第294页
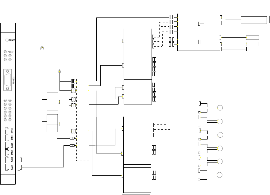
G-20 Mx Series Manual 2821Z-24001-06x SMPS2 DC24Vsw ??2811Z-10901-03x 2821Z-24001-05x D I/O LIMIT CAN COMM DMC I/O BOARD Anlog SIG DMC MAIN BOARD DC24V Flat Cable_ SX1 DC24Vsw 3 Z6-ECD Z5-ECD DC24Vsw 2 CAN 1 CAN 0 Curren…

Appendix G-19
SMPS2
DC24Vsw
SMPS1
DC24Vsw
??2811Z-10901-02x
2821Z-24001-02x
2821Z-24001-03x
??2811Z-10901-03x
CAN 0
DC24Vsw 3
Flat Cable_SX1
CAN 1
DC24Vsw 1
DC24Vsw 2
DC24Vsw2
Z3-POWER
Z4-POWER
DMC I/O BOARD
Z5-ECD
DMC MAIN BOARD
Anlog SIG
CAN COMM
LIMIT
D I/O
DC24V
Z6-ECD
Current Board
DMC INVERTER BOARD
DC24Vsw3
Z5-POWER
Z6-POWER
HEAD DMC
DC CONTROL POWER IN
From:L P_BOX CN4A
2821Z-10401-01x
From:L P_BOX CN9
2821Z-10901-01x
CAN
AC POWER IN
DMC I/O BOARD
LIMIT
Front Head Block Diagram
D I/O
Anlog SIG
CAN COMM
Flat Cable X1
DC24V3
DC24V2
DC24V1
Z3-ECD
Z2-ECD
Z1-ECD
DC24V
DMC MAIN BOARD
Z2-POWER
Z1-POWER
DC24Vsw1
DMC INVERTER BOARD
Z4-ECD
Current Board
Z1-POWER
2821Z-24009-03x
2821Z-24011-02x
D I/O
2821Z-33030-01X
2821Z-33030-02X
M
Z2-ECD
Z1-ECD
2821Z-33010-01x
2821Z-33010-02x
DC24V
DMC Connector Board
Anlog SIG
D I/O
LIMIT
LIMIT
2821Z-24009-01x
2821Z-24011-01x
2821Z-24012-01x
2821Z-24010-010
2821Z-33040-01X
2821Z-33090-01X
VACUUM EJECTOR(6P)
Laser Point
VACUUM EJECTOR(6P)
A-SIG 6PORT
D-SIG 12PORT
LMT Z-NSEN
LMT Z-PSEN
Z6-POWER
M
Z5-POWER
Z4-POWER
Z2-POWER
Z3-POWER
M
Z3-ECD
Z4-ECD
M
2821Z-33010-03x
2821Z-33010-04x
M
M
Z6-ECD
Z5-ECD
2821Z-33010-05x
2821Z-33010-06x
DMC-A
From:L P-BOX CN4A
2821Z-10401-01x
From : Left Front Pana
2821Z-24015-02x
DC24V
DMC ANALOG Board
2821Z-24004-05x
2821Z-24004-06x
2821Z-24004-07x
2821Z-240054-08x
X5
rW AMP
Right Rear
Convex 연결
X5
T/B Block
PANA AMP
CONVEX AMP
rY2 AMP
2652Z-24005-07x
2652Z-24005-08x
2821Z-24014-03x
2821Z-24014-01x
rY2_HS
B/D
To: C/B 1(CN4)
2821Z-27201-02x
2821Z-24006-06x
2821Z-24006-05x
Right Rear Pana 연결
2821Z-24015-03x
From:L P-BOX CN10
2821Z-11001-02x(Motor PWR)
From:L P-BOX CN8
2821Z-10801-02x(AMP Cont PWR)
To: C/B 1(CN4)
2821Z-27201-02x
2821Z-24006-07x
2821Z-24006-08x
2821Z-24001-04x
DMC MAIN Board
From:P-BOX CN4A
2821Z-10401-01x(EXT DC24V)
LIMIT
CAN COMM
Rear DMC I/O Board
CAN
2821Z-24002-02x
2652Z-32020-01x
Rear Gantry Block Diagram
2821Z-24003-01x
Front DMC-A
LIMIT Y1-PSEN
2652Z-24005-06x
X5
T/B BlockT/B Block
CONVEX AMP
rY1 AMP
2821Z-24014-01x
2652Z-24005-05x
X5
CONVEX AMP
rX AMP
From : Front Convex
2821Z-24014-02x
rX_HS
B/D
To: C/B 1(CN4)
2821Z-27201-02x
rY1_HS
B/D
MOTOR
rY1-ECD
rY2-HALL
Y1
Y2
MOTOR
rX-ECD
rX-Temp
rY1-HALL
X1
2821Z-24007-01x
fX-HALL
40543-11000-000
553312-000036
rX-Hall
rY1-Hall
40543-11000-000
553312-000037
40543-11000-000
553312-000038
rY2-Hall
Flat Cable
rX-PSEN
rX-PSEN
rX-NSEN
rY1-PSEN
2821Z-32010-01x
2821Z-24007-01x
2821Z-32010-02x
Scale Head
rX-NSEN
rX-ECD
Scale Head
rY1_MOVER
rY2-ECD
rY2_MOVER
rY2-Temp
rY1-POWER
rX-POWER
rY1-Temp
rX-Temp
rY1-ECD
rX_MOVER
Scale Head
Flat Cable
MOTOR
rW-POWER
MOTOR
rY2-POWER
rY1-Temp
Y2
X1
2821Z-24007-01x
rY1-POWER
MOTOR
rX-POWER
X1
Y1
MOTOR
rW-ECD
rY2-Temp
MOTOR
rY2-ECD
rW-ECD
Panasoinc
rW-POWER
2821Z-33110-010
2821Z-24008-01x
M
rY2-POWER

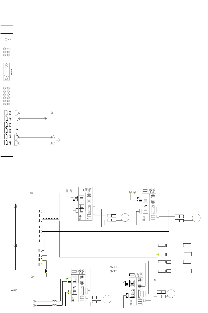
G-20 Mx Series Manual
2821Z-24001-06x
SMPS2
DC24Vsw
??2811Z-10901-03x
2821Z-24001-05x
D I/O
LIMIT
CAN COMM
DMC I/O BOARD
Anlog SIG
DMC MAIN BOARD
DC24V
Flat Cable_SX1
DC24Vsw 3
Z6-ECD
Z5-ECD
DC24Vsw 2
CAN 1
CAN 0
Current Board
DMC INVERTER BOARD
DC24Vsw3
Z5-POWER
Z6-POWER
HEAD DMC
DC CONTROL POWER IN
From:L P_BOX CN4A
2821Z-10401-01x
SMPS1
DC24Vsw
??2811Z-10901-02x
CAN
AC POWER IN
Rear Head Block Diagram
From:L P_BOX CN9
2821Z-10901-01x
DMC I/O BOARD
D I/O
Anlog SIG
LIMIT
CAN COMM
DC24Vsw 1
DC24V3
DC24V2
DC24V1
Flat Cable_X1
Z4-ECD
Z3-ECD
Z2-ECD
Z1-ECD
DC24V
Current Board
DMC MAIN BOARD
DC24Vsw1
DC24Vsw2
Z1-POWER
Z2-POWER
Z3-POWER
Z4-POWER
DMC INVERTER BOARD
Z1-ECD
2821Z-33020-01x
2821Z-24009-04x
2821Z-24011-04x
D I/O
Anlog SIG
D I/O
LIMIT
2821Z-24009-02x
2821Z-24011-03x
2821Z-24012-02x
DMC Connector Board
DC24V
LIMIT
2821Z-33090-02X
2811Z-24010-010
2821Z-33040-02X
2821Z-33030-03X
2821Z-33030-04X
VACUUM EJECTOR(6P)
LMT Z-NSEN
LMT Z-PSEN
Laser Point
VACUUM EJECTOR(6P)
A-SIG 6PORT
D-SIG 12PORT
Z5-POWER
Z6-ECD
Z6-POWER
M
M
2821Z-33020-06x
Z5-ECD
Z4-POWER
Z3-POWER
Z4-ECD
Z2-POWER
Z2-ECD
Z3-ECD
Z1-POWER
M
M
2821Z-33020-03x
2821Z-33020-02x
M
M
2821Z-33020-05x
2821Z-33020-04x

Appendix G-21
2821Z-24101-01x
2821Z-24101-02x
See "2821Z-24100-010"
See "2821Z-24100-020"
"Inlet/Machine Conveyor"
"Outlet Machine"
"TFV_V"
See "2821Z-24300-020"
2821Z-24301-02x
2821Z-24301-03x
CAN
VME CAN-2 Board Block Diagram
From: P-BOX(CN4A)
2821Z-10401-01x
From: P-BOX(CN8)
2821Z-10801-01x
From: P-BOX(CN9)
2821Z-10901-01x
▶Rear Work Conveyor width motor_2
From: P-BOX(CN4A)
2821Z-10401-01x
Analog Board
Control PWR
Motion Analog 0
D/A CAN
Motion Analog 1
Motion Analog 2
Motion Analog 3
Panasonic
MADDT1205
품번:555016-000094
M
S
CN X1
L1
L3
L2C
L1C
CN X6
CN X7
2821Z-24104-030
2822Z-24104-040
From: P-BOX(CN8)
2821Z-10801-01x
From: P-BOX(CN9)
2821Z-10901-01x
2821Z-10801-080
2821Z-10801-070
2821Z-24105-04x
2821Z-10801-070
2821Z-10801-080
CN X5
CN X6
F.G
W
U
V
CN X2
2821Z-24106-04x
F.G
Conv
PWR
Conv
ECD
Conveyor width motor
MSMD01ZS1S(100W)
Conv
ECD
Conv
PWR
M
▶ Front Work Conveyor width motor
Main board
CAN Board 2(CN1)
2821Z-24101-02x
IO Board
CAN COMM
Analog Input
Digital I/O
Limit Input
DMC ANALOG V13
DMC#01
2821Z-24102-01X
Encoder 0
Encoder 1
Encoder 2
Encoder 3
From: P-BOX(CN4A)
2821Z-10401-01x
CN X6
Panasonic
MADDT1205
품번:555016-000094
From: P-BOX(CN8)
2811Z-10801-01x
From: P-BOX(CN9)
2811Z-10901-01x
L3
L1
M
S
Conveyor width Motor Block Diagram
2822Z-24104-01x
▶ Front In Conveyor width motor
2821Z-24105-01x
U
CN X7
CN X1
L1C
L2C
CN X6
W
F.G
F.G
CN X2
V
CN X5
2821Z-24106-01x
Conv
ECD
Conv
PWR
Conv
ECD
Conv
PWR
INLET Conveyor width motor
MSMD01ZS1S(100W)
2822Z-24104-02x
▶Rear In Conveyor width motor
2821Z-24105-02x
M
L1C
L2C
CN X1
CN X6
CN X7
F.G
F.G
V
U
CN X2
W
CN X6
CN X5
Conv
ECD
Conv
ECD
Conv
PWR
Conv
PWR
IN LET Conveyor width motor
MSMD01ZS1S(100W)
2821Z-24106-02x
?
From: P-BOX(CN8)
2811Z-10801-01x
From: P-BOX(CN9)
2811Z-10901-01x
Panasonic
MADDT1205
품번:555016-000094
L3
L1
M
S
M
F.G
F.G
V
U
W
CN X2
CN X6
CN X5
2821Z-24106-03x
2821Z-24105-03x
Conveyor width motor
MSMD01ZS1S(100W)
Conv
ECD
Conv
PWR
Conv
PWR
Conv
ECD
M
L1C
L2C
CN X1
L1
L3
CN X6
CN X7
Panasonic
MADDT1205
품번:555016-000094
S
M
2821Z-24015-06x
f-IN P_SN
r-Conv N_SN
f-Conv P_SN
f-Conv
SEN(+)
?
f-Conv
(+)Limit
PM-L24(SUNX)
r-Conv
SEN(-)
f-Conv
SEN(+)
r-Conv
(-)Limit
f-Conv
(+)Limit
?
PM-L24(SUNX)
?
?
From : Right Front Pana
2821Z-24015-05x
r-IN N_SN
r-Conv
SEN(-)
?
r-Conv
(-)Limit
To:fConveyor Limit Sensor
PM-L24(SUNX)
PM-L24(SUNX)