MX系列中文说明书 - 第301页
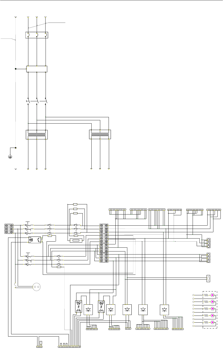
Appendix G-27 PE L12 T/F (Transfer) 3 Phase 7KVA INPUT 2811Z-10105-01x L32 L22 KM(MAIN S/W) T3-3-8342 2811Z-10104-01x 2811Z-10105-02x L12 INPUT L13 OUTPUT L23 L33 OUTPUT L14 AC110V입력 삭제 2811Z-10106-01x 2811Z-10106-01x 28…

G-26 Mx Series Manual
Power Part
FOX System
Signal Part
Left
Power Part
Signal Part
Right
see "2811Z-11000"
see "2811Z-10000"
see "2811Z-21000"
see "2811Z-20000"
Mx800 System Block Diagram
T2
T3
T1L1
L2
L3
RELAY
LM
CP
(Main Contact)
D
(Terminal Block)
L3
L2
L1
T/B
Connector
LCD
LCD
DT
(DELAY TIMER)
SSR
FG
V
U
V
U
Servo
Motor
WW
Servo
Motor
PS
(SMPS)
AC IN
DC OUT
OUTPUT
INPUT
43
T/F
(Transfer)
N/F
(Noise Filter)
A1
T3
MC
(Main Contact)
A2
MC
(Magnetic Coil)
T1L1L1
L2
T1
T2
T3T3L3
12
G
SYMBOL TABLE
MCCB
FG
FAN
FAN
SS
(SEFETY SENSOR)
R
R(EGISTER)
V
W
U
FG
Linear
Motor
Linear Motor
L3
L1
L2
W
FG
U
V
L1C
L2C
Motor Driver
(CONVX)
PC
VME
PC
VME
LAMP
RS
(RUN SWITCTH)
K1
24
23
14
13
A2
A1
S14
S13
S10
S12
S11
S21
K2
Safety Relay
AC Concent
FUSE
L2
V
W
L1
U
F.G
P/D
Panasonic
Driver

Appendix G-27
PE
L12
T/F (Transfer)
3 Phase 7KVA
INPUT
2811Z-10105-01x
L32
L22
KM(MAIN S/W)
T3-3-8342
2811Z-10104-01x
2811Z-10105-02x
L12
INPUT
L13
OUTPUT
L23
L33
OUTPUT
L14
AC110V입력 삭제
2811Z-10106-01x
2811Z-10106-01x
2811Z-10106-02x
L31
L21L11
654
312
G
PE1
N/F (Noise Filter)
MAX 450V , 30A
L30
L20
AWG#6
(GRN/YEL)
PE L1 L2 L3
AWG#10 (Black)
MCCB
25A
L10
2811Z-10102-01x
2811Z-10103-01x
T/F (Transfer)
3 Phase 7KVA
L22
L32
L24
L34
1 2 34
1
2
DC: +RED // -BLU
온도센서
FUSE(250V 5A)
AC Concent (FG Type)
FG Frame접지
L200
L340
Note:Cable Coloer
AC: BLK
L330
L230
AC IN
PS1
DC OUT
L330
MSF150-15
DC OUT
L330
AC IN
L230
PS2
AC IN
MSF150-15
DC OUT
P3
43 56789 1011121314 1615
L130
43 521
CN1 (DC15Va) CN2 (DC15Vb)
876
1 2 3 4 5678
CN3(DC24V)
L2
L3
L1
CP1
GV2-M10
L222
L120
T1
L122
A2A1
MC2
T1L1L1 T1
L320
L220
T2
T3
T2
T3T3T3L3
L2
A1
L23
(L24)
L33
(L34)
L13
(L14)
TB1
L1
GV2-M16
CP2
L100
L2
L3
L300
L200
T3
T2
L210
L310
LC1D126
MC2
T1
L110
L111
T1
T1L1L1
L311
L211
T2
T3T3T3L3
L2
L3
L2
L1L1
LC1D126
MC3
T1T1
L112
T2
T3T3T3
L121
L312
L212
R3
R1
R2
561 2 34
CN7 (AC220Va)
7 8 910 1211
S
R
T
D1
D2
D3
D4
TB2
L230
L130
L113
L122
L313
L213
L321
L221
A2
Timer
L310
L321
L221
L220
L120
A1
A2
L121
LC1D126
S
R
T
R
S
R
T
L130
L322
L222
L130
L230
L330
S
T
L330
L230
L130
1 32
CN15 (AC220Vc)
64 785 1112910
L213
1
CN9 (AC220Vsw)
76543
L113
2
L213
L113
8 910 1211
CN6 (AC220Vb)
321 4 5 876 109
CN8 (AC220Vb)
321
L222
L222
L322
L122
L313
L213
L113
L122
85674
CN10 (AC220Vsw)
1211910
4231 5 789 106
L330
L230
L230
POWER LAMP
L322
L222
RUN LAMP
CN4A (DC24V)
1 2 34
1 342 1098765
1 2 3
CN4B (DC24V) CN5 (DC24Vsw)
87654
1
109
67852 34
PS5
MSF35-24
PS4
PS3
MSF150-24
AC IN
DC OUT
L322
L222
L230
L313
L213
PS1
DC OUT
VSF400-24
AC IN
PS5
PS2
PS3
PS4
+
-
+
PD_PS3N
PD_PS4P
PD_PS4N
PD_PS3P
+
-
-
PD_PS2P
PD_PS2N
PD_PS1N
FAN
+
PD_PS1P
MPS-LED
L330
-
-
+
PD_PS5P
PD_PS5N

G-28 Mx Series Manual
P3
P3
2811Z-11201-01x
CN7CN7
FOX LEFT POWER BOX(MASTER)
P1
P1
CN10
CN9
CN8
CN10
CN9
CN8
2811Z-10801-01x
2811Z-10901-01x
2811Z-23041-01x
2811Z-10701-01x
CN7
5569-12
AC220Va
CN8
5569-12
AC220Vb
CN9
5569-12
AC220Vsw
CN10
5569-10
AC240Vsw/3상
2811Z-11001-01x
LEFT
Head Z-SMPS
AC POWER
LEFT FRONT/REAR
*X, Y1, Y2
MOTOR AMP PWR
*PC PWR
*MONITOR PWR
FOX RIGHT POWER BOX(SLAVE)
LEFT
*VME PWR
*FAN PWR
*AMP CONT
* NX12-I/O
CN7
5569-12
AC220Va
CN8
5569-12
AC220Vb
CN9
5569-12
AC220Vsw
CN10
5569-10
AC240Vsw/3상
* EMG SYS
SAFETY Relay SIG
* RUN S/W
* FEEDER ON/OFF S/W
*DOOR SIG
2811Z-10501-01x
2811Z-10402-01x
2811Z-10401-01x
2811Z-10301-01x
CN3 CN3
CN4B
CN4A
CN4B
CN5
CN4A
CN5
CN3
5569-04
DC+24Vc/35W
CN4A/B
5569-10
DC+24V/150W
CN5
5569-08
DC+24Vsw/400W
2811Z-10202-02x
2811Z-10202-01x
FRONT FEEDER PWR
CN1
CN2
CN1
CN2
POWER UNIT
(MPS-7K-X)
REAR FEEDER PWR
CN1
5569-08
DC+15Va/150W
CN2
5569-08
DC+15Vb/150W
I/F
f1 PWR
I/F
f2 PWR
I/F
r1 PWR
I/F
r2 PWR
LEFT-Front/Rear Feeder Base
TO: 2540Z-28006-01X
POWER UNIT
(MPS-7K-X)
CN2
5569-08
DC+15Vb/150W
CN1
5569-08
DC+15Va/150W
EMG System Power
Safety Relay DC Power
LEFT
*NX12 DC PWR
*VME 24V
*TB CN11
*T-Box
CN3
5569-04
DC+24Vc/35W
CN4A/B
5569-10
DC+24V/150W
CN5
5569-08
DC+24Vsw/400W
*TB CN11
*COOLING B/D CN1
Left
*COOLING B/D CN1
*Vision LED(MRIL)
*DMC DC CON
Right
*NX12 DC PWR
*VME 24V
*TB CN11
*T-Box
2811Z-10501-02x
2811Z-10402-02x
2811Z-10401-02x
CN3
CN4B
CN4A
CN4B
CN5
CN4A
CN5
*TB CN11
*COOLING B/D CN1
Right
*COOLING B/D CN1
*Vision LED(MRIL)
*DMC DC CON
FRONT FEEDER PWR
CN1
CN2
CN1
CN2
I/F
r2 PWR
I/F
r1 PWR
I/F
f2 PWR
I/F
f1 PWR
REAR FEEDER PWR
2811Z-10202-03x
2811Z-10202-04x
Right-Front/Rear Feeder Base
TO: 2540Z-28006-01X
P1
P1
P3
P3
2811Z-11201-02x
CN7
CN8
CN9
CN10
CN8
CN9
CN10
Right
Head Z-SMPS
AC POWER
Right FRONT/REAR
*X, Y1, Y2
MOTOR AMP PWR
* EMG SYS
SAFETY Relay SIG
* RUN S/W
* FEEDER ON/OFF S/W
*DOOR SIG
* NX12-I/O
Right
*VME PWR
*FAN PWR
*AMP CONT
2811Z-10801-04x
2811Z-10901-04x
2811Z-11001-02x
2811Z-23008-01x
*Lr T-BOX PWR
*Lf T-BOX PWR
CN10
5569-10
AC240Vsw/3상
CN9
5569-12
AC220Vsw
CN8
5569-12
AC220Vb
CN7
5569-12
AC220Va
CN8
CN9
CN10
FOX LEFT POWER BOX(MASTER)
CN7
P1
P3
CN2
5569-08
DC+15Vb/150W
CN3
CN4A
CN4B
CN5
CN4A
CN3
5569-04
DC+24Vc/35W
CN4A/B
5569-10
DC+24V/150W
CN5
5569-08
DC+24Vsw/400W
2811Z-10401-01x
CN1
CN2
POWER UNIT
(MPS-7K-X)
CN1
5569-08
DC+15Va/150W
FRONT FLAT CABLE
HEAD 24V
HEAD 24V
HEAD 24V
HEAD 24V
Left P-BOX(CN4A)
HEAD 24V
HEAD 24V
HEAD 24V
HEAD 24V
HEAD 24V
HEAD 24V
HEAD 24V
HEAD 24V
REAR FLAT CABLE
Left
*Vision LED(MRIL)
HEAD 24V
HEAD 24V
HEAD 24V
Connector B/D
HEAD 24V
HEAD 24V
HEAD 24V
Connector B/D
f-DMC 1
f-DMC 2
r-DMC 1
r-DMC 2