MX系列中文说明书 - 第310页
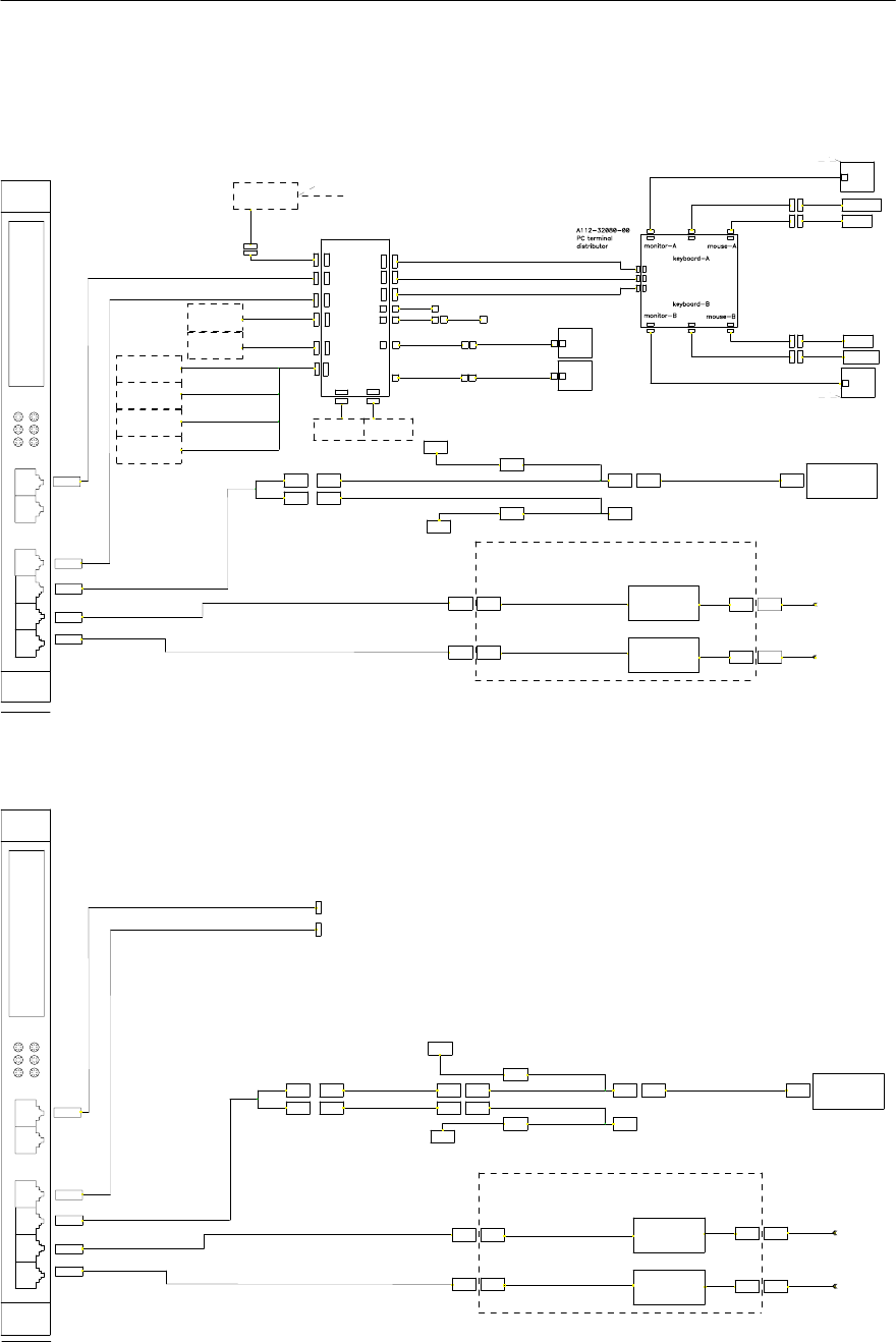
G-36 Mx Series Manual PORT2 f-Feeder PORT3 r-Feeder PORT1 T-BOX 2811Z-25203-01X 2811Z-25303-01X From : JALVA B/D 4 Video Signal From : JALVA B/D 3 Video Signal PORT0 PC Serial 2811Z-22003-01x rTBOX fTBOX rTBOX From: L P-…

Appendix G-35
see
"2811Z-22000"
see
"2811Z-23000"
see
"2811Z-24000"
see
"2811Z-25000"
see
"2811Z-25100"
Left
Cooling
Board 1
Left
T/B Board 2
Left
T/B Board 1
PC Part
see
"2811Z-22000"
see
"2811Z-27000-0"
see
"2811Z-27100-0"
see
"2811Z-27200-0"
Vision
Procesor
Board 1
Vision
JALVA
Board 2
Vision
JALVA
Board 1
KVME-080
Main
Board 1
NX02V
Memory
Board 1
CAN
Board 1
Mx800 Signal Block Diagram
Left VME BUS(10 Slot)
Vision
Procesor
Board 2
Vision LED
MRIL B/D 1
CAN
Board 2
see
"2811Z-24100"
see
"2811Z-26000"
see
"2811Z-22100"
see
"2811Z-23100"
see
"2811Z-24300"
see
"2811Z-21500"
see
"2811Z-25400"
Right
Cooling
Board 2
Right
T/B Board 4
Right
T/B Board 3
see
"2811Z-27300"
see
"2811Z-27400-0"
see
"2811Z-28200-0"
KVME-080
Main
Board 2
NX02V
Memory
Board 2
Vision
JALVA
Board 3
Vision
Procesor
Board 3
Vision
JALVA
Board 4
CAN
Board 3
Mx800 Signal Block Diagram
Right VME BUS(10 Slot)
Vision
Procesor
Board 4
Vision LED
MRIL B/D 2
CAN
Board 4
Vision LED
MRIL B/D 3
see
"2811Z-25400"
see
"2811Z-26200"
see
"2811Z-26300"

G-36 Mx Series Manual
PORT2
f-Feeder
PORT3
r-Feeder
PORT1
T-BOX
2811Z-25203-01X
2811Z-25303-01X
From : JALVA B/D 4
Video Signal
From : JALVA B/D 3
Video Signal
PORT0
PC Serial
2811Z-22003-01x
rTBOX
fTBOX
rTBOX
From: L P-BOX CN4B
2811Z-10401-01x
From: L P-BOX CN4B
2811Z-10401-01x
Convex
Communication
Cable
Panasonic
Communication
Cable
fTBOX
2811Z-22005-02x
2811Z-22005-01x
2811Z-28010-01x
2811Z-28010-02x
2811Z-22002-01x
2811Z-22001-01x
To : Right VME
KVME 080 PORT0
From : JALVA B/D 2
Video Signal
From : JALVA B/D 1
Video Signal
2811Z-25103-01X
2811Z-25003-01X
To : Right VME
KVME 080 EN1
KVME
080
Left KVME 080 B/D Block Diagram
PC BODY
SMPS
PC PWR
AC INPUT(P-BOX CN7)
2811Z-10701-01X
PC Serial
2811Z-22010-020
LAN Card
2811Z-22101-01X
Vision Input
PC Serial
PC Serial
LAN CN
PC PWR
2811Z-22102-01X
LCD
Monitor
Keyboard
Mouse
Front Key Panel USB CN 1
Rear Key Panel USB CN 2
USB
USB To Serial Cable
(105018-000001)
USB To Serial Cable
(105018-000001)
2811Z-27202-01x
2811Z-27502-01x
PC Serial
2811Z-22010-020
CN9
CN9
2006 Cooling Board 2
(501016-000017)
2006 Cooling Board 1
(501016-000017)
AC INPUT(P-BOX CN7)
2811Z-10701-01X
AC INPUT(P-BOX CN7)
2811Z-10701-01X
f-LCD
f- KEYBOARD
f-MOUSE
r-LCD
r-MOUSE
r-KEYBOARD
Lr-Feeder Base
Interface Board
Interface Board
TBOXTBOX
TBOX
rTBOX
PWR
fTBOX
PWR
Lf-Feeder Base
Left Front/ Rear Feeder Base Part
TBOX
Teaching Box
2652Z-36020
From 15V(L P-BOX CN1)
2811Z-10202-05x
From 15V(L P-BOX CN2)
2811Z-10202-06x
PORT2
f-Feeder
PORT3
r-Feeder
PORT1
T-BOX
PORT0
PC Serial
2811Z-22103-01x
fTBOX
rTBOXrTBOX
fTBOXfTBOX
fTBOX
rTBOX rTBOX
From: L P-BOX CN4B
2811Z-10401-01x
2811Z-22104-01x
2811Z-22104-02x
2811Z-28010-03x
2811Z-28010-04x
2811Z-22101-01x
2811Z-22102-01x
Right KVME 080 B/D 2 Block Diagram
PC Serial
KVME
080
See "2811Z-22000-000"
From: L P-BOX CN4B
2811Z-10401-01x
LAN Card
Interface Board
Interface Board
Rr-Feeder Base
2811Z-22105-02x
2811Z-22105-01x
fTBOX
PWR
rTBOX
PWR
TBOX
TBOX TBOX
Right Front/ Rear Feeder Base Part
Rf-Feeder Base
TBOX
2652Z-36020
Teaching Box
From 15V
2811Z-10202-04x
From 15V
2811Z-10202-03x

Appendix G-37
2811Z-23001-03x
COMM3
To "2811Z-23011-0"
To "2811Z-23010-0"
Left Front/Rear Trolley Option 사용시
COMM3
COMM4
NX12
-20
NX12PL
-21
2811Z-23001-01x
NX12
-00
COMM1
COMM2
2811Z-23001-04x
2811Z-23001-04x
See "2811Z-23002-0"
2811Z-23001-01x
COMM1
See "2811Z-23006-0"
2811Z-23001-02x
NX12
-10
COMM2
NX02V Board 1
Left NX02V B/D 1 Block Diagram
2811Z-23001-04x
2811Z-23001-04x
To "2811Z-23008-0"
To "2811Z-23007-0"
NX12
-12
NX12
-11
NX12
-02
NX12
-01
To "2811Z-23003-0"
To "2811Z-23004-0"
2811Z-23001-04x
2811Z-23001-04x
To "2811Z-23005-0"
NX12VL
-03
NX12VL
-13
To "2811Z-23009-0"
8
RJ45-08P CONNECTOR & LAN cable
1
RJ45-08P CONNECTOR
AMP
* LAN CABLE
품명 : UTP CABLE (CAT5 #24*4P)
(BR,BR/WH,OR,OR/WH,
GN,GN/WH,BU,BU/WH)
2811Z-23101-03x
To "2811Z-23011-0"
COMM3
To "2811Z-23010-0"
Left Front/Rear Trolley Option 사용시
COMM4
COMM3
NX12
-20
NX12PL
-21
2811Z-23001-04x
NX12
-00
COMM1
COMM2
see "2811Z-23001-04x"
see "2811Z-23001-04x"
To "2811Z-23102-0"
see "2811Z-23101-01x"
COMM1
To "2811Z-23106-0"
NX12
-10
see "2811Z-23101-02x"
COMM2
NX02V Board 2
Right NX02V B/D 2 Block Diagram
see "2811Z-23001-04x"
see "2811Z-23001-04x"
To "2811Z-23108-0"
To "2811Z-23107-0"
NX12
-12
NX12
-11
NX12
-01
NX12
-02
To "2811Z-23103-0"
To "2811Z-23104-0"
see "2811Z-23001-04x"
see "2811Z-23001-04x"
To "2811Z-23105-0"
NX12VL
-03
NX12VL
-13
To "2811Z-23109-0"
AMP
RJ45-08P CONNECTOR
1
RJ45-08P CONNECTOR & LAN cable
8
* LAN CABLE
품명 : UTP CABLE (CAT5 #24*4P)
(BR,BR/WH,OR,OR/WH,
GN,GN/WH,BU,BU/WH)