4OM-1183-003 - 第95页
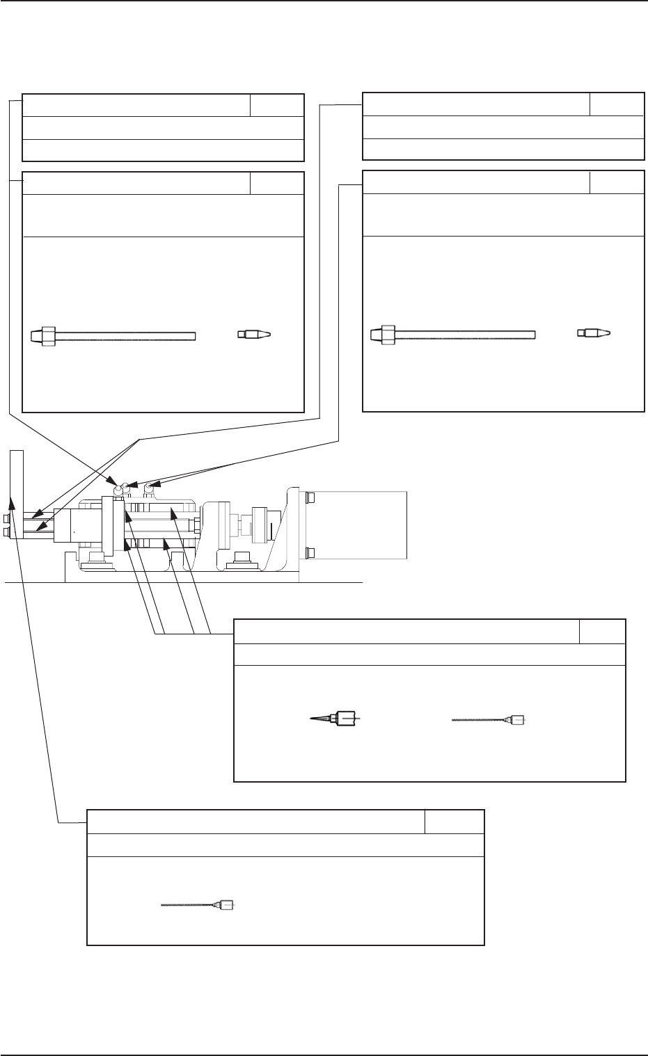
(19) (19) (19) (19) (19) 吸取上下部 吸取上下部 吸取上下部 吸取上下部 吸取上下部 1.3 1.3 1.3 1.3 1.3 维护保养部位 维护保养部位 维护保养部位 维护保养部位 维护保养部位 0409-002 1 - 33 Fig.4A40 Fig.4A40 Fig.4A40 Fig.4A40 Fig.4A40 装置后侧 装置后侧 装置后侧 装置后侧 装置后侧 凸轮从动件外周 凸轮从动件外周 凸轮从动件外周 …

(18)(18)
(18)(18)
(18)
吸取高度补正部吸取高度补正部
吸取高度补正部吸取高度补正部
吸取高度补正部
Fig.4A39 Fig.4A39
Fig.4A39 Fig.4A39
Fig.4A39
装置后侧装置后侧
装置后侧装置后侧
装置后侧
1.31.3
1.31.3
1.3
维护保养部位维护保养部位
维护保养部位维护保养部位
维护保养部位
0409-002 1-32
球形螺丝钉球形螺丝钉
球形螺丝钉球形螺丝钉
球形螺丝钉 1M22
每月
清扫
请用油棉纱清扫。
球形螺丝钉球形螺丝钉
球形螺丝钉球形螺丝钉
球形螺丝钉 3M11
每三个月
注油
(DAPHNE EPONEX GREASE No.1)
请用棉纱擦去原有的润滑油,用注油枪从注
油嘴注入新的润滑油。
*
使用的助推杆为 U 形和 P 形。
第一次注油是在一个月后,以后每三个月注
油一次。
直线导轨的轨道直线导轨的轨道
直线导轨的轨道直线导轨的轨道
直线导轨的轨道
1M23
每月
清扫
请用油棉纱清扫。
直线导轨直线导轨
直线导轨直线导轨
直线导轨 3M12
每三个月
注油
(DAPHNE EPONEX GREASE No.1)
请用棉纱擦去原有的润滑油,用注油枪从注
油嘴注入新的润滑油。
*
使用的助推杆为 U 形和 P 形。
第一次注油是在一个月后,以后每三个月注
油一次。
直线导轨滑动块的球面直线导轨滑动块的球面
直线导轨滑动块的球面直线导轨滑动块的球面
直线导轨滑动块的球面 3M13
每三个月
注油(DAPHNE EPONEX GREASE No.1)
请用计量枪涂刷润滑油。
*
使用吸嘴
No.18(
绿色
)
或
No.19(
茶色
)。
第一次注油是在一个月后,以后每三个月注油一次。
No.18No.18
No.18No.18
No.18
轴承导轨面轴承导轨面
轴承导轨面轴承导轨面
轴承导轨面
1M24
每月
注油(NEW MOLYNOC GREASE No.1)
请用计量枪涂刷润滑油。
* 使用的吸嘴为 No.19(茶色)。
No.19No.19
No.19No.19
No.19
No.19No.19
No.19No.19
No.19
UU
UU
U
形形
形形
形
PP
PP
P
形形
形形
形
UU
UU
U
形形
形形
形
PP
PP
P
形形
形形
形

(19)(19)
(19)(19)
(19)
吸取上下部吸取上下部
吸取上下部吸取上下部
吸取上下部
1.31.3
1.31.3
1.3
维护保养部位维护保养部位
维护保养部位维护保养部位
维护保养部位
0409-002 1-33
Fig.4A40 Fig.4A40
Fig.4A40 Fig.4A40
Fig.4A40
装置后侧装置后侧
装置后侧装置后侧
装置后侧
凸轮从动件外周凸轮从动件外周
凸轮从动件外周凸轮从动件外周
凸轮从动件外周 1M26
每月
注油(NEW MOLYNOC GREASE No.1)
请用手或刷子涂刷润滑油。
轴承外周轴承外周
轴承外周轴承外周
轴承外周 1M27
每月
注油(NEW MOLYNOC GREASE No.1)
请用计量枪涂刷润滑油。
* 使用的吸嘴为 No.19(茶色)。
No.19No.19
No.19No.19
No.19
杆面杆面
杆面杆面
杆面 1M28
每月
注油(NEW MOLYNOC GREASE No.1)
请用计量枪涂刷润滑油。
* 使用的吸嘴为 No.19(茶色)。
No.19No.19
No.19No.19
No.19
离合器面离合器面
离合器面离合器面
离合器面
//
//
/
弹簧部弹簧部
弹簧部弹簧部
弹簧部 1M29
每月
注油(NEW MOLYNOC GREASE No.1)
请用手或刷子涂刷润滑油。
气缸支点气缸支点
气缸支点气缸支点
气缸支点 1M30
每月
注油(NEW MOLYNOC GREASE No.1)
请用注油枪涂刷润滑油。
* 使用的助推杆为 U 形和 S 形。
UU
UU
U
形形
形形
形
SS
SS
S
形形
形形
形

1.31.3
1.31.3
1.3
维护保养部位维护保养部位
维护保养部位维护保养部位
维护保养部位
0409-002 1-34
Fig.4A41Fig.4A41
Fig.4A41Fig.4A41
Fig.4A41
吸取上下部吸取上下部
吸取上下部吸取上下部
吸取上下部
凸轮从动件凸轮从动件
凸轮从动件凸轮从动件
凸轮从动件 3M14
每三个月
注油(DAPHNE EPONEX GREASE No.1)
请用计量枪注油。
* 使用吸嘴 No.14(橄榄色)。
直线导轨滑动块的直线导轨滑动块的
直线导轨滑动块的直线导轨滑动块的
直线导轨滑动块的 3M15
注油孔和球面注油孔和球面
注油孔和球面注油孔和球面
注油孔和球面
每三个月
注油
(DAPHNE EPONEX GREASE No.1)
请用棉纱擦去原有的润滑油,用注油枪从注油嘴
注入新的润滑油。
* 使用助推杆为 U 形和 P 形。
第一次注油是在一个月后,以后每三个月注油一
次。
滚轴架滚轴架
滚轴架滚轴架
滚轴架 3M16
每三个月
注油(DAPHNE EPONEX GREASE No.3)
请用计量枪注油。
* 使用吸嘴为 RR 形。
UU
UU
U
形形
形形
形
PP
PP
P
形形
形形
形
No.14No.14
No.14No.14
No.14