4OM-1183-003 - 第96页
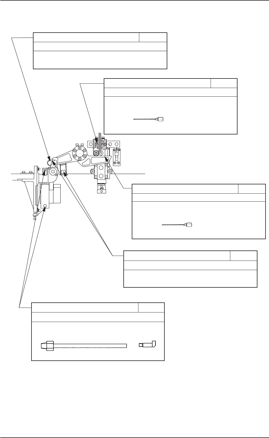
1.3 1.3 1.3 1.3 1.3 维护保养部位 维护保养部位 维护保养部位 维护保养部位 维护保养部位 0409-002 1 - 34 Fig.4A41 Fig.4A41 Fig.4A41 Fig.4A41 Fig.4A41 吸取上下部 吸取上下部 吸取上下部 吸取上下部 吸取上下部 凸轮从动件 凸轮从动件 凸轮从动件 凸轮从动件 凸轮从动件 3M14 每三个月 注油 (DAPHNE EPONEX GREASE No.1) 请用计…

(19)(19)
(19)(19)
(19)
吸取上下部吸取上下部
吸取上下部吸取上下部
吸取上下部
1.31.3
1.31.3
1.3
维护保养部位维护保养部位
维护保养部位维护保养部位
维护保养部位
0409-002 1-33
Fig.4A40 Fig.4A40
Fig.4A40 Fig.4A40
Fig.4A40
装置后侧装置后侧
装置后侧装置后侧
装置后侧
凸轮从动件外周凸轮从动件外周
凸轮从动件外周凸轮从动件外周
凸轮从动件外周 1M26
每月
注油(NEW MOLYNOC GREASE No.1)
请用手或刷子涂刷润滑油。
轴承外周轴承外周
轴承外周轴承外周
轴承外周 1M27
每月
注油(NEW MOLYNOC GREASE No.1)
请用计量枪涂刷润滑油。
* 使用的吸嘴为 No.19(茶色)。
No.19No.19
No.19No.19
No.19
杆面杆面
杆面杆面
杆面 1M28
每月
注油(NEW MOLYNOC GREASE No.1)
请用计量枪涂刷润滑油。
* 使用的吸嘴为 No.19(茶色)。
No.19No.19
No.19No.19
No.19
离合器面离合器面
离合器面离合器面
离合器面
//
//
/
弹簧部弹簧部
弹簧部弹簧部
弹簧部 1M29
每月
注油(NEW MOLYNOC GREASE No.1)
请用手或刷子涂刷润滑油。
气缸支点气缸支点
气缸支点气缸支点
气缸支点 1M30
每月
注油(NEW MOLYNOC GREASE No.1)
请用注油枪涂刷润滑油。
* 使用的助推杆为 U 形和 S 形。
UU
UU
U
形形
形形
形
SS
SS
S
形形
形形
形

1.31.3
1.31.3
1.3
维护保养部位维护保养部位
维护保养部位维护保养部位
维护保养部位
0409-002 1-34
Fig.4A41Fig.4A41
Fig.4A41Fig.4A41
Fig.4A41
吸取上下部吸取上下部
吸取上下部吸取上下部
吸取上下部
凸轮从动件凸轮从动件
凸轮从动件凸轮从动件
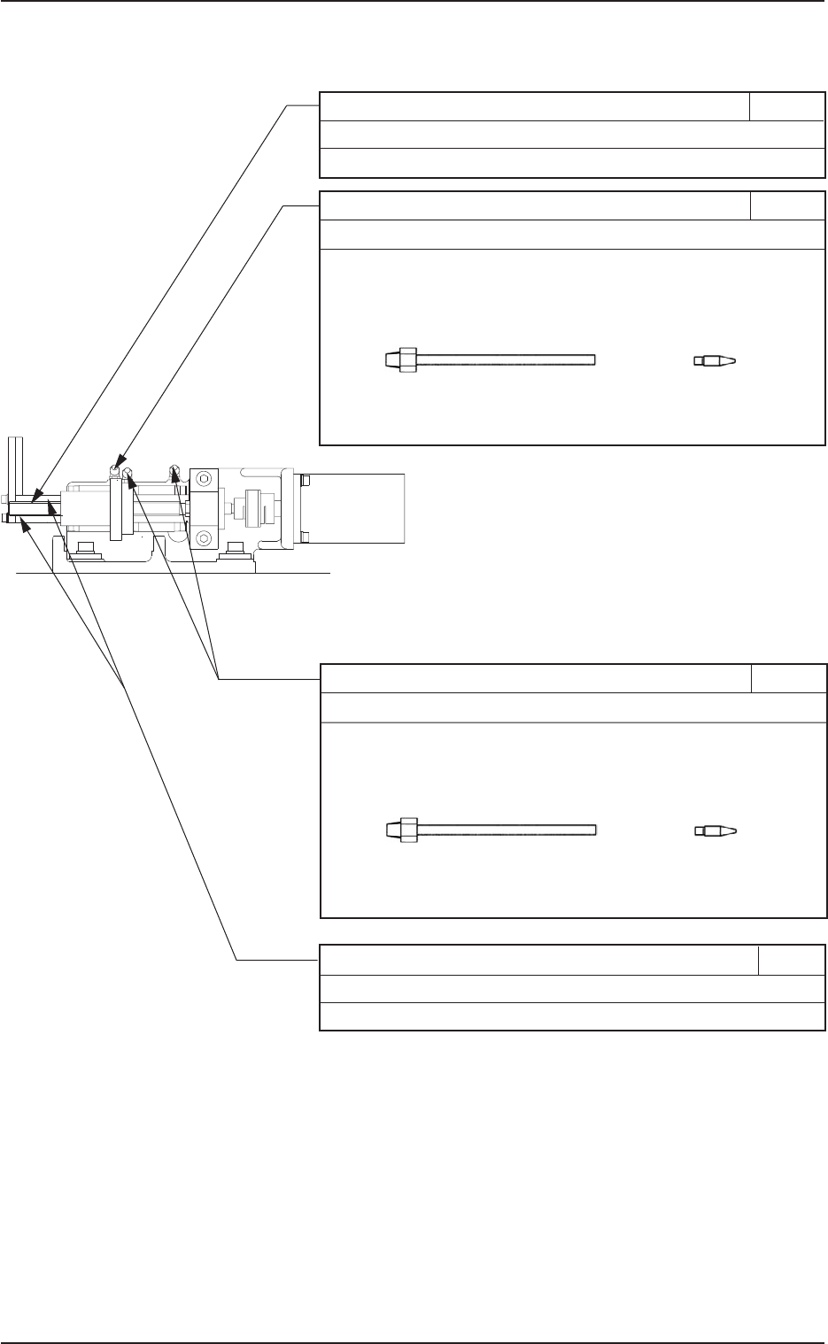
凸轮从动件 3M14
每三个月
注油(DAPHNE EPONEX GREASE No.1)
请用计量枪注油。
* 使用吸嘴 No.14(橄榄色)。
直线导轨滑动块的直线导轨滑动块的
直线导轨滑动块的直线导轨滑动块的
直线导轨滑动块的 3M15
注油孔和球面注油孔和球面
注油孔和球面注油孔和球面
注油孔和球面
每三个月
注油
(DAPHNE EPONEX GREASE No.1)
请用棉纱擦去原有的润滑油,用注油枪从注油嘴
注入新的润滑油。
* 使用助推杆为 U 形和 P 形。
第一次注油是在一个月后,以后每三个月注油一
次。
滚轴架滚轴架
滚轴架滚轴架
滚轴架 3M16
每三个月
注油(DAPHNE EPONEX GREASE No.3)
请用计量枪注油。
* 使用吸嘴为 RR 形。
UU
UU
U
形形
形形
形
PP
PP
P
形形
形形
形
No.14No.14
No.14No.14
No.14

(20)(20)
(20)(20)
(20)
贴装高度补正部贴装高度补正部
贴装高度补正部贴装高度补正部
贴装高度补正部
1.31.3
1.31.3
1.3
维护保养部位维护保养部位
维护保养部位维护保养部位
维护保养部位
0409-002 1-35
Fig.4A42 Fig.4A42
Fig.4A42 Fig.4A42
Fig.4A42
装置正面侧装置正面侧
装置正面侧装置正面侧
装置正面侧
球形螺丝钉球形螺丝钉
球形螺丝钉球形螺丝钉
球形螺丝钉 1M31
每月
清扫
请用油棉纱清扫。
球形螺丝钉球形螺丝钉
球形螺丝钉球形螺丝钉
球形螺丝钉 3M17
每三个月
注油(DAPHNE EPONEX GREASE No.1)
请用棉纱擦去原有的润滑油,用注油枪从注油嘴注入新的润滑
油。
* 使用的助推杆为 U 形和 P 形。
第一次注油是在一个月后,以后每三个月注油一次。
UU
UU
U
形形
形形
形
PP
PP
P
形形
形形
形
直线导轨滑动块直线导轨滑动块
直线导轨滑动块直线导轨滑动块
直线导轨滑动块 3M18
每三个月
注油(DAPHNE EPONEX GREASE No.1)
请用棉纱擦去原有的润滑油,用注油枪从注油嘴注入新的润滑
油。
* 使用的助推杆为 U 形和 P 形。
第一次注油是在一个月后,以后每三个月注油一次。
UU
UU
U
形形
形形
形
PP
PP
P
形形
形形
形
直线导轨的轨道直线导轨的轨道
直线导轨的轨道直线导轨的轨道
直线导轨的轨道
1M32
每月 清扫
请用油棉纱清扫。