00198169-02_TX技术培训(中文) - 第71页
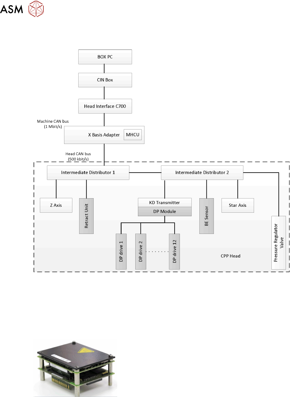
5 贴片头 5.1 CPP 贴片头 技术培训 SIPLACE TX系列 01/2018 71 5.1.5 电源控制和通信概览

5 贴片头
5.1 CPP 贴片头
70 技术培训 SIPLACE TX系列 01/2018
5.1.4.2 如何执行真空检查
如果发生真空错误,则可以使用贴片机软件测试真空系统。
对于拾取/贴片回路,可估计打开和关闭值之差,
而对于保持回路,则需要测量绝对值。
1. 检查“Vacuum values”选项卡
2. 吸嘴真空的详情结果
3. 吸嘴真空检查状态
4. 贴片头功能菜单
5. 单击
Measure vacuum values
以开始新一轮检查。
真空结果错误时,会高亮显示受影响的段位器。
例如:段位器 3 上发生错误。

5 贴片头
5.1 CPP 贴片头
技术培训 SIPLACE TX系列 01/2018 71
5.1.5 电源控制和通信概览

5 贴片头
5.1 CPP 贴片头
72 技术培训 SIPLACE TX系列 01/2018
5.1.5.1 CAN 总线
5.1.5.2 MHCU 概览
MHCU 的功能在于对不同贴片头类型(C&P20 P、CPP 及双头)的两个贴片头的轴进行位置控制。
此外,MHCU 还集成了调压阀、元件传感器以及 DP 轴通信接口的功能。
该装置由控制模块 (CM) 和电源模块 (PM) 组成,基本上轴卡为控制模块,伺服卡为电源模块。