NPM-D 规格说明书 - 第41页
NPM-D 2010.0915 - 35 - ■ 生产线构成 在 NPM-D 的生产线构成, NPM-D 传送带类的配置如下。 配合 NPM-D 的生产线构成,请选择 NPM-D 传送带类进行购入。 1. 只有 NPM-D 的生产线构成 1.1 连接数量在 15 台以下时 1.2 连接数量在 16 台以上, 30 台以下时 2. 有 NPM-D 以外设备时的生产线构成 2.1 连接数量在 15 台以下时 ※ 2.2 连接数量在 16 台…

NPM-D 2010.0915
- 34 -
基板传送高度
900
mm
外形尺寸
W 450 mm × D 1 360 mm × H 1 042 mm
重量
・ 主体重量
185
㎏
: NL-CON2 (NM-EJK8A)
,
NH-CON2 (NM-EJK9A)
145
㎏
: N-CONL2 (NM-EJK1B)
,
N-CONR2 (NM-EJK2B)
环境条件
・ 温度
10
℃
~
35
℃
・ 湿度
25 %RH
~
75 %RH (
但是无结露
)
・ 高度
海拔
1 000 m
以下
涂饰颜色
・ 标准颜色
白色
: W-13 (G50)
■ 机器构成
NPM-D LNB
传送带
机种名
: NL-CON2
型号
: NM-EJK8A
・
在
NPM-D
左侧配置
・
有
LNB
用电脑
・
有
HUB
NPM-D
传送带
L
机种名
: N-CONL2
型号
: NM-EJK1B
・
在
NPM-D
左侧配置
・
无
HUB
NPM-D HUB
传送带
机种名
: NH-CON2
型号
:
NM-EJK9A
・
在
NPM-D
右侧配置
・
有
HUB
NPM-D
传送带
R
机种名
: N-CONR2
型号
: NM-EJK2B
・
在
NPM-D
右侧配置
・
无
HUB
+70
-20
基板检测传感器
开口部传感器
前面
基板检测传感器
开口部传感器
前面

NPM-D 2010.0915
- 35 -
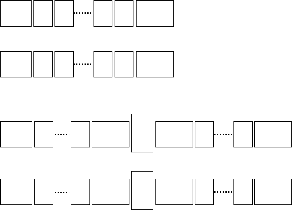
■ 生产线构成
在
NPM-D
的生产线构成,
NPM-D
传送带类的配置如下。
配合
NPM-D
的生产线构成,请选择
NPM-D
传送带类进行购入。
1.
只有
NPM-D
的生产线构成
1.1
连接数量在
15
台以下时
1.2
连接数量在
16
台以上,
30
台以下时
2.
有
NPM-D
以外设备时的生产线构成
2.1
连接数量在
15
台以下时
※
2.2
连接数量在
16
台以上,
30
台以下时
※
※此生产线构成是例子。客户的生产线构成,根据
NPM-D
以外的设备配置不同而异。
详细请与本公司联络。
NPM-D
1
NPM-D
2
NPM-D LNB
传送带
NL-CON2
NM-EJK8A
NPM-D
传送带
R
N-CONR2
NM-EJK2B
NPM-D
14
NPM-D
15
NPM-D
1
NPM-D
2
NPM-D LNB
传送带
NL-CON2
NM-EJK8A
NPM-D HUB
传送带
NH-CON2
NM-EJK9A
NPM-D
29
NPM-D
30
NPM-D
1
NPM-D
8
NPM-D LNB
传送带
NL-CON2
NM-EJK8A
NPM-D
15
NPM-D
传送带
R
N-CONR2
NM-EJK2B
NPM-D
以外
NPM-D
传送带
L
N-CONL2
NM-EJK1B
NPM-D
传送带
R
N-CONR2
NM-EJK2B
NPM-D
7
NPM-D
1
NPM-D
16
NPM-D LNB
传送带
NL-CON2
NM-EJK8A
NPM-D
30
NPM-D
传送带
R
N-CONR2
NM-EJK2B
NPM-D
以外
NPM-D
传送带
L
N-CONL2
NM-EJK1B
NPM-D HUB
传送带
NH-CON2
NM-EJK9A
NPM-D
15

NPM-D 2010.0915
- 36 -
4.5
有检查头时的生产线构成
■ 标准的生产线构成
■ 选购件功能一览和周边装置
使用以下选购件功能时,需要准备相对应的周边装置。
选购件功能 内 容 周边装置
锡膏检查 NG 排出功能
(2) N-CONR2
(NM-EJK2B)
(3) N-CONL2
(NM-EJK1B)
元件检查 NG 排出功能
从 NPM-D 排出的基板检查结果,OK 的情况是通过,
NG 的情况是停止,发出 OK/NG 信号。另外,为了
在传送带上进行确认,或者修理和再确认,取出基板时,
需要发出信号,要求对 NPM-D 排出下一片基板。
(6) N-CONR2
(NM-EJK2B)
再投入功能 与『元件检查 NG 排出功能』一起动作。将修理的 NG
基板再投入,再检查以及在对面工作头没有进行实装的
元件进行再实装。而且,判定为不合格而取出的基板,
通过条形码管理,再投入时,通过读取此条形码,可以
进行跟踪管理。
(4) N-CONR2
(NM-EJK2B)
(5) N-CONL2
(NM-EJK1B)
NG 图显示功能 检查后判定为不合格处可以通过设备画面进行确认,而
且,元件检查时,判定为不合格处可以显示在电脑画面。
※标记为
Customer
的周边装置请客户准备。
(11)
有线扫描器
NPM-DGS
(4) N-CONR2
(NM-EJK2B)
(5) N-CONL2
(NM-EJK1B)
(6) N-CONR2
(NM-EJK2B)
检查
BOX
检查
BOX
贴装头
检查头
锡膏检查
(2) N-CONR2
(NM-EJK2B)
(3) N-CONL2
(NM-EJK1B)
(1) NL-CON2
(NM-EJK8A)
(8)
排出传送带
(
Customer
)
(9)
排出传送带
(
Customer
)
(10)
再投入传送带
(
Customer
)
(12)
鼠标器
(
Customer
)
(11) 有线扫描器
(13) 显示屏
(
Customer
)
(14) 连接电缆
(
Customer
)
贴装头 贴装头 贴装头 贴装头
贴装头 贴装头 贴装头
检查头
元件检查
(8)
排出传送带
(
Customer
)
(9)
排出传送带
(
Customer
)
(10)
再投入传送带
(
Customer
)
(12)
鼠标器
(
Customer
)
(13) 显示屏
(
Customer
)
(14) 连接电缆
(
Customer
)