SM411 Technical Reference(User)-Distribution - 第72页
Page SAMSUNG TECHWIN 72 SM411 A ir Ass ’y (A ) B 2 C D 1 D 3 D 2 D 4 U2-4-12*8 U2-4-4*2.5 U2-4-12*8 U2-4-6*4 U2-4-6*4 U2-4-6*4 U2-4-12*8 SM330 MANIFOLD ASSY HARNESS ASSY AIR INDICATOR CABLE ASSY B 1 2 2 1 3 4 2 5 6 2 7 -…

Page
SAMSUNG TECHWIN
71
SM411
Air Ass’y
A
B
D
C
B 2
C
D1
D3
D2
D4
Feeder Base (DC)
Feeder Base
J6711018A
KQ2VD08-02S
J6712013A
PLUG(PT 1/4)
J6711018A
KQ2VD08-02S
J1301189
KQ2L06-02
J1301189
KQ2L06-02
J6711017A
KQ2VD06-02S
F ront G antry Air Module
R ear G antry
Air Module
J9053341A EDGE FIXER ASSY
U2-4-6*4
U2-4-12*8
STOPPER ASSY(WORK)
STOPPER ASSY(IN or OUT)
ANC ASSY
BUT ASSY
J9053341A EDGE FIXER ASSY
STOPPER ASSY(IN or OUT)
STOPPER ASSY(WORK)
ANC ASSY
BUT ASSY
CONVEYOR ASSY
HEAD ASSY
3-J1301188
KQ2L04-M5
J6709004A
AR1000-M5BG
U2-4-4*2.5
J1301187
KQ2L12-04
J67081004A
MIST_SEPARATOR_ASSY
4-J1301188
KQ2L04-M5
U2-4-4*2.5
J9057168B
2-J6711257A
KS-4-M5-
SA34698KR
J9057180A
2-J6703034A
ASP330F-01-06S
U2-4-4*2.5
J9057172B
U2-4-4*2.5
U2-4-4*2.5
J6711168A
BUYD06-04
U2-4-4*2.5
2-J1301188
KQ2L04-M5
5-J1300276
KQ2L06-01
U2-4-4*2.5
2-J6711256A
KD-M5-
2-J1301188
KQ2L04-M5
4-J6711247A
PT18EF
2-J6711009A
KQ2L06-M5
J6702021A
K180-4E1-
J6702021A
K180-4E1-21-DC24V
J6703037A
AKH06-00
2-J6705004A
AN101-01
J1300284
KQ2U06-00
J6711168A
BUYD06-04
3-J6712008A
PT 1/8
J6709012A
TAR4000-04
FRONT
J1301187
KQ2L12-04
U2-4-12*8
J1301187
KQ2L12-04
U2-4-6*4
U2-4-6*4
U2-4-6*4
REAR
J1301187
KQ2L12-04
U2-4-12*8
J90581001A
SM330
MANIFOLD
ASSY
J1301213
PT 3/8
J67011007A
CQ2B6-2-CJK2341
J90561001A(J6701029A)
BDAS6X5-1A-ZC153A2
U2-4-8*5
2-J1300067
AN101-01
J6702050A SOL VALVE MODULE
J6711028A
KQ2L04-01
J67101002A
PS30-103R-N
J6704006A SY3120-20-KRW0098
J6711147A
KQ2H04-M5
J6711244A
KQ2L12-03
SY3120-20-KRW0098
U2-4-4*2.5(BLUE)
U2-4-4*2.5
(BLUE)
U2-4-4*2.5
U2-4-4*2.5
U2-4-4*2.5
(BLUE)
U2-4-6*4(YELLOW)
U2-4-6*4
U2-4-4*2.5
AS1211F-M5-04
J6703031A
AS1211F-M5-04
J6703031A
J67011016A
TPC1B16-30
3-J6703028A
SS4-M5MA
2-J1301188
KQ2L04-M5
J6711157A
KQ2L08-01S
J6711001A
KQ2L04-M5
2-J6712017A
KPT18
6-J1300279
KQ2S04-M5
5-J67021005A
DV1120-00-R3642-3
5-J67021005A
DV1120-00-R3642-3
J6702050A SOL VALVE MODULE
2-J1300067
AN101-01
2-KPT18
J6704006A SY3120-20-KRW0098
6-J1300279
KQ2S04-M5
J67011007A
CQ2B6-2-CJK2341
3-J1301188
KQ2L04-M5
J6709004A
AR1000-M5BG
U2-4-4*2.5
U2-4-4*2.5(BLUE)
U2-4-4*2.5
SY3120-20-KRW0098
J90561001A(J6701029A)
BDAS6X5-1A-ZC153A2
J6711001A
KQ2L04-M5
U2-4-4*2.5
U2-4-4*2.5
(BLUE)
U2-4-4*2.5
(BLUE)
J6703031A
AS1211F-M5-04
3-J6703028A
SS4-M5MA
U2-4-6*4(YELLOW)
U2-4-6*4
J6703031A
AS1211F-M5-04
J6711157A
KQ2L08-01S
U2-4-8*5
J67071009A
VKMH07A-S448S2-B06
J9060412A
HEAD VACUUM
6-J6711180B
RC3-M5M-STN
J6713048A
UML-408(BL-BK6-BL)
J6713048A
UML-408(BL-BK6-BL)
J6709019A
AR08-T2-DOMO-J182A
J6711168A
BUYD06-04
8
J6702021A
K180-4E1-21-DC24V
J6711157A
KQ2L08-01S
3-J6712008A
PT 1/8
U2-4-8*5
J6711140A
SS8-1/8
1
J90551067A AIR MODULE
6-VA01PEP
34-1U-F
6-BC-03-M5
6-J3204002A
MPX5100AP
6-LF-M5-60-ZK
FSC04-M5C
HEAD1 HEAD2
FSE04-M5C
HEAD5HEAD3 HEAD4 HEAD6
No use
FEEDER BASE ASSY (ST)
FEEDER BASE ASSY(REAR-ST)
FEEDER BASE ASSY(FRONT-ST)
2-J6703033A
AS2201F-01-06S
4-J6711019A
KQ2U06-00
FEEDER BASE ASSY (DC)
FEEDER BASE ASSY(FRONT-DC)
FEEDER BASE ASSY(REAR-DC)
J2100009
MANIFOLD
J66061005A
AQ2A12-30D
J6701018B
WTS10*30-RS2
J6701088A
CM2C32-50
HARNESS ASSY
AIR INDICATOR CABLE ASSY
J6711005A
M-5HLH-4
J6703007A
JNC4-M5
2-J6711028A
KQ2L04-01
J6711156A
M-5H-4
J6711156A
M-5H-4
J6711005A
M-5HLH-4
J66061005A
AQ2A12-30D
J6703007A
JNC4-M5
J6701018B
WTS10*30-RS2
2-J6711028A
KQ2L04-01
J6701088A
CM2C32-50
HARNESS ASSY
J9080795A MAIN AIR SOL PWR CABLE ASSY
A2
31
3
A
1
2
A2
31
A2
31
1 3
A2
A2
31
B 1
J6711104A
KQ2H04-00

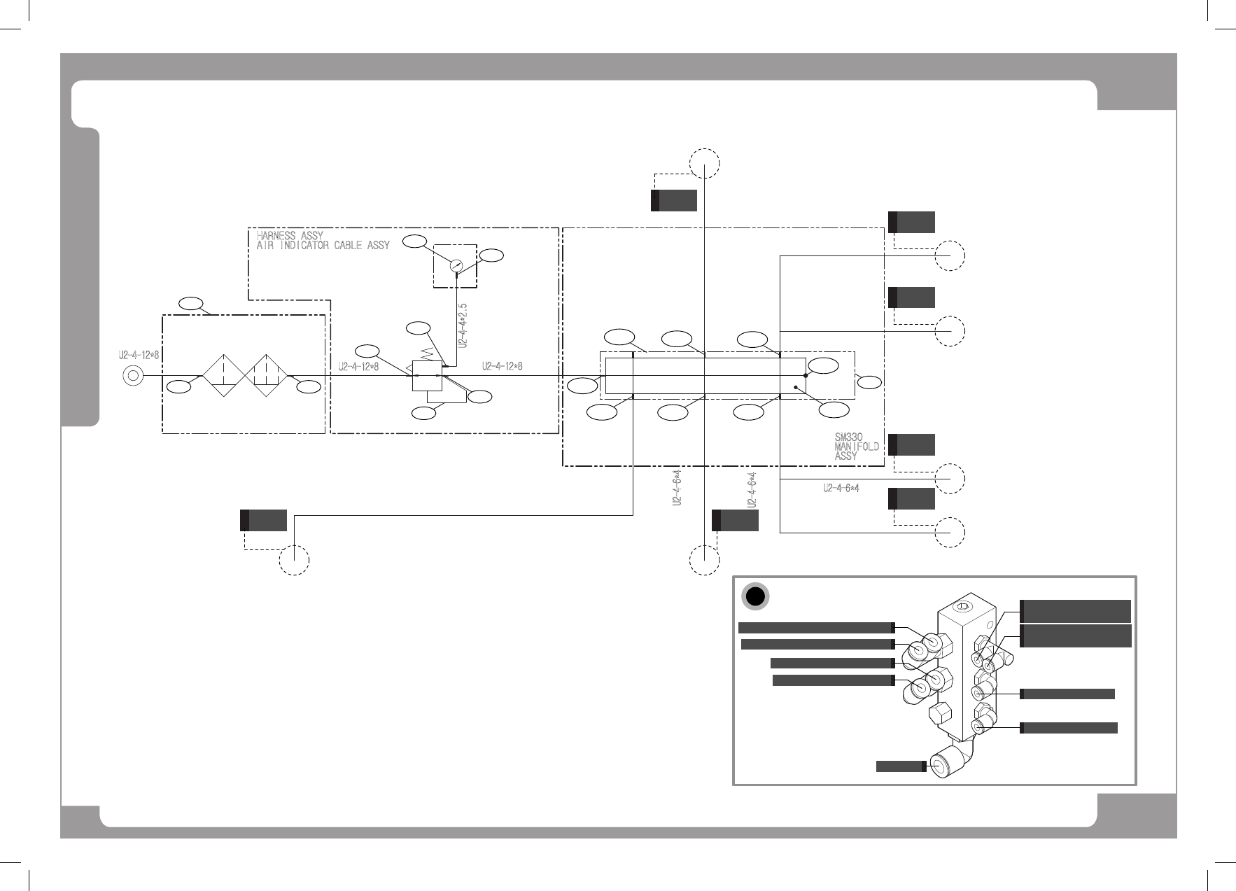
Page
SAMSUNG TECHWIN
72
SM411
Air Ass’y (A)
B 2
C
D1
D3
D2
D4
U2-4-12*8
U2-4-4*2.5
U2-4-12*8
U2-4-6*4
U2-4-6*4
U2-4-6*4
U2-4-12*8
SM330
MANIFOLD
ASSY
HARNESS ASSY
AIR INDICATOR CABLE ASSY
B 1
2
2
1
3
4
2
5
6
2
7-A
7-D
7
7-F
7-F
7-E
7-C
7-C
7-B
7-G
7
F ront Head Vac c um S ol. Volve
R ear Head Vac cum S ol. Volve
F ront S ol. V olve Module
R ear S ol. Volve Module
R egultor
R ear Multi T ube #1,
#8 C onnec tion Fitting
F ront Multi Tube #1,
#8 C onnec tion Fitting
R ear Feeder B as e
F ront F eeder B as e

Page
SAMSUNG TECHWIN
73
SM411
Air Ass’y (A)
SAMSUNG TECHWIN
NO. PART NO. PART NAME Q'TY TYPE REMARK
1
J67081006A MIST_SEPARATOR_ASSY
1
2
J1301187 ELBOW FITTING 4
3
J67101002A DIGITAL_GAGE 1
4 J6711147A STRAIGHT FITTING
1
5
J6711028A ELBOW FITTING 1
6
J6709012A REGULATOR 1
7
J90581001A SM330_MANIFOLD_ASSY 1 J90581001A
7-A
J1301213 PLUG 1
7-B
J2100009 MANIFOLD 1
7-C
J67111018A
DOUBLE_UNIVERSAL_ELBOW_08
2
7-D J6712013A PLUG 1
7-E J67111017A DOUBLE_UNIVERSAL_ELBOW_06 1
7-F J1301189 ELBOW FITTING 2
7-G J6711244A MALE ELBOW 1
8
9
10
11
12
13
14
15
16
17
18
19
20
P art L is t