FX-3-Rev11(k-) - 第143页
- 138 - NOTE( 注記 ) #01....FOR EN EN 用 #02....WHEN REPLACE FROM OLD PWB 4004751 4 TO NEW PWB 40047558, PLEASE CHANGE WITH ETHER-SLAVE PCB ASM 40047557. 旧40047514から40047558に交換するときは、 ETHER − SLAVE PCB ASM 40047557を 一緒に交換してく…

- 137 -
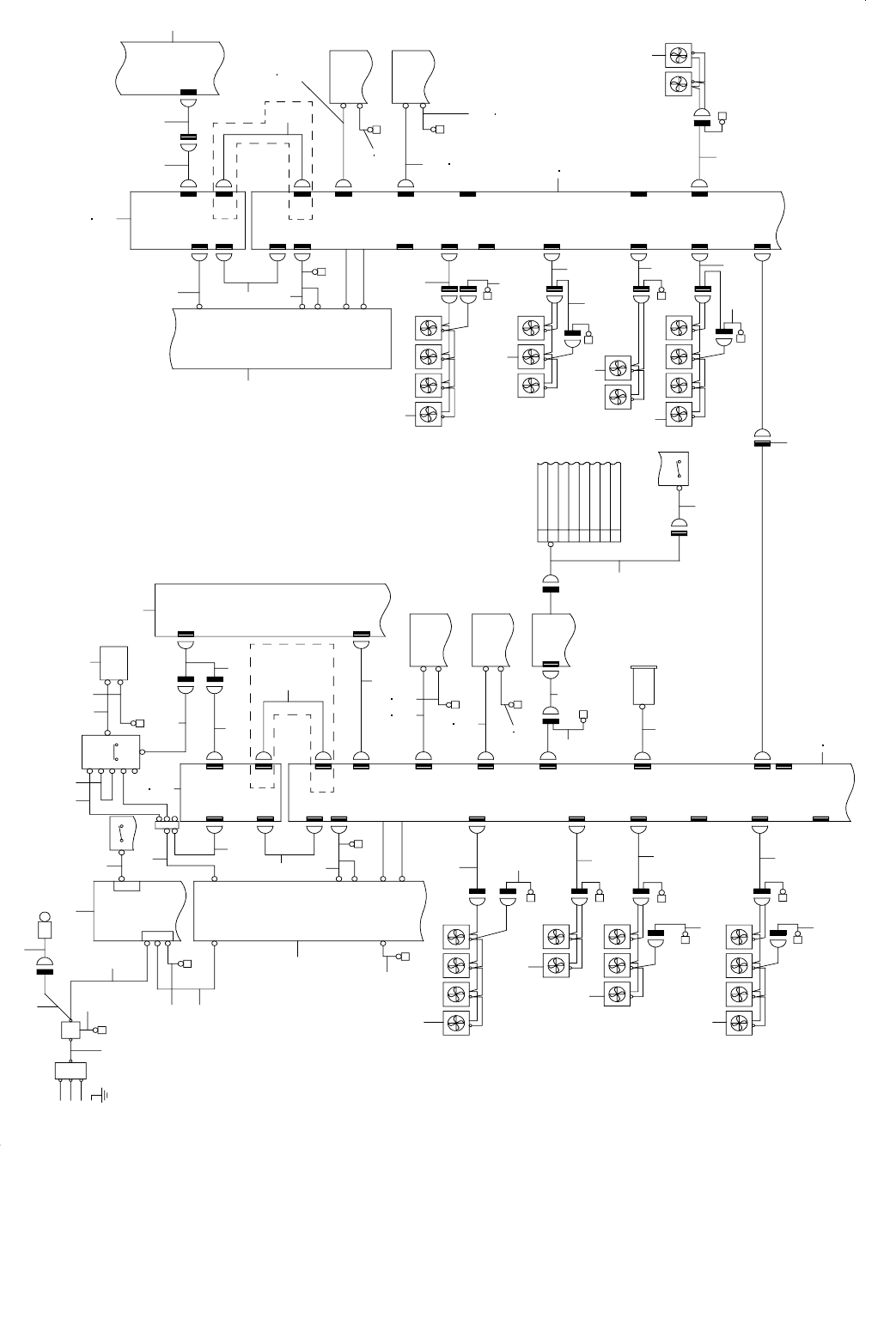
69.SYSTEM DIAGRAM (POWER UNIT)
SYSTEM DIAGRAM(POWER UNIT)
BASE
FAN(CR)
BASE
FAN(SR)
COVER TOP
FAN(XR)
EN ONLY
EN ONLY
3-2B
3-2B
2-1B
8-4B
8-4A
6-1B
2-1C
5-2B
2-1A
6-1A
9-4A
1-2A
8-3A
3-2B
INPUT
AC200V
PE
W
V
U
NFB
FG-TAP
(LR)
NF
CN001
PWR-ON
LIGHT
AC INPUT UNIT
CN2
TB1
FG-TAP
(LR)
INPUT A C200V
TF1
AC100V
AC100V
AC34V
AC20V
1-4A
FG
FG-TAP
(LR)
COVER TOP
FAN(XL)
CONTROL UNIT
TOP FAN
BASE
FAN(SL)
CN06 8
FG-TAP(LR)
COVER TOP
FAN(Y L)
CN024
FG-TAP(LR)
FG-TAP(LR)
CN022
PWRL005
CN007
CN036
CN006
CN005
PWRL036
CN004
FG-T AP(LR)
CN067
PWRL003
CN006 PWRL002
FG-TAP(LR)
CN023
CN021
PWRL 001
FG-TAP
(LR)
PWRL062
PWRL017
XYD L03
XYDL0 1
TB2
1-4D
MAIN SW
MC(TH)
FG-TAP(LR)
VACU UM
PUMP
VAC-IO
XYDRY-IO
XY16
XYDL02
XY DRIVER
UNIT( L)
CN1
CN2
CN3
(CN3 1)
(CN32)
(XYDL32)
POWE R UNIT(L)
CN017
CN062
CN018
PWRL 018
PWRL019
CN019
PWRL011
CN011
PWRL012
PWRL063
CN012
CN063
CN001
CN002
FG-TAP(LR)
CN003
CN010
PWRL010
HOURM ETER
FG-TA P(LR)
AC-IN
5-2B
CN251
FG-TAP(LR)
ATX P OWER
CN13
FG
AC-IN
8-3B
BU DRIVER(L)
FG-TAP(LR)
AC-IN
FG
AWC DRIVER(L)
1-5A
CN48
XY-PWR
CN16
XY-RELAY PCB
CPCI BACK BOARD
CPU BOARD
ETHE R-MAIN
POSITION(1)
IEEE 1394
POSI TION(2 )
IP-X5
MAIN SW
(2/2)
PS-ON
(1/2)
PWRGN D
FG-TAP(RR)
CN024R
COVER TOP
FAN(YR)
CN036
CN005
CN007
CN004
CN006
PWRR036
PWRR007
PWRR005
CN022R
FG-TAP(RR)
CN005
PWRR004
FG-TA P(RR)
CN068R
CN067R
PWRR003
CN003
FG-TAP(RR)
CN023R
CN021R
PWRR001
AC20V
AC34V
AC100V
AC100V
FG-TAP(RR)
PWRR062
PWRR017
TF1
AC200V
1-2B
XYDR01
XYDR03
XY DRIVER
UNIT( R)
CN2
CN1
CN3
(CN32)
(XYDR32)
XYDR02
XYDRY-IO
CN018
POWER UNIT(R)
CN017
CN062
(PWRR018)
PWRR011
CN011
CN012
CN010
CN001
CN002
CN063
FG-TAP
(RR)
PWRR012
FG
AC-IN
BU DRIVER(R)
FG-TA P
(RR)
AWC D RIVER (R)
AC-IN
FG
CN16
1-3B
XY-RELAY PCB
XY16
FG-TAP(RR)
CN003
BASE
FAN(CL)
1
2
5
76
3
4
10
8
9
16
19
22
24
23 26
18
17
20
21
25
14
15
12
13
11
28
27
33
34
30
32
29
70
35
36
37
39
40
41
42
45
46
43
44
47
48
49
50
51
52
53
54
55
56
67
62
57
71
64
65
66
68
69
63
59
38
9
58
33
34
60
61
82
81
79
80
77
78
72
37
36
35
73
74
75
76
31

- 138 -
NOTE( 注記 ) #01....FOR EN EN 用
#02....WHEN REPLACE FROM OLD PWB 40047514 TO NEW PWB 40047558,
PLEASE CHANGE WITH ETHER-SLAVE PCB ASM 40047557.
旧40047514から40047558に交換するときは、
ETHER − SLAVE PCB ASM 40047557を
一緒に交換してください。
REF.NO NOTE PART NO D E S C R I P T I O N
品 名
Qty
1 400-82363 NFB OUTPUT CABLE ASM
NFB 出力ケーブル組
1
2 400-82372 NF FG CABLE ASM
NF FG ケーブル組
1
3 400-82365 POWER ON LAMP RELAY CABLE ASM
パワーオンランプ中継ケーブル組
1
4 L800E-821-0A0 POWER ON LAMP 200V CABLE ASM
パワーオンランプ200 V 束線組
1
5 400-91902 NF OUTPUT CABLE(TB1)ASM
NF 出力ケーブル(TB 1)組
1
6 400-91857 AC PWR IN UNIT OUTPUT CABLE ASM
AC 入力ユニットアウトケーブル組
1
7 400-91464 AC PWR IN UNIT FG CABLE ASM
AC 入力ユニット FG ケーブル組
1
8 400-93152 AC POWER INPUT UNIT
AC 入力ユニット
1
9 400-48085 TRANSFORMER
トランス
2
10 400-82163 TF FG CABLE ASM
TF FG ケーブル組
1
11 400-89963 MAIN SW CABLE ASM
メイン SW ケーブル組
1
12 400-94021 TFL 220VOUT CABLE ASM
TFL トランス 220 V 出力ケーブル組
1
13 400-91880 XY DRIVER U(L) INPUT CABLE ASM
XY ドライバユニット L 入力ケーブル組
1
14 400-91882 XY DRV PWR CABLE(L)ASM
XY DRV 電源ケーブル(L)組
1
15 400-91901 TF 100V OUTPUT CABLE L ASM
TF 100 V 出力ケーブル L 組
1
16 400-65391 COVER TOP FAN XL ASM
カバートップファン(XL)組
1
17 400-89881 COVER TOP FAN L RELAY CABLE ASM
カバートップファン L 中継ケーブル組
1
18 400-65392 COVER TOP FAN XL RELAY CABLE ASM
カバートップファン XL 中継ケーブル組
1
19 400-47702 CTRL UNIT FAN ASM
コントロールユニットファンモータ組
1
20 400-47758 CONTROL UNIT TOP FAN RELAY CABLE ASM
コントロールユニットトップファン中継ケーブル組
1
21 400-47760 BASE FAN L RELAY CABLE ASM
ベースファン L 中継ケーブル組
1
22 400-65393 BASE FAN SL ASM
ベースファン SL 組
1
23 400-65394 BASE FAN SL RELAY CABLE ASM
ベースファン SL 中継ケーブル組
1
24 400-89900 COVER TOP FAN YL CABLE ASM XL
カバートップファン YL ケーブル組 XL
1
25 400-48238 COVER TOP FAN LF/LR RELAY CABLE ASM
カバートップファン LF / LR 中継ケーブル組
1
26 400-65396 COVER TOP FAN YL RELAY CABLE ASM
カバートップファン YL 中継ケーブル組
1
27 400-47964 VACUUM PUMP TERMINAL CABLE ASM
バキュームポンプ ターミナルケーブル組
1
28 400-47992 VACUUM PUMP TH-MC CABLE ASM
バキュームポンプ TH − MC ケーブル組
1
29 400-47965 VACUUM PUMP POWER CABLE ASM
バキュームポンプ電源ケーブル組
1
30 400-48244 VACUUM PUMP FG CABLE ASM
バキュームポンプ FG ケーブル組
1
31 400-63490 VACUUM_PUMP
真空ポンプ
1
32 400-82362 VACUUM I/O CABLE ASM
バキューム I / O ケーブル組
1
33 400-94032 XY_DRIVER_UNIT
XY ドライバ組
2
34
#01
400-94055 XY_DRIVER_UNIT(EN)
XY ドライバ組(EN)
2
35 400-91920 XY DRV I/O CABLE ASM
XY DRV I / O ケーブル組
2
36 400-91918 XY-RELAY I/O CABLE ASM
XY − RELAY I / O ケーブル組
2
37
#02
400-47558 XY-RELAY PCB ASM
XY − RELAY 基板組
2
38 400-92738 XY DRIVER U (R) INPUT CABLE ASM
XY ドライバ R 入力ケーブル組
1
39
#01
400-48248 XY DRV PWR CABLE (L) ASM (EN)
XY DRV 電源ケーブル(L)組(EN)
1
40 400-47885 XY-RELAY PWR CABLE (L) ASM
XY − RELAY 電源ケーブル(L)組
1
41 400-98974 POWER_SUPPLY_ASSY_L(ST)
電源供給組(左)ST
1
42
#01
400-93149 POWER SUPPLY ASSY L(EN)
電源供給組(左)EN
1
43 400-89907 AWC DRV PWR CABLE (L) ASM
AWC ドライバ電源ケーブル(L)組
1
44
#01
400-89946 AWC DRV PWR CABLE (L) ASM (EN)
AWC ドライバ電源ケーブル(L)組(EN)
1
45 400-47853 AWC DRV FG CABLE (L) ASM
AWC ドライバ FG ケーブル(L)組
1
46
#01
400-47854 AWC DRV FG CABLE (L) ASM (EN)
AWC ドライバ FG ケーブル(L)組(EN)
1
47 400-89908 BU DRV PWR CABLE (L) ASM
BU ドライバ電源ケーブル(L)組
1
48
#01
400-89947 BU DRV PWR CABLE (L) ASM (EN)
BU ドライバ電源ケーブル (L) 組(EN)
1
49 400-47855 BU DRV FG CABLE (L) ASM
BU ドライバ FG ケーブル(L)組
1
50
#01
400-48756 TRAY GUIDE L
トレイガイド L
1
51 400-91466 ATX PWR RLY CABLE ASM
ATX 電源中継ケーブル組
1
52 400-47893 ATX PWR CABLE ASM
ATX 電源ケーブル組
1
53 400-47892 HOURMETER ASM
アワーメータ組
1
54 400-47701 CPCI POWER CABLE ASM
CPCI パワーケーブル組
1
55 400-47703 ATX CTRL CABLE ASM
ATX コントロールケーブル組
1
56 400-91904 POWER UNIT GND CONECTION CABLE ASM
電源ユニット GND 接続ケーブル組
1
57 400-65397 COVER TOP FAN XR ASM
カバートップファン(XR)組
1
58 400-91883 XY DRV PWR CABLE (R) ASM
XY DRV 電源ケーブル(R)組
1
59 400-92734 TF 100V OUTPUT CABLE R ASM
TF 100 V 出力ケーブル R 組
1
60 400-98950 POWER_SUPPLY_ASSY_R(ST)
電源供給組(右)ST
1
61
#01
400-93150 POWER SUPPLY ASSY R(EN)
電源供給組(右)EN
1
62 400-65399 BASE FAN SR ASM
ベースファン SR 組
1
63 400-89882 COVER TOP FAN R RELAY CABLE ASM
カバートップファン R 中継ケーブル組
1
64 400-65398 COVER TOP FAN XR RELAY CABLE ASM
カバートップファン XR 中継ケーブル組
1
65 400-47762 BASE FAN R RELAY CABLE ASM
ベースファン R 中継ケーブル組
1
66 400-65400 BASE FAN SR RELAY CABLE ASM
ベースファン SR 中継ケーブル組
1
67 400-47765 BASE FAN CR ASM
ベースファン CR 組
1
68 400-47766 BASE FAN CR RELAY CABLE ASM
ベースファン CR 中継ケーブル組
1
69 400-48239 COVER TOP FAN FR/RR RELAY CABLE ASM
カバートップファン FR / RR 中継ケーブル組
1
70 400-89901 COVER TOP FAN YR CABLE ASM XL
カバートップファン YR ケーブル組 XL
1
71 400-65402 COVER TOP FAN YR RELAY CABLE ASM
カバートップファン YR 中継ケーブル組
1
72
#01
400-91467 XY DRV PWR CABLE (R) ASM (EN)
XY DRV 電源ケーブル(R)組 (EN)
1
73 400-89909 AWC DRV PWR CABLE (R) ASM
AWC ドライバ電源ケーブル(L)組
1
74
#01
400-89948 AWC DRV PWR CABLE (R) ASM (EN)
AWC ドライバ電源ケーブル(L)組(EN)
1
75 400-47857 AWC DRV FG CABLE (R) ASM
AWC ドライバ FG ケーブル(R)組
1
76
#01
400-47858 AWC DRV FG CABLE (R) ASM (EN)
AWC ドライバ FG ケーブル(R)組(EN)
1
77 400-89910 BU DRV PWR CABLE (R) ASM
BU ドライバ電源ケーブル(R)組
1
78
#01
400-89949 BU DRV PWR CABLE (R) ASM (EN)
BU ドライバ電源ケーブル(R)組(EN)
1
79 400-47859 BU DRV FG CABLE (R) ASM
BU ドライバ FG ケーブル(R)組
1
80
#01
400-47860 BU DRV FG CABLE (R) ASM (EN)
BU ドライバ FG ケーブル(R)組(EN)
1
81 400-47763 BASE FAN CL ASM
ベースファン CL 組
1
82 400-91465 BASE FAN CL RELAY CABLE ASM
ベースファン CL 中継ケーブル組
1

- 139 -
70.SYSTEM DIAGRAM (SERVO MOTOR)
SYSTEM DIAGRAM(SERVO MOTOR)
SCALE
HEAD
YL(RF)
4-2C4-1C4-1C
4-4C
4-4C4-3C
1-4C
2-1B
4-1A4-1A
4-2B
4-4A
4-4A4-3A
1-4C
2-1D
1-5A
XLR
SSCNET
1CH
POSI TION
BOAR D(1)
SSCN ET
2CH
DI
1CH
DI
2CH
SSCN ET
1CH
POSITION
BOARD(2)
SSCNET
2CH
DI
1CH
DI
2CH
POS2
2CH
XY
CN8
POS2
1CH
XY
CN13
CN8
CN13
3-1A
XY-RELAY PCB
CN2L
CN2
CNP3
CN1A
CN1B
LINEAR
SERVO
AMP YL(RF)
CN2L
CN2
CNP3
CN1A
CN1B
LINEA R
SERVO
AMP X(RF)
POS1
2CH
XY
CN10
POS1 XY
1CH
CN11
CN11
CN10
XY-RELAY PCB
CN2L
CN2
CNP3
CN1B
CN1A
LINE AR
SERVO
AMP YL(LF)
CN2L
CN2
CNP3
CN1A
CN1B
LINE AR
SERVO
AMP X(LF)
CNP3
CN2
CN2L
XLF
CN812
CN811
FG-TAP
(LF)
CN247
LM-X
LM G
LM G
X
SCALE
HEAD
X(LF)
CN175
(X)
CN176(X)
CNP3
YL-LF
CN803
CN804
LM-Y
CN154
FG-TAP
(LF)
CN151
CN2
CN2L
YL-LF
CN133
(YL)
CN141
(YL)
Y
LM-G
SCALE
HEAD
YL(LF)
LINEAR
SERVO
MOTOR
YL(LF)
LINEAR
SERVO
MOTOR
X(RF)
CNP3
CN2
CN2L
CN175
(X)
CN176
(X)
X-RF
X
LM G
CN247
LM-X
CN812
FG-TAP
(RF)
XRF
CN811
LM G
SCALE
HEAD
X(RF)
LINEAR
SERVO
MOTOR
YL(RF)
CNP3
CN2
CN2L
CN134
(YL)
CN142
(YL)
YL-RF
Y
LM-G
CN152
CN151
LM-G
LM-Y
CN806YL-RF
CN805
FG-TAP (RF)
LINEAR
SERVO
MOTOR
X(LF)
LINEAR
SERVO
AMP X(LR)
CN1A
CN1B
Cable Bear
CNP3
CN2
CN2L
X
LRCNP3
CN2L
CN2L
LR-X
FG-TAP
(LR)
CN247
X-LR
CN175
(X)
CN176
(X)
SCALE
HEAD
X(LR)
X
LM G
LM X
CN812
CN811
LM G
LINEAR
SERVO
MOTOR
X(LR )
SERVO AMP
Z
(LF-3 )
CN1A
CN1B
SERVO AMP
Z
(LF-2)
CN1A
CN1B
SERVO AMP
Z
(LF-1)
CN1A
CN1B
LINEA R
SERVO
AMP YR(LF)
CN1A
CN1B
CNP3
CN2
CN2L
CNP3
CN2
CN2L
CN134
(YR)
CN142
(YR)
SCALE
HEAD
YR(LF)
LINEAR
SERVO
MOTOR
YR(LF)
YR-LF
CN801
CN802
LM-Y
FG-TAP (LF)
CN151 CN152
LM-G
YL-LF
Y
LINEAR
SERVO
AMP YL(LR)
CN1A
CN1B
CNP3
CN2
CN2L
CNP3
CN2
CN2L
CN134
(YL)
CN142
(YL)
YL-LF
Y
SCALE
HEAD
YL(LR)
LM-G
CN154
CN152
CN151
(LR)
FG-TAP
YL-LR
CN805
CN806 LM-Y
LINEAR
SERVO
MOTOR
YL(LR)
LINEAR
SERVO
AMP YR(LR)
CN1A
CN1B
CNP3
CN2
CN2L
Cable Bear
CNP3
CN2
CN2L
YR-LR
CN807
CN808
LM-Y
FG-TAP
(LR)
CN151
CN154
LM-G
YR-LR
Y
CN133
(YR)
CN141
(YR)
SCALE
HEAD
YR(LR)
LINEAR
SERVO
MOTOR
YR(LR)
SERVO AMP
Z
(LR-1 )
CN1A
CN1B
SERVO AMP
Z
(LR-2 )
CN1A
CN1B
SERVO AMP
Z
(LR-3)
CN1A
CN1B
LINEAR
SERVO
AMP X(RR)
CN1A
CN1B
CNP3
CN2
CN2L
Cable Bear
X
RRCNP3
XRR
CN812CN811
RR-X
CN2L
FG-TAP
(RR)
CN247
LM X
LM G LM G
SCALE
HEAD
X(RR)
CN176
(X)
CN175
(X)
X
X-RR
CN2L
LINEA R
SERVO
MOTOR
X(RR)
SERVO AMP
Z
(RF-1)
CN1A
CN1B
SERVO AMP
Z (R F-2)
CN1A
CN1B
Z
(RF-3 )
SERVO AMP
CN1A
CN1B
LINEAR
SERVO
AMP YR(RF)
CN1A
CN1B
CNP3
CN2
CN2L
CNP3
YR-RF
CN807
CN808
FG-TAP
(RF)
CN2 CN151 CN154
LM-Y
LM-G
CN2L YR-RF
CN133
(YR)
CN141
(YR)
Y
LM-G
SCALE
HEAD
YR(RF)
LINEAR
SERVO
MOTOR
YR(RF)
LINEAR
SERVO
AMP YL(RR)
CN1A
CN1B
CNP3
CN2
CN2L
CNP3
CN2
CN2L
YL-RR
CN80 3
CN804
FG-TAP
(RR)
LM-Y
CN151
CN154 LM-G
YL-RR
CN133
(YL)
CN141
(YL)
Y
LM-G
SCALE
HEAD
YL(RR)
LINEAR
SERVO
MOTOR
YL(RR)
LINEAR
SERVO
AMP YR(RR)
CN1A
CN1B
CNP3
CN2
CN2L
Cable Bear
CNP3
YR-RR
CN801
FG-TAP
(RR)
CN2
CN151
CN15 2 LM-G
CN802
LM-Y
SCALE
HEAD
YR(RR)
CN2L
YR-RR
CN134
(YR)
CN142
(YR)
Y
LM-G
LINEAR
SERVO
MOTOR
YR(RR)
SERVO AMP
Z
(RR-1)
CN1A
CN1B
SERVO A MP
Z
(RR-2)
CN1A
CN1B
SERVO A MP
Z
(RR-3)
CN1A
CN1B
1
5
234
27
28
7
8
9
10
11
12
17
15
16
18
6
7
19
20
21
26
9
10
23
22
5
27
7
31
32
33
34
12
11
15
16
17
21
36
7
37
38
41
26
33
34
6
39
13
14
X-LF
35
66
29 30
11
12
9
10
53
7
56
21
17
15
16
5
7
37
38
57
26
33
34
39
55
54
6
52
6
7
59
59
59
7
7
59
59
59
45
46
33
34
12
15
16
5
47
48
44
49
7
19
20
50
26
9
10
22
6
11
17
21
51
58
40
6
61
62
40
7
37
38
28
26
33
34
65
21
58
7
43
37
38
58
21
26
33
34
6
65
42
44
7
59
59
59
60
7
19
20
67
26
9
10
64
58
21
7
24
25
19
20
51
21
26
9
10
6
64
63
44
7
59
59
59
1
2
22