DECAN_S1_TRM - 第130页
Page +$1:+$ 128 DECAN S1 Front Feeder Board Interface (2/2) 1 2 3 4 FRONT FEEDER I/F BOARD 60 60 1 60P ~ EXT -CN3P 1 ~ EXT -CN3S 1 1 60 60P ~ 60 ~ EXT -CN2P EXT -CN2S FEEDER #31~#60 RIGHT B/D FRONT FEEDER BASE SM_FD007 F…

Page
+$1:+$
127
DECAN
S1
Front Feeder Board Interface (1/2)
NO. PART NO. PART NAME Q'TY Old No. Supply Supply LT Reference
1 AM03-027093A CABLE ASSY-FFD_HD_CAN 1
2 AM03-026603A CABLE ASSY-DECAN_S1 FLAT 2 1
3 AM03-027092A CABLE ASSY-CVIF_FFD_CAN_EXT 1
4 AM03-006942A CABLE ASSY-CVIF_FFD_CAN 1
5 AM03-010866C CABLE ASSY-FRONT FDR CTRL PWR_J1L 1
6 AM03-010867B CABLE ASSY-FRONT FDR CTRL PWR-EXT 1
7 J90800839D RIGHT FDR SOL OUTPUT CABLE ASSY 1

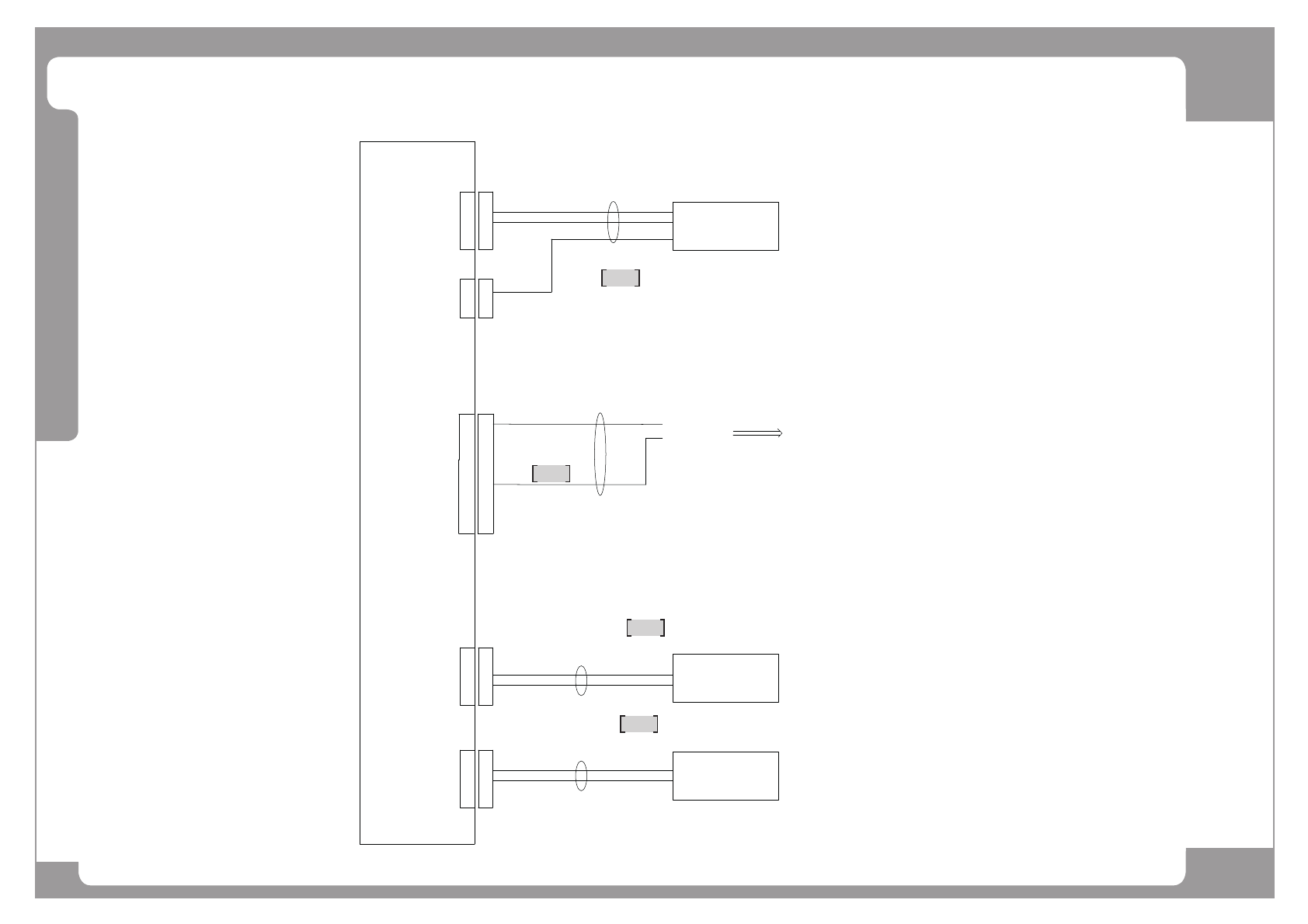
Page
+$1:+$
128
DECAN
S1
Front Feeder Board Interface (2/2)
1
2
3
4
FRONT FEEDER I/F
BOARD
60 60
1
60P
~
EXT-CN3P
1
~
EXT-CN3S
11
60
60P
~
60
~
EXT-CN2P
EXT-CN2S
FEEDER #31~#60
RIGHT B/D
FRONT FEEDER BASE
SM_FD007
FEEDER #1~#30
FRONT FEEDER BASE
LEFT B/D
SM_FD006
FEEDER INPUT(#1~#30)
FEEDER INPUT(#31~#60)
FRONT FEEDER BASE
LEFT B/D
FEEDER OUTPUT(#1~#30)
~
~
12 12
CN7P
12P
1
CN7S
1
11
60
60P
~
60
~
CN5P
CN5S
4
5
6
4
5
6
8P
CN13P
3
3
CN13S
1
2
1
2
8
7
8
7
SM511C_FD002
SM_FD003
J90800838D
TB2-1B
RY1-3
REFER TO POWER BLOCK DIAGRAM
J90800841C
J90800842C
AM03-014721B

Page
+$1:+$
129
DECAN
S1
Front Feeder Board Interface (2/2)
NO. PART NO. PART NAME Q'TY Old No. Supply Supply LT Reference
1 J90800838D LEFT FDR SOL OUTPUT CABLE ASSY 1
2 AM03-014721B CABLE ASSY-F FDR PWR RELAY 1
3 J90800841C LEFT FDR SENSOR INPUT CABLE ASS 1
4 J90800842C RIGHT FDR SENSOR INPUT CABLE AS 1