DECAN_L2_Technical(Kor_Ver1) - 第280页
Page SAMSUNG TECHWIN 278 DECAN L2 Axis IO Board (5/16)

Page
SAMSUNG TECHWIN
277
DECAN
L2
Axis IO Board (4/16)
NO. PART NO. PART NAME Q'TY Old No. Supply Supply LT Reference
1 AM03-010979A CABLE ASSY-FX_FS_DRV_COMMAND 1
2 AM03-010903A CABLE ASSY-REGEN_RESISTOR_DRV_1 1
3 AM03-010902C CABLE ASSY-REGEN_RESISTOR 2 AM03-010902A/AM03-010902B
4 AM03-010875B CABLE ASSY-FX_MOTOR_PWR 1
5 AM03-013438A CABLE ASSY-SM511 FLAT 1 4 AM03-010515C
6 AM03-010884B CABLE ASSY-RY1_LINEAR_ENC 1
7 AM03-010904A CABLE ASSY-REGEN_RESISTOR_DRV_2 1
8 AM03-010877A CABLE ASSY-RX_MOTOR_PWR 1
9 AM03-010878A CABLE ASSY-RX_MOTOR_ENC 1

Page
SAMSUNG TECHWIN
278
DECAN
L2
Axis IO Board (5/16)

Page
SAMSUNG TECHWIN
279
DECAN
L2
Axis IO Board (5/16)
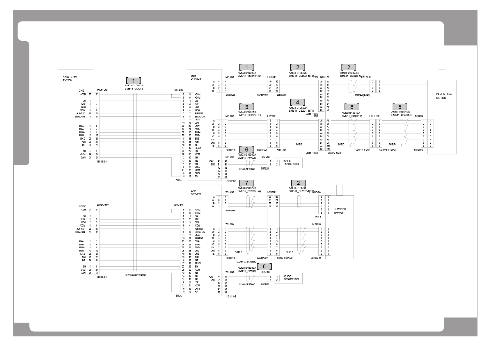
NO. PART NO. PART NAME Q'TY Old No. Supply Supply LT Reference
1 AM03-010983A CABLE ASSY-MS1_WS1_DRV_COMMAN 2
2 AM03-010823B CABLE ASSY-IN_CONV_30P_MODULE_B 1
3 AM03-010816B CABLE ASSY-IN_CONV_32P_MODULE_A 1
4 AM03-010823A CABLE ASSY--IN_CONV_30P_MODULE_B 1
5 AM03-010819B CABLE ASSY-IN_CONV_SHUTTLE_MOT_ENC 1
6 AM03-010080A CABLE ASSY-SHUTTLE_WIDTH_PW 2
7 AM03-010822C CABLE ASSY-IN_CONV_30P_MODULE_A 1
8 AM03-010818A CABLE ASSY-IN_CONV_SHUTTLE_MOT_EXT 1