FX-3R-Rev04 - 第179页
- 17 2 - NOTE( 注記 ) #01... .FOR EN EN 用 REF.NO NOTE PART NO D E S C R I P T I O N 品 名 Qty 1 4 00-892 09 4AXIS SERVO AM P 4軸一体型サ ーボア ンプ 3 2 4 01 -0 4734 ENC OD ER CAB LE A S M エンコーダケ ーブル 組 1 3 4 00 -8 9198 LN C61 LNC 61 1…

- 171 -
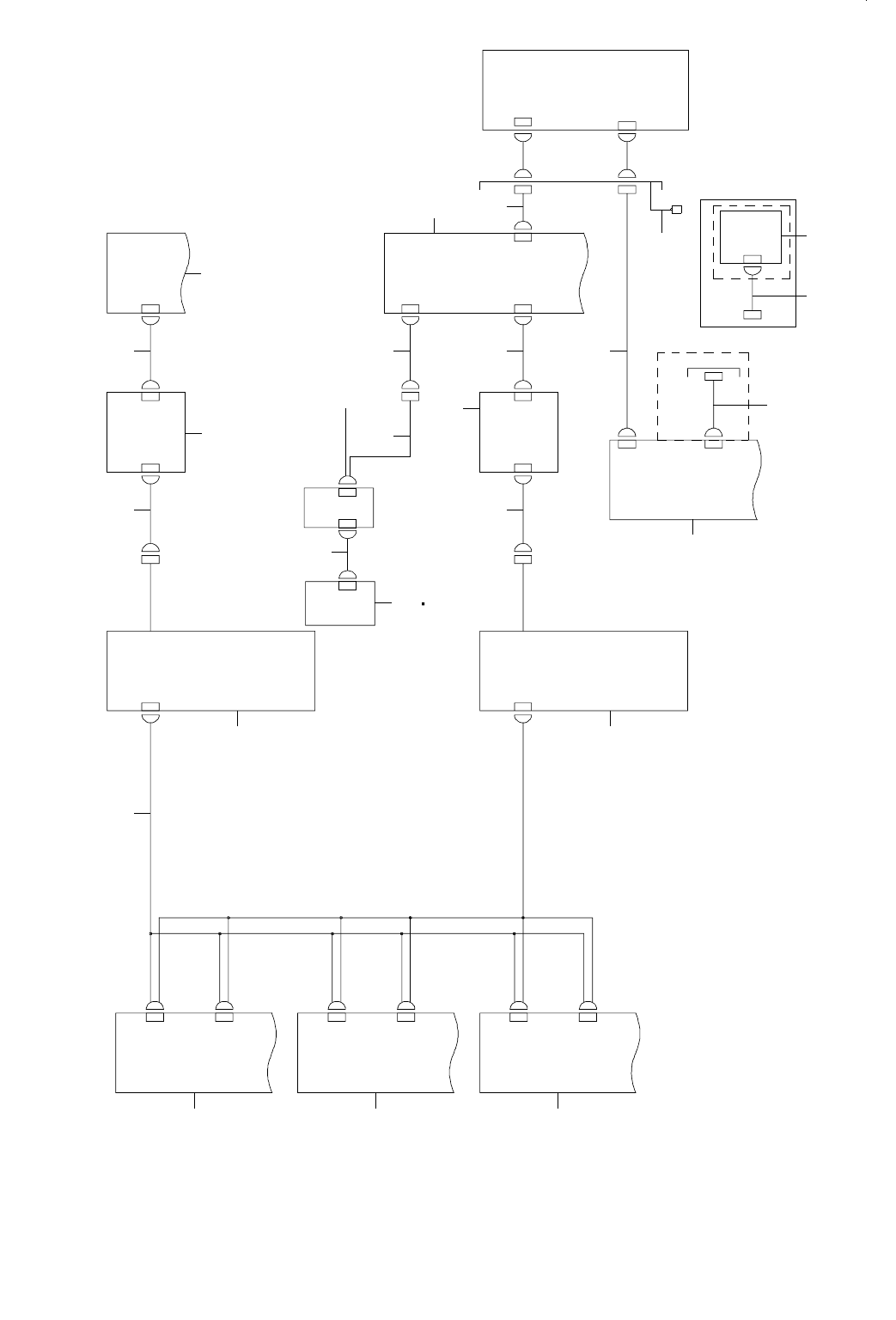
86.SYSTEM DIAGRAM (LNC61/EPV63 LF)
SYSTEM DIAGRAM(LNC 61/ EPV 63 LF)
2-4C
In the case of
"RFID OPTION"refer
to 1-4D
X2X
SWITCHING
HUB
HUB_BOX
RFID OPTION
COVER(R)
HLC
5-4C
5-4B
5-4A
3-4C
2-4A
IEEE1394a
REPEATER
EPV61
CH1CH2
HUB PWR
COVER(L)
IEEE1394a
REPEATER HUB(L)
EPV PC
SWITCHING
HUB
EPV63
CN1
ZTC
SERVO
AMP
(LF-1/2)
MR-MD110
CN5
CN8
ZTB
SERVO
AMP
(LF-1/2)
MR-MD110
CN5
CN8
ZTA
SERVO
AMP
(LF-1/2)
MR-MD110
CN5
CN8
LNC61
IEEE1394a
REPEATER
IEEE1394a
BOARD(1/4)
LNC61/62
CH1CH1CH2
CN1
3-4B
EPV(RF)
TO HUB
PWR
1
2
1 1
3 4
5
5
16
6
10
117 13 15
15
15
12
16
14
6
8
CN2
CN1
PS7 +12V 1 00W
CN007
POWER
UNIT(L)
9
17 18
FG-TAP
(LF)
19

- 172 -
NOTE( 注記 ) #01....FOR EN EN 用
REF.NO NOTE PART NO D E S C R I P T I O N
品 名
Qty
1 400-89209 4AXIS SERVO AMP
4軸一体型サーボアンプ
3
2 401-04734 ENCODER CABLE ASM
エンコーダケーブル組
1
3 400-89198 LNC61
LNC 61
1
4 401-13554 EPV63
EPV 63
1
5 400-44517 1394 ROBOT CABLE ASM
1394ロボットケーブル組
2
6 400-48078 IEEE1394 REPEATER BOARD
IEEE 1394リピータボード
2
7 400-48033 1394 CABLE 4.5M
1394ケーブル 4.5 M
1
8 400-48003 IEEE1394 BOARD
IEEE 1394ボード
1
9 401-21073 PWR L-PS7 CABLE ASM
電源 L − PS 7ケーブル組
1
10 401-21074 HUB PWR RELAY CABLE ASM
ハブ電源リレーケーブル組
1
11 400-89215 HUB PWR CABLE ASM
ハブ電源ケーブル組
1
12 400-89211 1394 REPEATER HUB
1394リピータハブ
1
13 400-89213 1394 RELAY CABLE ASM
1394中継ケーブル組
1
14 401-02157 1394 ADAPTER CABLE
1394アダプタケーブル
1
15 400-73738 RFID LAN CABLE (4.5M) ASM
RFID LAN ケーブル(4.5 M)組
3
16 400-73033 SWITCHING HUB
スイッチングハブ
2
17
#01
400-93149 POWER SUPPLY ASSY L(EN)
電源供給組(左)EN
1
18 400-98974 POWER SUPPLY ASSY L(ST)
電源供給組(左)ST
1
19 401-21072 IFP-E CABLE ASM
IFP − E ケーブル組
1

- 173 -
87.SYSTEM DIAGRAM (LNC61/EPV63 LR)
SYSTEM DIAGRAM(LNC 61/ EPV 63 LR)
1-5A
1-5C
6-4C
6-4B
6-4A
3-4A
IEEE1394a
REPEATER
EPV61 CH1CH2
IEEE1394a
REPEATER HUB(L)
EPV63
CN1
ZTC
SERVO
AMP
(LR-1/2)
MR-MD110
CN5
CN8
ZTB
SERVO
AMP
(LR-1/2)
MR-MD110
CN5
CN8
ZTA
SERVO
AMP
(LR-1/2)
MR-MD110
CN5
CN8
LNC61
IEEE1394a
REPEATER
IEEE1394a
BOARD(2/4)
LNC61/62 CH2CH1CH2
CN1
1 1 1
2
3 4
5 5
78
9
10
6 6