KE-1070使用说明书 - 第105页
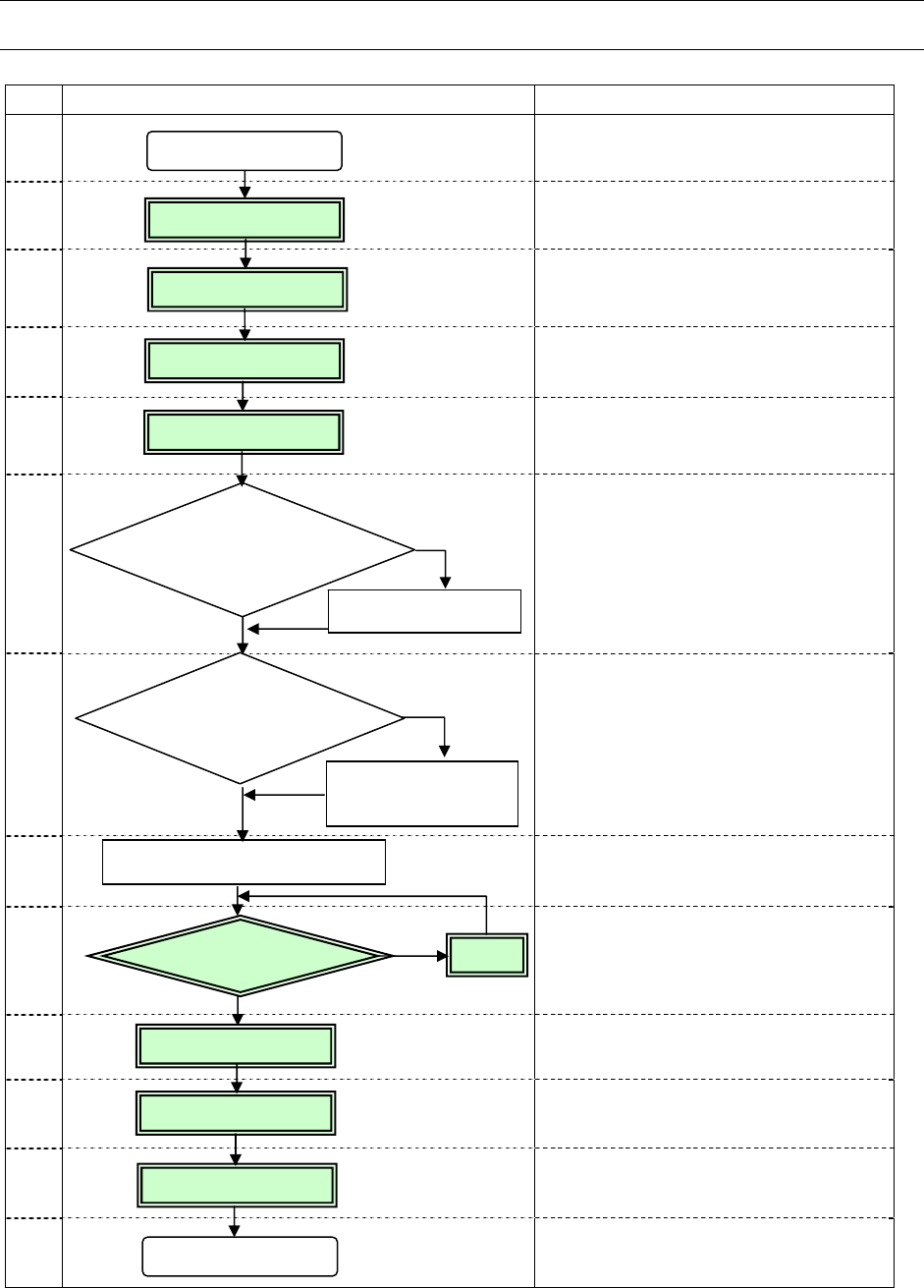
第1部 基本篇 第2章 生产 2-1 第 2 章 生产 2-1 流程图 本章将对 No2~No5、No9~No12 加以说明。 No. 流程图 备注 1 日常检查, 确认主气压 (0.5MPa) 、A T C 周围没有异物。 2 3 返回原点前,确认装置 内部是否有异物 等。 4 节假日结束后以及在 寒冷地区, 必须预 热 10 分钟左右)。 5 6 在日常检查或设置基板时,清扫吸嘴 或改变基准销位置。机器的初始设定 状态被改变时,请重…

第 1 部 基本编 第 1 章 设备概要
1-85
1-6 C盘的更新操作
本机为保护操作系统采用 EWF(Enhanced Write Filter),对 Windows 使用的 C 盘进行了 Rom
化。
重启时在 C 盘中写入的内容将被删除,因此,要更新操作系统的信息时,必须进行下列更新
C 盘的操作。
增加打印机需要的驱动程序、或进行网络设置后,请务必进行 C 盘的该项更新操作。
在未执行更新状态下切断电源时,所设置的信息将被删除。
1)启动命令提示符
(要从资源管理器启动命令提示符时,执行“C:\Documents and Settings\KE2000\开始 菜
单\程序\附件\命令提示符”进行启动。)
2)在控制台窗口(console window)(DOS画面)上,输入“ewfmgr C: -commit”。
会出现如下画面。(请注意在 C:的前后要输入空格。)
图 1-6 C 盘更新操作画面
3)请关闭Windows,重启设备。
关闭时,仿真保存在主存里的信息,即被写入C盘。

第1部 基本篇 第2章 生产
2-1
第 2 章 生产
2-1 流程图
本章将对 No2~No5、No9~No12 加以说明。
No. 流程图 备注
1
日常检查,确认主气压(0.5MPa)、A T C
周围没有异物。
2
3
返回原点前,确认装置内部是否有异物
等。
4
节假日结束后以及在寒冷地区,必须预
热 10 分钟左右)。
5
6
在日常检查或设置基板时,清扫吸嘴
或改变基准销位置。机器的初始设定
状态被改变时,请重新设定“机器设
置”。
(参见“第 7 章 机器设置”)
7
参见“第 5 章数据库”
8
9
若发生贴片位置偏移、定心不良等,
贴片不正常时,在“程序编辑”上进
行修正。但部分元件数据可在“生产”
画面进行修正。
10
11
12
13
定期实施
(参见“第 3 章 维护”)
接通电源
装置检查
返回原点
预热
设置基板
修改
机器设置
修改“机器设置”
制作元件数据库
在“数据库”上
制作元件数据
确认贴片
有问题时
生产
退出生产
关闭电源
无异常
必要时
必要时
不必时
不必时
修正
制作、编辑生产程序
日常检查

第1部 基本篇 第2章 生产
2-2
2-2 概要
使用已制作的生产程序,检查贴片和生产。
制作完新程序后,在实际生产前需要进行试生产,确认贴片坐标·吸取坐标等,并对新建的
程序进行最后检查。
2-2-1 生产模式
生产中有以下 3 种生产模式。
No. 生产模式 内容
1 基板生产 指定生产数量,实际生产基板的模式。
2
试打
试生产模式。
可选择吸取位置追踪和贴片后的贴片位置追踪。
※1
3
空打
不使用元件而确认吸取贴片动作的模式。
可选择吸取位置追踪和贴片后的贴片位置追踪。
※1
※1:参见第 4 章“4-5-4-4 确认”的贴片位置追踪与吸取位置追踪。
可在基板的生产、试打、空打模式中,分别设置生产条件、试打条件及空打条件。