KE-1070使用说明书 - 第268页
第 1 部 基本篇 第 3 章 维护 3 -4 1) 请确认没有漏气 1) 主机接通电源后,请选择「手动控制」项目,检查下列各项目的动作状况。 ① 基板挡销部 ② 夹杆 X、夹杆 Y ③ ATC 单元 ④ VCS(附有选项时) ✎ 手动控制 ✎ 在确认各项动作、检查传感器的开/关情况时,执行手动控制模式。 有关手动控制的详细内容,请参见(取扱説明書「第 9 章 手动控制」)。 2) 如若动作有问题,请参考下页「配管系统图」进行检查。 检…

第 1 部 基本篇 第 3 章 维护
3-3
1) 请检查红色标示(堵塞标记)是否上升。
2) 如有堵塞现象,请更换过滤器元件。
1) 拆下标示①、②的 4 根螺丝。
2) 卸下标示③的 4 根螺丝。 3) 更换新的过滤器元件、O 环、垫圈。
4) 安装时请按相反的步骤进行。
检查项目
3-2-2 选项过滤器
实施频度 : 每天
检查内容 检查选项过滤器脏污
・
检查 更换 更换选项过滤器元件 更换标准: 2年
货号:PF901007000
O 环、垫圈
过滤器组件
②
①
O リング
ガスケット
フィルタエレメント
(PF901007000)
③
O环
垫圈
过滤器元件
(PF901007000)

第 1 部 基本篇 第 3 章 维护
3-4
1) 请确认没有漏气
1) 主机接通电源后,请选择「手动控制」项目,检查下列各项目的动作状况。
① 基板挡销部
② 夹杆 X、夹杆 Y
③ ATC 单元
④ VCS(附有选项时)
✎
手动控制 ✎
在确认各项动作、检查传感器的开/关情况时,执行手动控制模式。
有关手动控制的详细内容,请参见(取扱説明書「第 9 章 手动控制」)。
2) 如若动作有问题,请参考下页「配管系统图」进行检查。
检查项目
3-2-3 管道及接头
实施频度 :每周
检查内容 检查气压管道部分是否漏气
检查项目
3-2-4 各单元汽缸
实施频度 :每周
检查内容 检查各汽缸的动作
检查漏气
<右側面奥側>
フィンガバルブ
<右侧深处>
销阀
在主画面上选择 后,
显示手动控制模式。

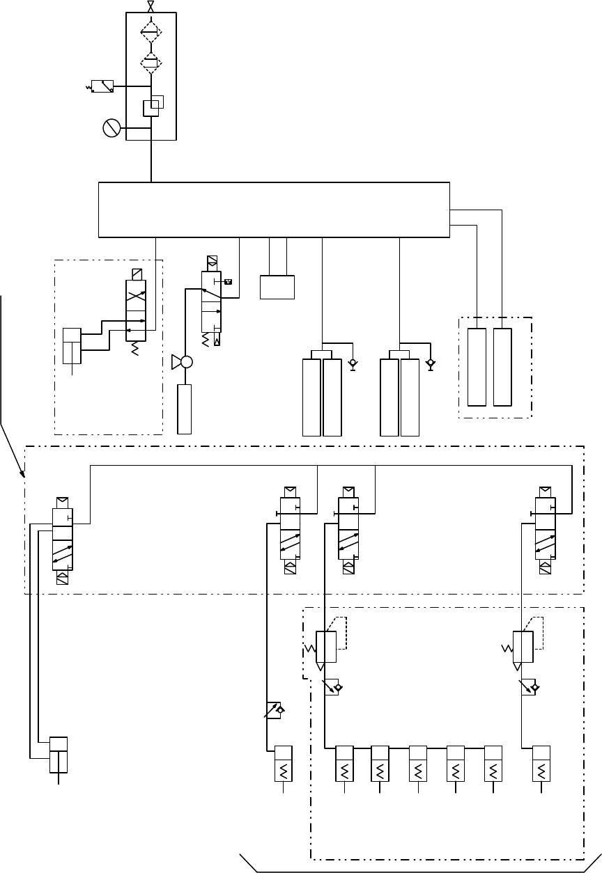
第 1 部 基本篇 第 3 章 维护
3-5
(1) 配管系统图(主机)
Cell block
A
B
P
R
A
B
A
B
ATC
)
θ12
工程配管
雾分离
压力开关
压力表
复式接头
CVS
φ6 ST=30
(排出器)
贴片头单元
干式气缸 20L F
干式气缸 20R F
连接器台 F
干式气缸 20L R
干式气缸 20R R
连接器台 R
统一交换台 F
统一交换台 R
带电磁阀的复式接头
传送螺线管
AE/E 阀
AE/E 阀
(仪表接入)
)
夹杆 Y (x5)
)
夹杆 X (x5)
过滤器 调节器
选项
(选项)
挡块
(选项)
(选项)
θ6
θ6
θ6
θ8
θ6
θ6
θ6
θ4
θ4
θ4
θ4
θ4
θ4
θ4
θ4