KE-1070使用说明书 - 第487页
第 1 部 基本篇 第 4 章 制作生产程序 设置检查速度的条件 从菜单上选择「 确认速度」后,显示 如下的设置 [ 以元件数据速度 确认 ] 对话框。 图 4.5.4.3.5-2 检查元件数据速 度对话框 ① 被检元件 显示被检元件的 内容。 ② 吸取位置的吸取偏移量 显示吸取元件时 的吸取位置的内容。可以 更改为前代替元件和 后代替元件的吸取位 置。 没有吸取数据时 不显示各个项目,不 能变更吸取位置、不 能顶推送料器、不 能示教。…

第 1 部 基本篇 第 4 章 制作生产程序
4-5-4-3-5 检查速度
本项功能用于:通过模拟动作,对元件的吸取、识别、贴装时的 XY
θ
偏移值进行检查,以判断生
产程序的速度是否适宜。
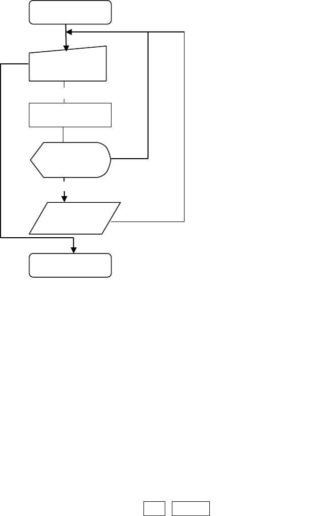
检查速度功能流程概要,请见下图。
图 4.5.4.3.5-1 检查确认速度流程图
1) 检查速度的操作方法
检查速度操作概要
• 从菜单中选择 [检查速度] ,显示[以元件数据速度确认] 画面。
• 在[以元件数据速度确认] 画面上设置检查内容。
• 选择[检查]([F10] 键)按钮:开始执行检查,检查结束后显示检查结果。
• 在检查结果画面上选择 [确定]([F8] 键)时:将该检查结果输入到元件数据里,并
返回检查元件数据速度画面。
• 在检查结果画面上选择 [取消] (ESC 键)时:不输入检查结果,返回[检查元件数
据速度]画面。
• 在[以元件数据速度确认]画面上,可以用 HOD 的 NEXT,PREVIOS 或 [F5] 键,[F6]
键
向替代元件移动。
开始检查速度
设定条件
(对话框)
确认速度检查
将结果存入
生产程序
显示结果
(对话框)
结束
开始检查
确定
取消
4-192

第 1 部 基本篇 第 4 章 制作生产程序
设置检查速度的条件
从菜单上选择「确认速度」后,显示如下的设置[以元件数据速度确认]对话框。
图 4.5.4.3.5-2 检查元件数据速度对话框
① 被检元件
显示被检元件的内容。
② 吸取位置的吸取偏移量
显示吸取元件时的吸取位置的内容。可以更改为前代替元件和后代替元件的吸取位置。
没有吸取数据时不显示各个项目,不能变更吸取位置、不能顶推送料器、不能示教。
送料
可顶推一次送料器,输送元件(32mm 纸带除外)。
偏差
需要移动吸取坐标时进行此项设定。也可以用 HOD 进行示教。不反映到吸取数据。
4-193

第 1 部 基本篇 第 4 章 制作生产程序
③ 检查内容
选择检查内容。但有些项目不能选择,显示灰色。
检查项目
可从自动(生产)、XY、吸取上升、贴片下降、测量外Θ轴旋转中选择。
使用
Head
选择检查使用的贴片头。
检查角度
从 0 / 90 / 180 / 270°中选择。(只对执行的贴片动作项目进行检查)
检查位置
指定废弃盒或任意坐标。(只限检查项目为 XY 时,才能设定任意坐标)
检查次数
指定检查次数 (1~100 次 )。
速度设置
指定确认速度时使用的速度。(检查项目不同,可指定的项目也不同)。
检查按钮([F10] 键)
执行检查。
返回按钮([ESC] 键)
结束检查,返回原画面。
④ 更改吸取偏移量
检查时使用的元件吸取位置与实际位置不同时,可以使用 HOD 对吸取坐标进行示教。
也可不采用示教方法,而用手动输入更改坐标。
步骤 1) 把光标移动到 X 或 Y 坐标上。
4-194