KE-1070使用说明书 - 第518页
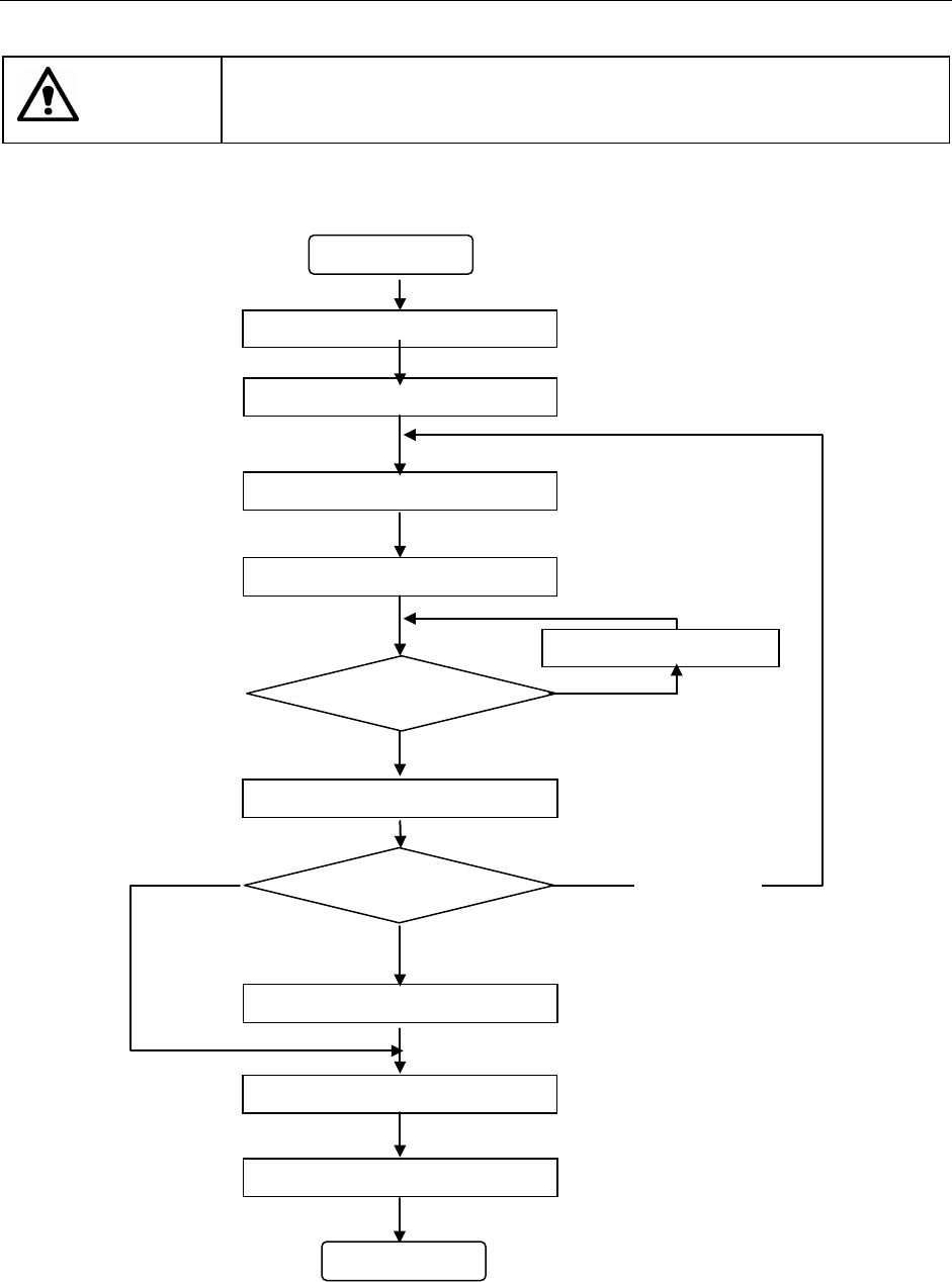
第 1 部 基本篇 第 4 章 制作生产程序 4-5-4-6 元件示教 本功能用于对球 形元件(通用画像元 件、 BGA 、 FBGA )的球面进行测量。 注意 打开罩进行手动吸取等操作时, 请充分注意, 防止设备的运行造成人身伤害。 并要小心,避免手和衣服被供料器台架夹住、 头部碰撞。 4-5-4-6-1 元件示教 测量的运行概要 流程示图如下。 图 4-5-4-6-1 BGA 、 FBGA 球面测量流程图 开始 吸取元件 测量高度 …

第 1 部 基本篇 第 4 章 制作生产程序
2) 管理
① 名称变更
可变更已注册的名称。将光标对准列表内想变更的数据所在的行,按下“修改标记数据文
件名”按钮。
显示如下的设定画面。请输入新的名称。
图 4.5.4.5.1-2 标记数据名称变更
② 删除
可删除已注册的数据。将光标对准列表内想删除的数据所在的行,按下“删除”按钮。
显示如下的设定画面。请按下“确定”按钮。
图 4.5.4.5.1-3 删除确认
4-223

第 1 部 基本篇 第 4 章 制作生产程序
4-5-4-6 元件示教
本功能用于对球形元件(通用画像元件、BGA、FBGA)的球面进行测量。
注意
打开罩进行手动吸取等操作时,请充分注意,防止设备的运行造成人身伤害。
并要小心,避免手和衣服被供料器台架夹住、头部碰撞。
4-5-4-6-1 元件示教
测量的运行概要流程示图如下。
图 4-5-4-6-1 BGA、FBGA 球面测量流程图
开始
吸取元件
测量高度
示教元件倾斜
修正元件倾斜
指定排除领域?
确认识别
处理
测量球形数据
测量真空
归还元件
结束
取消
示教排除领域
是
否
重新测量
确定
4-224

第 1 部 基本篇 第 4 章 制作生产程序
图 4-5-4-6-2 通用图像球面测量流程图
追加组
取消
开始
吸取元件
测量高度
示教元件倾斜
设定球区域
处理
确认识别
处理
测定球的数据
测量真空
结束
测量球的数据
完成示教
重新测试
示教元件中心
确定
4-225