P-329-006_SIGMA-G5S - 第133页
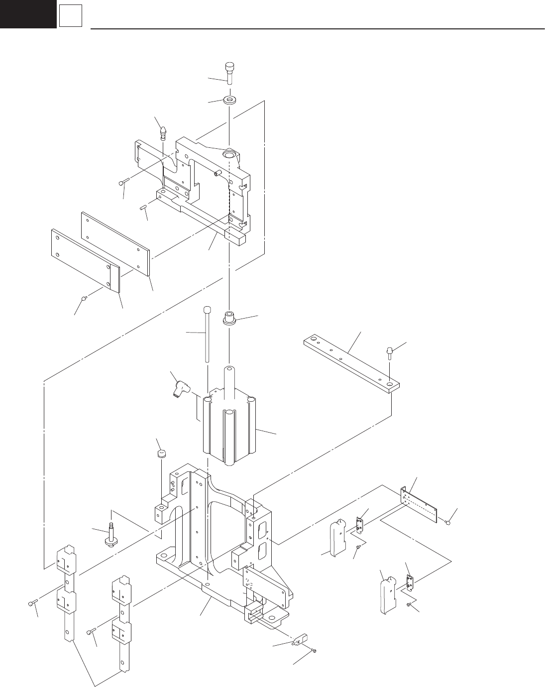
– 127 – POSITI ON IN G U NIT 181 1-006 No. Part No. Part Name Qty . Detail Y amaha Hitachi Front Rear 201 KYB-M3J0K-00 0929403D ASSY -POS-1L-SENSOR 1 B0610 201 KYB-M3J0H-00 0929403B ASSY -POS-2L-SENSOR 1 B0910 202 KYB-M3…

– 127 –
POSITIONING UNIT
1811-006
No.
Part No.
Part Name
Qty.
Detail
Yamaha Hitachi Front Rear
201 KYB-M3J0K-00 0929403D ASSY-POS-1L-SENSOR 1 B0610
201 KYB-M3J0H-00 0929403B ASSY-POS-2L-SENSOR 1 B0910
202 KYB-M3J0X-00 10101J1L ASSY_VALVE_F 1
202 KYB-M3J10-00 10101J1N ASSY_VALVE_B 1
202-01 KYB-M3J0B-00 09141D07 ASSY-VALVE 1 Y0632, Y0633
202-01 KYB-M3J0A-00 09141D06 ASSY-VALVE 1 Y0932, Y0933
202-02 KYB-M3J0F-00 0921A05D VALVE 1 1
202-03 $AN10-01 1010BJ1Z AIR_LINE_EQPT 2 2
202-04 KYB-M3J1K-00 1005AB12 PIPE_FITTINGS 1 1
202-05 KYB-M3J0E-00 0921A05C VALVE 1 1
202-06 KYB-M3J1C-00 0929E012 BRACKET 1 1
202-07 91312-04008 221AA016 BOLT,HEX.SOCKET HEAD 2 2 M4L8
202-08 92902-04200 221HA104 WASHER,PLAIN 2 2 SW4
203 KYB-M3J08-00 1010BJ1Q BASE_L 1 1
204 KYB-M3J1B-00 222L0694 GUIDE_LINEAR 1 1
205 KYB-M3J1X-00 224C0612 CYLINDER 1 1
206 KYB-M3J1J-00 1005AB11 PIPE_FITTINGS 2 2
207 KYB-M3J00-00 0929E01B BASE 1 1
208 KYB-M3J1R-00 216B1382 HOLDER 1 1
209 KYB-M3J1S-00 216F0999 PIN_GUIDE 1 1
210 KYB-M3J1P-00 213A1568 SHAFT 1 1
211 KYB-M3J17-00 211DD872 PLATE 1 1
212 KYB-M3J16-00 211DD870 PLATE 1 1
213 KYB-M3J13-00 1010BJ0V BLOCK_L 1 1
214 91312-04016 221AA020 BOLT,HEX.SOCKET HEAD 16 16 M4L16
215 91312-08120 221AA151 BOLT,HEX.SOCKET HEAD 2 2 M8L12
216 90112-10J035 221AA069 BOLT,HEX.SOCKET HEAD 1 1 M10L35
217 92902-10200 221HA108 WASHER,PLAIN 1 1 FW10
218 91312-05012 221AA030 BOLT,HEX.SOCKET HEAD 2 2 M5L12
219 92902-05200 221HA105 WASHER,PLAIN 2 2 FW5
220 90990-02J026 221CA007 SCREW,SET 1 1 SET M5L6
221 95302-06600 221FA011 NUT,HEXAGON 1 1 M6
222 92902-06200 221HA106 WASHER,PLAIN 1 1 FW6
223 91312-04012 221AA018 BOLT,HEX.SOCKET HEAD 4 4 M4L12
224 91312-06012 221AA042 BOLT,HEX.SOCKET HEAD 2 2 M6L12
225 98502-03008 221DA011 SCREW,PAN HEAD 1 1 PAN M3L8

