P-329-006_SIGMA-G5S - 第183页
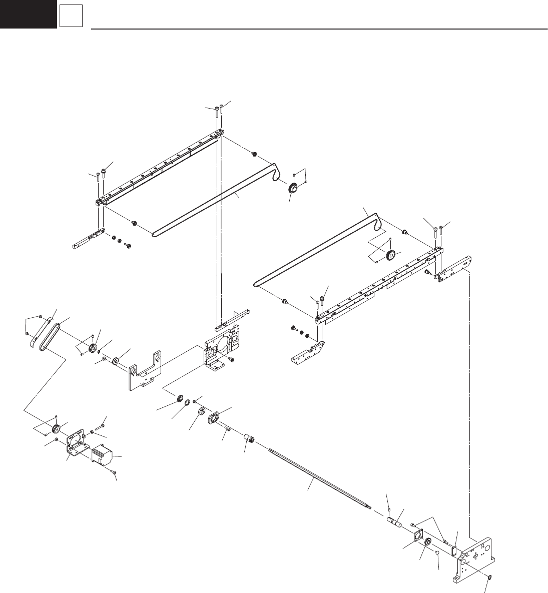
– 177 – SIN GLE C ONVEY OR SE CT ION 181 1-006 No. Part No. Part Name Qty . Detail Y amaha Hitachi 401 KYB-M917X-00 1012C074 MOTOR_STEPPING 1 402 KYB-M918C-00 1012C098 M_BRACKET_CL 1 403 KYB-M91BP-00 1012C08N PULLEY_TIMI…

– 177 –
SINGLE CONVEYOR SECTION
1811-006
No.
Part No.
Part Name Qty. Detail
Yamaha Hitachi
401 KYB-M917X-00 1012C074 MOTOR_STEPPING 1
402 KYB-M918C-00 1012C098 M_BRACKET_CL 1
403 KYB-M91BP-00 1012C08N PULLEY_TIMING 1
404 KYB-M91AU-00 1012C06J PULLEY_TIMING 1
405 KYB-M91B9-00 1012C07G BELT_TIMING 1
406 99009-10400 221K0076 CIRCLIP 1
407 KYB-M91EL-00 222D0021 BEARING,RADIAL 1
408 KYB-M912W-00 1012C08A ROD_SHAFT_SLIDE 1
409 KYB-M91BU-00 1012C08Z BEARING_NUT 1
410 KYB-M91BB-00 1012C07J COLLAR 1
411 90933-01J903 222D0106 BEARING_RADIAL 1
412 KYB-M91AW-00 1012C06N BEARING_BLOCK 1
413 KYB-M91AX-00 1012C06P PULLEY_TIMING 1
414 KYB-M91AY-00 1012C06Q PULLEY_TIMING 1
415 KYB-M91B0-00 1012C06R BELT_TIMING 2
416 KYB-M91B3-00 1012C06V ROD_SHAFT 1
417 KYB-M91EP-00 222D0372 BEARING_RADIAL 1
418 KYB-M91B5-00 1012C06X S_BRACKET_L1 1
419 KYB-M91B7-00 1012C06Z S_BRACKET_CRL2 1
420 99009-15400 221K0079 CIRCLIP 1
423 KYB-M9188-00 1012C094 PULLEY_COVER_L 1
424 91312-05020 221AA032 BOLT,HEX.SOCKET HEAD 2 M5L20
425 91312-05025 221AA033 BOLT,HEX.SOCKET HEAD 2 M5L25
426 91312-04012 221AA018 BOLT,HEX.SOCKET HEAD 4 M4L12
427
95302-04600
221FA007 NUT,HEXAGON 3 M4
428 92902-04200 221HA104 WASHER,PLAIN 2 FW4
429 91312-04010 221AA017 BOLT,HEX.SOCKET HEAD 4 M4L10
430 90990-66J011 221DA217 SCREW,TRUSS HEAD 2 TRS M4L4
431 90990-02J024 221CA005 SCREW,SET 4 SET M4L6
432 90990-02J026 221CA007 SCREW,SET 6 SET M5L6
436 90990-66J008 221DA203 SCREW,TRUSS HEAD 2 TRS M3L6
437 90990-66J007 221DA202 SCREW,TRUSS HEAD 2 TRS M3L4
438 90990-07J009 221BA009 BOLT,HEXAGON 1 BOLT_HEX M4L25
439 90990-66J012 221DA207 SCREW,TRUSS HEAD 7 TRS M4L6
440 KYB-M65AW-00 23N30632 WIRING 5

