Vakuumtooling S-27 Siemens VDO Regensburg Version2 - 第19页
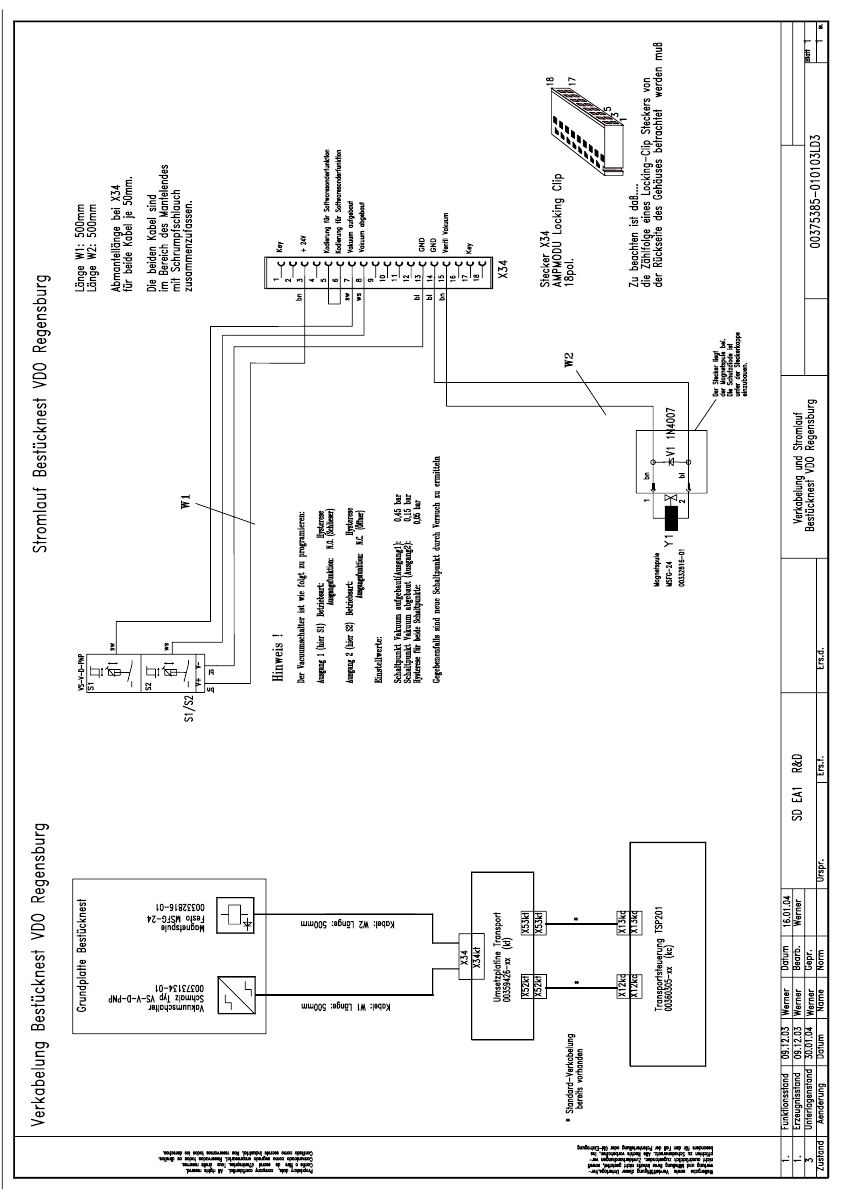
SOKO V akuumtooling SiemensVDO Regensburg Ve rsion 2 SIPLACE S -27 HM Ausgabe 05/2005 19 1 Abb. 1.1 1 - 1 Str omlaufplan
SOKO Vakuumtooling SiemensVDO Regensburg Version 2 SIPLACE S-27 HM
Ausgabe 05/2005
18
Empfohlene Einstellwerte für die vorhandene Kundenträgerplatte: 1
1
1
1
1
OUT1 1 OUT2 1
HYS, N.O. 1 HYS, N.C. 1
H1= 700mbar 1 A2 = 150mbar 1
h 1=0,05mbar 1 b2 = 0,05mbar 1

SOKO Vakuumtooling SiemensVDO Regensburg Version 2 SIPLACE S-27 HM
Ausgabe 05/2005
19
1
Abb. 1.11 - 1 Stromlaufplan
SOKO Vakuumtooling SiemensVDO Regensburg Version 2 SIPLACE S-27 HM
Ausgabe 05/2005
20
1.2 Einschränkungen
Der modifizierte Transport ist ausschließlich für die vorgegebene Rahmengeometrie ausgelegt.
Eine Rückrüstung auf den Standard ist auf Anfrage möglich. 1
Die Funktion "automatische Breitenverstellung" muss deaktiviert sein. Wird dennoch ein Produkt
mit geringerer Breite vorgegeben, so erscheint an der Station lediglich eine Warnung. Die Trans-
portbreite wird dennoch verfahren. 1