赫立AOI编程步骤 - 第20页
版權所有: 2006 赫立國際控股有限公司 Ho lly International Holdings Corporation 调整 CAD 布局步骤

版權所有:2006 赫立國際控股有限公司
Holly International Holdings Corporation
调整CAD布局步骤

版權所有:2006 赫立國際控股有限公司
Holly International Holdings Corporation
调整CAD布局步骤

版權所有:2006 赫立國際控股有限公司
Holly International Holdings Corporation
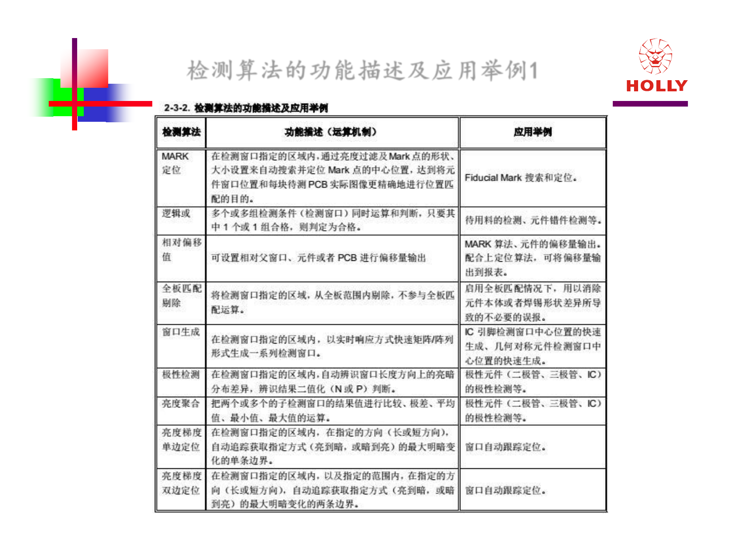
检测算法的功能描述及应用举例1