00192299-02 - 第9页
SIPLA CE H S-50 1 Nachrüstanleitung: Mechanische Keramiksubstrat-Zentrierung HS-50 Ausgabe 01/01 1.2 Sicherheitshinweise 9 6L FKHU KHL W VKL QZ HLVH GEF AHR Die Nachr üstung d er Kerami ksubstr at-Zentrier ung da rf …

1 Nachrüstanleitung: Mechanische Keramiksubstrat-Zentrierung HS-50 SIPLACE HS-50
1.1 Übersicht Ausgabe 01/01
8
trierung wird mittels Y-Schlauchverbindung im Druckluftzweig des Stoppers (5,6 bar) ange-
schlossen.
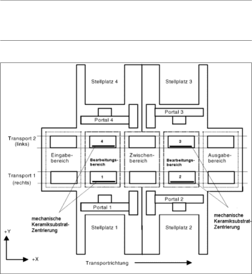
– Die Transportbaugruppen werden für den Einsatz der mechanischen Keramiksubstrat-Zentrie-
rung (X-Zentriereinheit) durch Einbau der Niederhalter aus dem Nachrüstsatz umgerüstet.
– Zur Anpassung an die zu verarbeitende Substratgröße (50 mm bis 140 mm) wird die entspre-
chende Anschlagschiene und die entsprechende Anschlageinheit (Satz 1, 2 oder 3) an der X-
Zentriereinheit montiert. Diese Teile sind in vormontierter Form im Nachrüstsatz enthalten
(siehe Abschn. 1.4 und Abschn. 1.5.9).
HINWEIS:
Für HS-50-Maschinen mit optionalem "LP-Transport, links" ist auf Anfrage die Erstellung eines
Nachrüstsatzes "Mechanische Keramiksubstrat-Zentrierung HS-50 für LP-Transport links", mög-
lich. Diese Nachrüstung ist hier nicht beschrieben, ist aber analog ausführbar.
Abb. 1.1.1 Übersicht: Anordnung der Keramiksubstrat-Zentrierungen, feste Transportseite rechts.

SIPLACE HS-50 1 Nachrüstanleitung: Mechanische Keramiksubstrat-Zentrierung HS-50
Ausgabe 01/01 1.2 Sicherheitshinweise
9
6LFKHUKHLWVKLQZHLVH
GEFAHR
Die Nachrüstung der Keramiksubstrat-Zentrierung darf nur vom Servicetechniker der Fa. Sie-
mens AG durchgeführt werden.
Übergeordnet gelten die Sicherheitshinweise im Kapitel Betriebssicherheit der Betriebsanleitung
und der Serviceanleitung.
Der Automat SIPLACE HS-50 wird mit
219/380 V +/- 5% bzw.
230/400 V +/- 5% bzw.
239/415 V +/- 5% bzw.
117/204 V +/- 5% bzw.
133/230 V +/- 5%,
50/60 Hz Netzspannung versorgt.
Teile der Anlage führen daher gefährliche Spannungen, im Maschinenständer-Innenraum auch
bei ausgeschaltetem Hauptschalter !
VOR allen Arbeiten muß - nach ordnungsgemäßem Herunterfahren des Windows-Bebtriebssy-
stems NT - die Maschine am Hauptschalter AUS-geschaltet und vom Netz getrennt worden sein.
Zusätzlich muß anschließend die Druckluftzuführung am Hauptventil der Drucklufteinheit im Ma-
schinenständer abgeschaltet und durch Betätigen des Nadelventils an der Drucklufteinheit entlüf-
tet worden sein (insbesondere wegen Verletzungsgefahr, bedingt durch Restluft, am Schneid-
gerät pneumatisch und wegen erforderlicher Arbeiten im Druckluftzweig).
Beachten Sie jederzeit die geltenden Unfallverhütungs- und DIN-Vorschriften und die speziellen
Sicherheitsvorschriften Ihres Landes. Bei allen Arbeiten im Maschinenständer-Innenraum ist DIN
EN 60204 einzuhalten.
Beachten Sie die Ausführungen zu den Restpannungen im Kapitel "Betriebssicherheit".
Beachten Sie die EGB -Vorschriften (siehe Kap. Betriebssicherheit), z. B. bei den Arbeiten an der
Umsetzplatine LP-Transportsteuerung.
Sichern Sie die Maschine während der Nachrüstung gewissenhaft gegen andere Personen und
gegen unbefugtes Wiedereinschalten, wie in der Betriebsanleitung im Kapitel "Verriegeln des Au-
tomaten...." beschrieben.
Bei der Arbeit mit dem SITEST-Programm besteht zusätzliche, erhöhte Unfallgefahr.
Das SITEST-Programm darf nur durch hierfür autorisierte Personen gestartet werden.
Für die Arbeit mit dem SITEST-Programm muß der BE-Wechseltisch immer eingefahren und rich-
tig angedockt sein.

1 Nachrüstanleitung: Mechanische Keramiksubstrat-Zentrierung HS-50 SIPLACE HS-50
1.2 Sicherheitshinweise Ausgabe 01/01
10
'HILQLWLRQHQ
GEFAHR
im Sinne dieser Anleitung bedeutet, daß Tod, schwere Körperverletzung oder erheblicher Sach-
schaden eintreten w e r d e n , wenn die Gefahrenhinweise nicht beachtet werden.
WARNUNG
im Sinne dieser Anleitung bedeutet, daß Tod, schwere Körperverletzung oder erheblicher Sach-
schaden eintreten können, wenn die Warnhinweise nicht beachtet werden.
VORSICHT
im Sinne dieser Anleitung bedeutet, daß eine leichte Körperverletzung oder ein Sachschaden ein-
treten kann, wenn die Vorsichtshinweise nicht beachtet werden.
HINWEIS:
im Sinne dieser Anleitung ist eine wichtige Information über das Produkt oder den jeweiligen Teil
der Anleitung, auf die besonders aufmerksam gemacht werden soll.