KE-3010_KE-3020V_KE-3020VR-Rev05 - 第113页
- 104 - NOTE( 注記 ) #01....TYPE M M 仕様 #02....TYPE L L 仕様 *INSTALLATION POSIT ION AND DIRECT ION VARY IF THE PWB T RANSFER REFERENCE IS DIFFE RENT. 基板搬送基準が異なると取付位置、方向が変わります。 REF.NO NOTE PART NO D E S C R I P T I O N 品 名 Q…

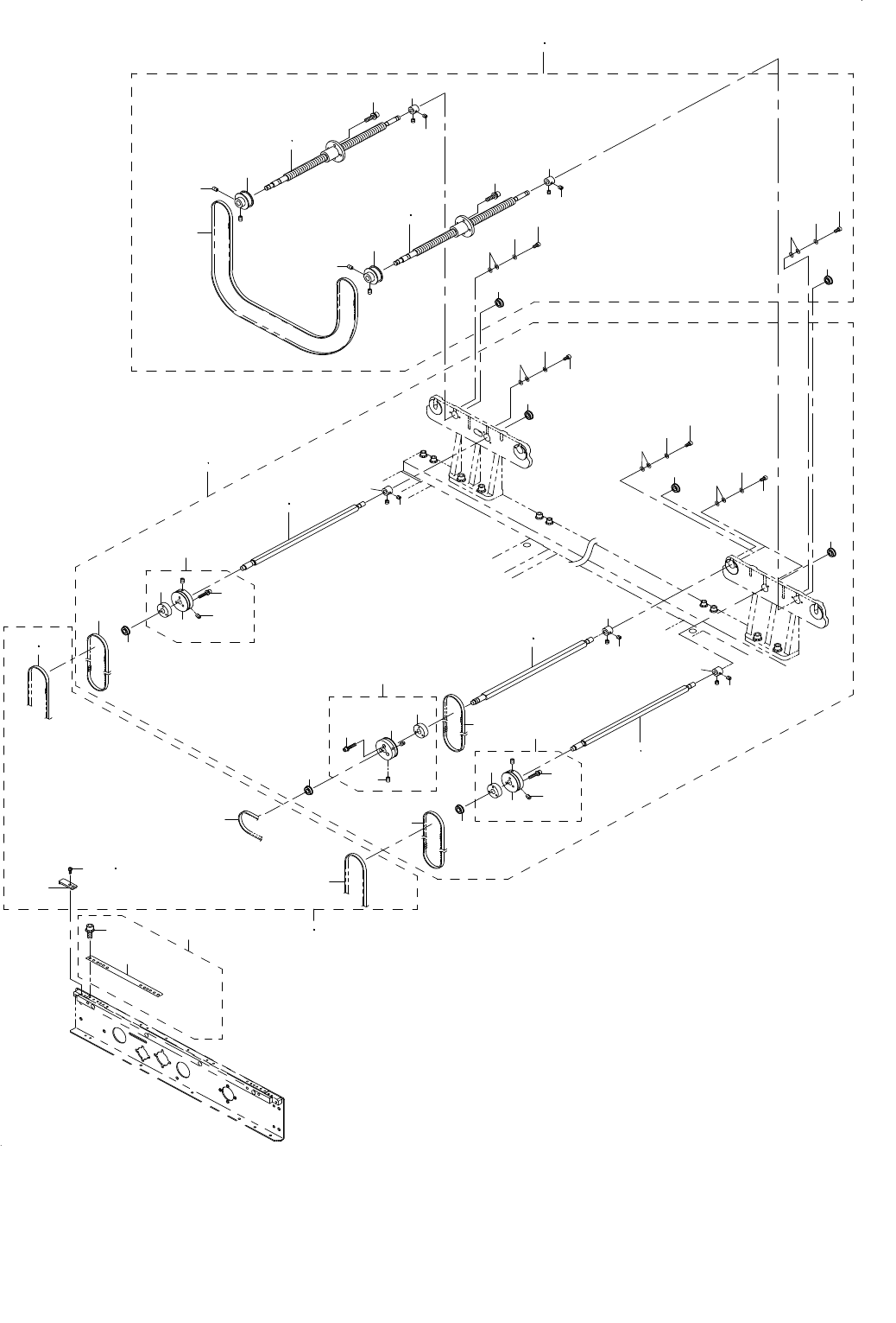
- 103 -
52.PWB CONVEYOR COMPONENTS(4)
基板搬送関係(4)
33
34
32
31
10
19
3
8
1
2
23
17
13
13
12
9
10
11
26
25
25
26
26
25
27
30
B
A
A
44
4
17
18
14
15
16
14
18
16
15
9
11
6
7
8
29
5
22
5
22
20
38
39
38
39
41
B
40
36
46
40
42
43
43
41
35
37
43
43
42
45
24
24
24
28
21
21

- 104 -
NOTE( 注記 ) #01....TYPE M M 仕様
#02....TYPE L L 仕様
*INSTALLATION POSITION AND DIRECTION VARY IF THE PWB TRANSFER
REFERENCE IS DIFFERENT.
基板搬送基準が異なると取付位置、方向が変わります。
REF.NO NOTE PART NO D E S C R I P T I O N
品 名
Qty
1
#02
401-14267 RAIL PLATE RR ASM L
レールプレートRR組L
1
2
#01
401-10203 RAIL PLATE RR ASM
レールプレートRR組
1
3 400-00828 CONVEYOR RAIL
コンベアレール
(1)
4 SB-8160001-00 BEARING
ころがり軸受
(2)
5 SM-4040855-SC SCREW
なべ小ねじ M4 L=8
(2)
6 E2089-721-0A0 CONVEYOR PULLEY B ASM.
搬送プーリB組
(1)
7 E2055-721-000 PULLEY SPACER
プーリスペーサ
(1)
8 SM-4042501-SC SCREW M4X0.7 L=25
なべ小ねじ M4X0.7 L=25
(2)
9 WP-0430801-SC WASHER M4
平座金 M4
(2)
10 WS-0410002-KN SPRING WASHER M4
ばね座金 M4
(2)
11 NM-6040001-SC NUT M4X0.7 TYPE1
六角ナット M4X0.7 1種
(2)
12 SM-6041002-TN BOLT
六角穴ボルト
(8)
13 400-00839 DRIVE PULLEY R ASM
ドライブプーリR組
(2)
14 400-00840 DRIVE PULLEY R
ドライブプーリR
(1)
15 E2160-721-000 PULLEY FLANGE
プーリフランジ
(1)
16 SL-6030892-TN SCREW M3 L=8
座金付き六角穴ボルト M3 L=8
(3)
17 SL-6030892-TN SCREW M3 L=8
座金付き六角穴ボルト M3 L=8
(6)
18 E2160-721-000 PULLEY FLANGE
プーリフランジ
(2)
19 SL-6031492-TN SCREW M3 L=14
座金付き六角穴ボルト M3 L=14
(4)
20 SL-6041092-TN SCREW M4 L=10
座金付き六角穴ボルト M4 L=10
(2)
21 E2111-715-0A0 CONVEYOR PULLEY ASM.
搬送プーリ(組)
(2)
22 WP-0430800-SC WASHER M4
平座金小形丸 M4
(2)
23 400-01062 SUPPORT PLATE RR ASM(L)
サポートプレートRR組(L)
(1)
24 E2111-715-0A0 CONVEYOR PULLEY ASM.
搬送プーリ(組)
(5)
25 WP-0430800-SC WASHER M4
平座金小形丸 M4
(5)
26 SM-4040855-SC SCREW
なべ小ねじ M4 L=8
(5)
27 400-01062 SUPPORT PLATE RR ASM(L)
サポートプレートRR組(L)
(1)
28 E2111-715-0A0 CONVEYOR PULLEY ASM.
搬送プーリ(組)
(1)
29 WP-0430800-SC WASHER M4
平座金小形丸 M4
(1)
30 400-01061 RAIL PLATE RR(L)
レールプレートRR(L)
(1)
31
#01
SL-6031092-TN SCREW M3 L=10
座金付き六角穴ボルト M3 L=10
(3)
32
#01
401-13947 CONVEYOR RAIL M
コンベアレールM
(1)
33
#01
SM-6040802-TN SCREW M4X0.7 L=8
六角穴ボルト M4X0.7 L=8
(1)
34
#01
401-13949 PWB GUIDE M B
PWBガイドM B
(1)
35 SL-6052092-TN SCREW
座金付き六角穴ボルト
2
36 400-01065 RAIL STAND RL(L)
レールスタンドRL(L)
1
37 SL-6052092-TN SCREW
座金付き六角穴ボルト
2
38
#02
400-01002 GUIDE SHAFT ASM(L)
ガイドシャフト 組(L)
4
39
#01
400-00845 GUIDE SHAFT ASM
ガイドシャフト組
4
40 E2209-725-000 GUIDE SHAFT
ガイドシャフト
(1)
41 SL-6051292-TN BOLT
座金付き六角穴ボルト
(1)
42 SL-6052042-TN SCREW
座金付き六角穴ボルト
(1)
43 WP-0501046-SC WASHER 5 X 14 X 1
平座金 5X14X1
(2)
44 SL-6042092-TN SCREW M4 L=20
座金付き六角穴ボルト
4
45 E4074-725-000 SUPPORT PLATE C(E)
サポートプレートC(E)
1
46 400-01066 RAIL STAND RR(L)
レールスタンドRR(L)
1

- 105 -
53.PWB CONVEYOR COMPONENTS(5)
基板搬送関係(5)
12
27
28
9
27
9
26
26
25
23
24
15
16
12
15
16
33
34
25
23
29
7
11
22
22
8
28
10
8
33
34
6
17
24
17
13
10
14
27
28
26
25
23
24
22
33
34
30
32
31
2
37
38
39
20
20
40
41
26
31
32
30
26
31
32
30
6
7
11
14
3
26
4
5
18
19
21
21
21
1
35
36
40. 41
42. 43