TR5DNR_TR5DNX-Rev05 - 第39页
- - REF.NO NOTE PARTNO DESCRIPTION Qty 1 400-45077 SENSORCABLE1ASM 1 2 400-45078 SOLENOIDCABLEASM 1 3 400-45079 SENSORCABLE2ASM 1 4 400-45080 SENSORCABLE3ASM 1

- -
18.WIRINGDIAGRAM(3)
R E S E R V E
R E S E R V E
R E S E R V E
M A I N 0 4
M A I N 0 6S C N 1 2
S C N 0 5
S C N 0 8M A I N 0 3M A I N 0 5
C N 0 5 _ 5 D
C N 0 8C N 1 2S C N 0 1C N 0 1
7 _ 2 C4 _ 3 A
3 _ 2 D
3 _ 5 A
3 _ 3 D
3 _ 4 A
3 _ 1 D
3 _ 3 A
2 _ 4 C
C N 4
T R 5 D [ N ]
T R 5 S [ N ]
T R 6 D [ N ]
T R 6 S [ N ]
C O V E R _ O P E N
S _ L M T +
S _ L M T -
X _ L M T +
X _ L M T -
Z S _ L M T +
Z S _ L M T -
D O O R _ S _ O P E N
+ 5 V
+ 5 V
G N D
G N D
C N 6
M A I N P C B ( 5 / 7 )S C N P C B ( 3 / 8 )
+ 2 4 V R T N
+ 2 4 V R T N
+ 2 4 V R T N
+ 2 4 V
+ 2 4 V
+ 2 4 V
T R A Y _ R L S _ M [ N ]
T R A Y _ H L D _ M [ N ]
S H T _ O P E N [ N ]
S H T _ C L O S E [ N ]
S T K _ M _ L O C K [ N ]
S T K _ M _ S E T _ S E N S [ N ]
D O O R _ M _ L O C K
T R A Y _ S E N S + [ N ]
Y _ O R G [ N ]
Z M _ O R G [ N ]
Y _ L M T +
Y _ L M T -
Z M _ L M T +
Z M _ L M T -
M T C _ E M G
D O O R _ M _ O P E N
+ 5 V
+ 5 V
G N D
G N D
S C N P C B ( 2 / 8 )
S C N P C B ( 1 / 8 )
C N 3C N 5
M A I N P C B ( 4 / 7 )
+ 2 4 V R T N
+ 2 4 V R T N
+ 2 4 V R T N
+ 2 4 V R T N
+ 2 4 V D
+ 2 4 V
+ 2 4 V
R E S E R V E
+ 2 4 V R T N
+ 2 4 V D
+ 2 4 V
C O V E R _ L O C K [ N ]
H R _ U P [ N ]
H R _ D W N [ N ]
H L _ U P [ N ]
H L _ D W N [ N ]
F L O O R _ S E N S
S T K _ S E T [ N ]
C G _ R _ I N [ N ]
C G _ L _ I N [ N ]
C L A M P _ R [ N ]
U N C L A M P _ R [ N ]
C L A M P _ L [ N ]
U N C L A M P _ L [ N ]
C M P N T _ 3 5 . 0
C M P N T _ 2 3 . 5
C M P N T _ 1 0 . 5
Y _ F A N _ A L M
X _ F A N _ A L M
B G A _ R _ R L S [ N ]
S P A D _ R _ S M L [ N ]
S P A D _ R _ V A C _ O N [ N ]
B G A _ L _ R L S [ N ]
S P A D _ L _ S M L [ N ]
S P A D _ L _ V A C _ O N [ N ]
H R _ V A C _ O N [ N ]
H L _ V A C _ O N [ N ]
S T K _ S _ S P L Y _ S W [ N ]
S T K _ M _ S P L Y _ S W [ N ]
T R A Y _ R L S _ S [ N ]
T R A Y _ H L D _ S [ N ]
S T K _ S _ M I S _ S E T
S T K _ M _ M I S _ S E T
S T K _ S _ L O C K [ N ]
S T K _ S _ S E T _ S E N S [ N ]
D O O R _ S _ L O C K
T R A Y _ S E N S - [ N ]
S _ O R G [ N ]
Y _ S H U N T [ N ]
X _ O R G [ N ]
Z S _ O R G [ N ]
+ 5 V
+ 5 V
+ 5 V
G N D
G N D
G N D
6 0
5 9
5 8
5 7
5 6
5 5
5 4
5 3
5 2
5 1
5 0
4 9
4 8
4 7
4 6
4 5
4 4
4 3
4 2
4 1
4 0
3 9
3 8
3 7
3 6
3 5
3 4
3 3
3 2
3 1
3 0
2 9
2 8
2 7
2 6
2 5
2 4
2 3
2 2
2 1
2 0
1 9
1 8
1 7
1 6
1 5
1 4
1 3
1 2
11
10
9
8
7
6
5
4
3
2
1
5 1
5 2
5 3
5 4
5 5
1
2
3
4
5
6
7
8
9
1 0
11
1 2
1 3
1 4
1 5
1 6
1 7
1 8
1 9
2 0
2 1
2 2
2 3
2 4
2 5
2 6
2 7
2 8
2 9
3 0
3 1
3 2
3 3
3 4
3 5
3 6
3 7
3 8
3 9
4 0
4 1
4 2
4 3
4 4
4 5
4 6
4 7
4 8
4 9
5 0
5 6
5 7
5 8
5 9
6 0
1 6
1 5
1 4
1 3
1 2
11
10
9
8
7
6
5
4
3
2
1
5 1
5 2
5 3
5 4
5 5
5 6
5 7
5 8
5 9
6 0
5 8
5 7
5 6
5 5
5 4
5 3
5 2
5 1
1
2
3
4
5
6
7
8
9
10
11
1 2
1 3
1 4
1 5
1 6
1 7
1 8
1 9
2 0
2 1
2 2
2 3
2 4
2 5
2 6
2 7
2 8
2 9
3 0
3 1
3 2
3 3
3 4
3 5
3 6
3 7
3 8
3 9
4 0
4 1
4 2
4 3
4 4
4 5
4 6
4 7
4 8
4 9
5 0
1 7
1 8
1 9
2 0
2 1
2 2
2 3
2 4
2 5
2 6
2 7
2 8
2 9
3 0
3 1
3 2
3 3
3 4
3 5
3 6
3 7
3 8
3 9
4 0
4 1
4 2
4 3
4 4
4 5
4 6
4 7
4 8
4 9
5 0
5 9
6 0
1
2
3
4
5
6
7
8
9
10
11
1 2
1 3
1 4
1 5
1 6
1
2
3
4
5
6
7
8
9
10
11
1 2
1 3
1 4
1 5
1 6
1 7
1 8
1 9
2 0
2 1
2 2
2 3
2 4
2 5
2 6
2 7
2 8
2 9
3 0
3 1
3 2
3 3
3 4
3 5
3 6
3 7
3 8
3 9
4 0
1 7
1 8
1 9
2 0
2 1
2 2
2 3
2 4
2 5
2 6
2 7
2 8
2 9
3 0
3 1
3 2
3 3
3 4
3 5
3 6
3 7
3 8
3 9
4 0
10
9
8
7
6
5
4
3
2
1
11
1 2
1 3
1 4
1 5
1 6
1
2
3
4
5
6
7
8
9
10
11
1 2
1 3
1 4
1 5
1 6
1 7
1 8
1 9
2 0
2 1
2 2
2 3
2 4
2 5
2 6
2 7
2 8
2 9
3 0
3 1
3 2
3 3
3 4
3 5
3 6
3 7
3 8
3 9
4 0
1 7
1 8
1 9
2 0
2 1
2 2
2 3
2 4
2 5
2 6
2 7
2 8
2 9
3 0
3 1
3 2
3 3
3 4
3 5
3 6
3 7
3 8
3 9
4 0
1
2
3 4
1 6
1 5
1 4
1 3
1 2
11
1
2
3
4
5
6
7
8
9
10
1
2
3
4
5
6
7
8
9
10
11
1 2
1 3
1 4
1 5
1 6
1 7
1 8
1 9
2 0
2 1
2 2
2 3
2 4
2 5
2 6
1 7
1 8
1 9
2 0
2 1
2 2
2 3
2 4
2 5
2 6 2 6
2 5
2 4
2 3
2 2
2 1
2 0
1 9
1 8
1 7
2 6
2 5
2 4
2 3
2 2
2 1
2 0
1 9
1 8
1 7
1 6
1 5
1 4
1 3
1 2
11
10
9
8
7
6
5
4
3
2
1
10
9
8
7
6
5
4
3
2
1
11
1 2
1 3
1 4
1 5
1 6
1 6
1 5
1 4
1 3
1 2
11
10
9
8
7
6
5
4
3
2
1
10
9
8
7
6
5
4
3
2
1
11
1 2
1 3
1 4
1 5
1 6 16
1 5
1 4
1 3
1 2
11
1
2
3
4
5
6
7
8
9
10
1
2
3
4
5
6
7
8
9
10
11
1 2
1 3
1 4
1 5
1 6
S P A R E
C O V E R _ L O C K _ O N [ N ]
S L O W _ M O D E [ N ]
S P O T _ L A M P [ N ]
S P O T _ V D D
+ 2 4 V R T N
+ 2 4 V R T N
+ 2 4 V R T N
+ 2 4 V R T N
+ 2 4 V D
+ 2 4 V D
S P A R E
S T K _ C L A M P _ S V [ N ]
C G _ L _ S V [ N ]
C G _ R _ S V [ N ]
S P A D _ R _ S W _ S V [ N ]
B G A _ R _ H L D _ S V [ N ]
S P A D _ R _ B L W _ S V [ N ]
S P A D _ R _ V A C _ S V [ N ]
S P A D _ L _ S W _ S V [ N ]
B G A _ L _ H L D _ S V [ N ]
S P A D _ L _ B L W _ S V [ N ]
S P A D _ L _ V A C _ S V [ N ]
H R _ B L W _ S V [ N ]
H R _ V A C _ S V [ N ]
H R _ D W N _ S V [ N ]
H L _ B L W _ S V [ N ]
H L _ V A C _ S V [ N ]
H L _ D W N _ S V [ N ]
S T K _ S _ S P L Y _ L D [ N ]
S T K _ M _ S P L Y _ L D [ N ]
+ 5 V
S T K _ S _ E M P T Y _ L A M P [ N ]
S T K _ M _ E M P T Y _ L A M P [ N ]
T R A Y _ H L D _ S V [ N ]
S H T _ O P E N _ S V [ N ]
D O O R _ S _ L O C K _ O N [ N ]
D O O R _ M _ L O C K _ O N [ N ]
+ 2 4 V
+ 2 4 V D

- -
REF.NO NOTE PARTNO DESCRIPTION Qty
1 400-45077 SENSORCABLE1ASM 1
2 400-45078 SOLENOIDCABLEASM 1
3 400-45079 SENSORCABLE2ASM 1
4 400-45080 SENSORCABLE3ASM 1

- -
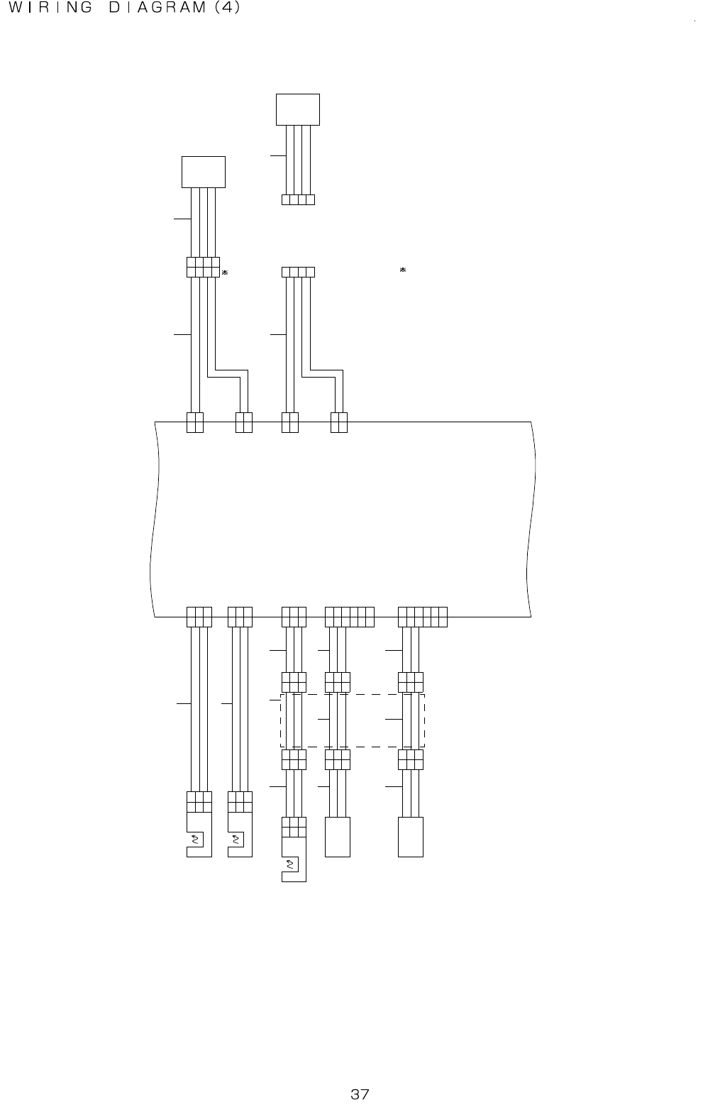
19.WIRINGDIAGRAM(4)
1 0 _ 5 B
( C E )
1 0 _ 5 B
( C E )
C N 0 8 7 - B
B L K
R E D
B L K
R E D
C N 0 8 7 - A
B
B
A
A
C G S W S V
C G _ R _ S V [ N ]
+ 2 4 V D
C N 2 7 S C N 2 7
C G _ L _ S V [ N ]
+ 2 4 V D
C N 2 2 S C N 2 2
C N 0 8 7 - B
B L K
R E D
B L K
R E D
C N 0 8 7 - A
B
B
A
A
C G S W S V
C G _ C A B L E
B E A R
D A R K : L
S T K S S E T S E N S .
S T K S S E T
C G _ R _ S V [ N ]
+ 2 4 V D
C N 2 7 S C N 2 7
C G _ L _ S V [ N ]
+ 2 4 V D
C N 2 2 S C N 2 2
C N 0 8 6 C N 0 8 5
C N 0 1 5 C N 0 1 4
G N D
S T K _ S _ L O C K [ N ]
+ 5 V
G N D
S T K _ S _ S E T [ N ]
+ 5 V
G N D
O U T
V c c
S C N 5 5 C N 5 5
D A R K : L
S T K M S E T S E N S .
D A R K : L
S T K S E T
S T K S E T
G N D
O U T
V c c
S C N 5 3 C N 5 3
G N D
S T K _ S E T [ N ]
+ 5 V
C N 0 1 1 C N 0 1 0
G N D
S T K _ M _ L O C K [ N ]
+ 5 V
G N D
S T K _ M _ S E T [ N ]
+ 5 V
S T K M S E T
G N D
O U T
V c c
S C N 4 5 C N 4 5
D A R K : L
C G R I N
C G R I N
G N D
O U T
V c c
S C N 6 0 C N 6 0
G N D
C G _ R _ I N [ N ]
+ 5 V
D A R K : L
C G L I N
C G L I N
2
3
1
G N D
O U T
V c c
S C N 5 2 C N 5 2
G N D
C G _ L _ I N [ N ]
+ 5 V
5 _ 3 A
3 _ 4 D
S C N P C B ( 4 / 8 )
1
1 C E W I R I N G
A L E P H , O J - J K 0 2 - N 4 7
A L E P H , O J - J K 0 2 - N 4 7
B L U
B L K
B R W
T A T E I S H I , T L - W 1 R 5 M C 1
B L U
B L K
B R W
T A T E I S H I , T L - W 1 R 5 M C 1
A L E P H , O J - J K 0 2 - N 4 7
21
3
4 6 9
7 1 0
5 8 1 1
1
3
2
3
1
3
2
1
2
1
2 2
3
1
3
1 1
33
22
3 3
22
1 1
1
2
1
2
3 3
3 3
22
1 1
1
2
3
1
2
3
3
1
3
2 2
1
1
2
3
1
2
3
1
2
33
1
2
3
2
3
11
2
3
1 1
2 2
3
6
5
6
5
4 4
5
3
6 6
2
1
3
2
1
44
5
1
2
1
2
2
1
2
1
2
11
2
1
2
1
2
3
2
1
4
3
4
1
2
2
3
1
4
3
1
4
2
1 3
1 2 1 4
1 5