DECAN_S1_TRM(Ver1.2_CS19.11) - 第108页
Page +$1:+$ 106 DE CA N S 1 Harness Wiring Diagram (5/8) +24V SAFETY PLC PILZ PNOZ_MM0P FROP CONTROL BD SF-003 SERVO READY OUT SIGNAL Magnetic Contact #1 Feedback Magnetic Contact #3 Feedback TB-21B TB-22A TB-23B TB-24A …

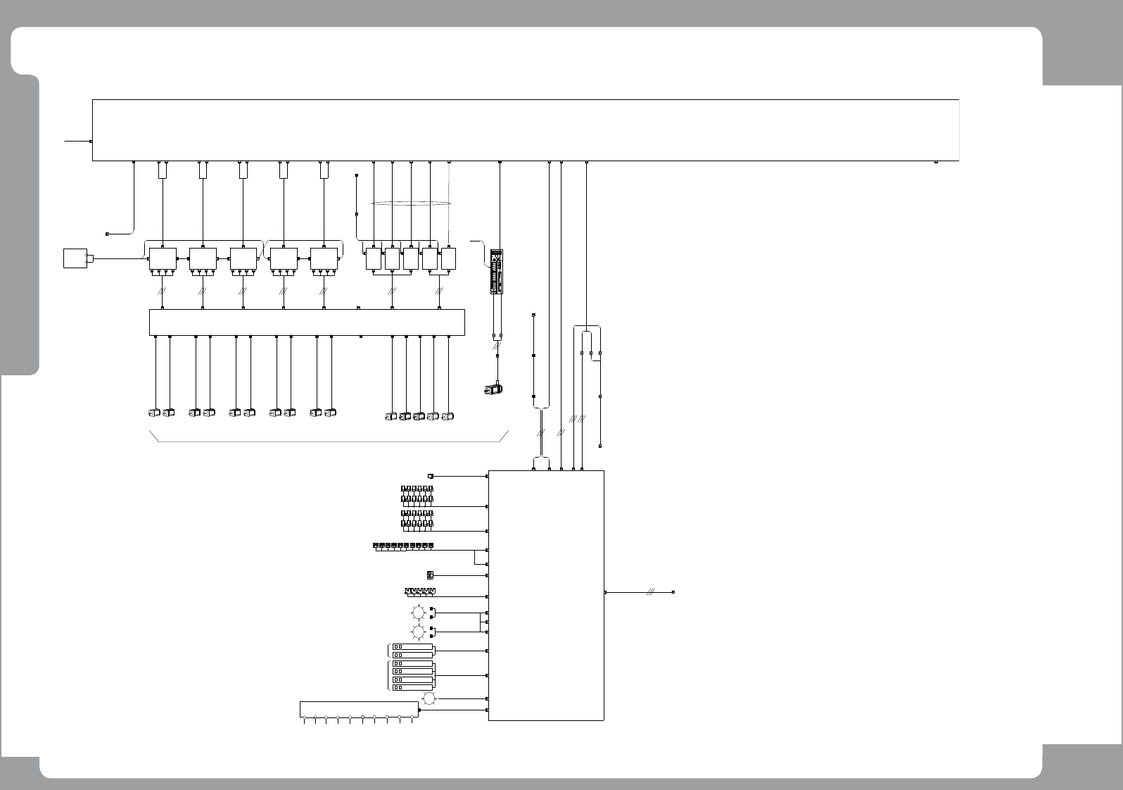
Page
+$1:+$
105
DECAN
S1
Harness Wiring Diagram (4/8)
CN2
AXIS IO BOARD #2
[AXIO#2]
CN2
PWR
CN3
CN1
CN11 CN21
Z109 AMP
SW
Panasonic AC servo
SET
MODE
CN12
CN5
CN6
CN3 CN1
CN10
CN4 CN2
CN13
CN14
CN5
CN6
CN3 CN1 CN4 CN2
CN15
CN16
CN5
CN6
CN3 CN1 CN4 CN2
CN17
CN18
CN5
CN6
CN3 CN1 CN4 CN2
CN19
CN20
CN5
CN6
CN3 CN1 CN4 CN2
CN22 CN23
CN26
CN10 CN10 CN10 CN10
SM471 MOTOR IF B/D
[MOT]
Z87 AMP Z65 AMP Z43 AMP
Z21 AMP
CN24 CN25
AM03-014671A
[HD]
PCIE X1_3M
DECAN HEAD IF B/D
SENSORSENSORSENSORSENSOR
VAC .
VAC .VAC .
VAC .
H1 H2
H3 H4
DECAN VACUUM SENSOR B'D(H1~H10)
H5
VAC . VAC .
SENSOR
CN1
[VAC]
SENSORSENSOR
VAC .
H6 H7
H9H8
VAC . VAC .
SENSOR SENSOR
H10
VAC .
SENSOR
CN16
H1~10 VAC SOL
CN15
H1~10 BLOW SOL
CN14
CN12
CN11
CN9
SW HOME
CN13
OVER BLOW
CN10
R1~5 HOME
CN8
조명
FIDUCIAL조명 #2
CN17
FIDUCIAL조명 #1
조명
CN7 CN9
CN19CN18
Z10~Z3 HOME
CN1
PWR
PCIE ADAPTER #2
CN11 CN12 CN13 CN14 CN15 CN23 CN21 CN22
CN19 CN20CN18CN17CN16
CN1 CN6 CN2 CN7 CN3 CN8 CN4 CN9 CN5 CN10 CN24
HD-PW
AM03-007080C
Z2~Z1, R5~R1, SW HOME
Z10~Z3 HOME
Z2~Z1, R5~R1, SW HOME
CN6
CN7
CN20
COAX
조명
(50W)
SW-ENSW-PWR
Z10 Z9 Z8 Z7 Z6 Z5 Z4 Z3 Z2 Z1
R5 R4 R3 R2
R1
FRONT
PWR
AM03-026997A
AM03-010924A
AM03-010924A
AM03-010924A
SACO-CN26
AM03-007526B
AM03-007527B
AM03-007528B
AM03-007529B
AM03-007530B
AM03-027524A
AM03-014686B
AM03-007045A
AM03-026964A
PS2
+24V
24G
AM03-010924A
SIDE-A
SIDE-B
조명
OUT-AA
OUT-BA
조명
OUT-AB
OUT-BB
CN5
CN4
AM03-007484B
H10~H3(VAC,BLOW)
H4H1-VAC
H5H10-VAC
HD-SOL
HD-SOL
AXIO#1-CN5
CN5
R DRIVER
CN1
AM03-010982B
CN1 CN1 CN1 CN1
R1 R2 R3 R4 R5
DRIVER DRIVER DRIVER DRIVER DRIVER
PW PW PW PW PW
CN2 CN2 CN2 CN2 CN2
AM03-010954A
R-R-DRV-PW
AM03-026996A
SC-CN11
PWR
D-S1_FL002-14
D-S1_FL001-6.7
D-S1_FL001-8.9
D-S1_FL001-10.11
D-S1_FL001-12.13
D-S1_FL002-6.7
D-S1_FL002-8.9
D-S1_FL002-12
D-S1_FL002-10.11
D-S1_FL001-15
D-S1_FL002-15
D-S1_FL001-14
AM03-019199A
AM03-019198A
AM03-019197A
AM03-019196A
AM03-019195A
AM03-019194A
AM03-019193A
AM03-019191A
AM03-010900A
AM03-019189A
AM03-007537A
AM03-007536A
AM03-007535A
AM03-007534A
AM03-007533B
AM03-005611D
SM481_MD028_PANA
SM481_MD027_PANA
SM481_MD026_PANA
SM481_MD025_PANA
SM481_MD024_PANA
SM481_MD023-PANA
SM481_MD022_PANA
SM481_MD040-2
SM481_MD040-1
SM481_MD040
SM481_MD039
SM481_MD038
SM471_MD025
SM511_PW031
SM511_PW031
SM511_PW031
SM481_VM009-1
SM481_VM009-2
SM481_VM009-3
SM481_VM009-4
SM481_VM009-5
SM481_AX009
SM511_PW031
SM511_VM011
SM511_SC111-2 D-S1_SC121_LT
D-S1_PW124
D-S1_VM007_LIQI
SM48_PW018_LIQI
D-S1_MD015_LIQI
SM511_MD016_LIQI
SM481_AX006-1
SM481_VI006
AM03-015567A
AM03-005587C
AM03-005590C
AM03-005593D
SM471C_HD008
SM471_HD009
SM471_HD010-3
SM471_HD010-6
SM471 HOME SNS B/D
AM03-015112A
SM47C_HD003
SM481_MD021_PANA
SM481_MD020_PANA
SM481_MD019_PANA
H1H4-VAC
AM03-007482B
SM481_AX008-1
AM03-007047D
SM481_AX008
Node 3
HD-CAN
D-S1_FL002-13
AM03-007503A
SM481_HD004
AM03-007502B
SM481_HD010-11
AM03-007496B
SM481_HD006
AM03-007495C
SM481_HD005
AM03-027198A
D-S1_HD010-12
AM03-015718A
SM481C_HD007
CN22
AM03-007500B
SM481_HD010-1
AM03-007501A
SM481_HD010-2
SACO-CN28
AM03-006922B
SM48_SC007

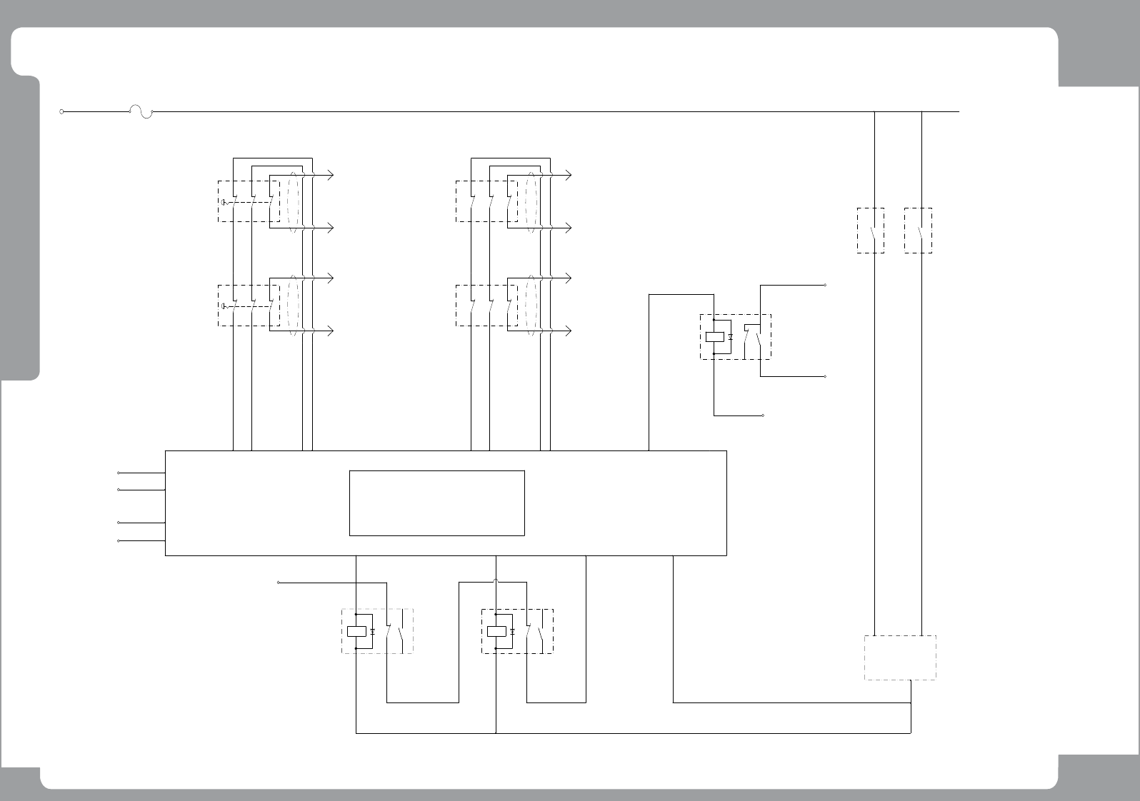
Page
+$1:+$
106
DECAN
S1
Harness Wiring Diagram (5/8)
+24V
SAFETY PLC
PILZ PNOZ_MM0P
FROP CONTROL BD
SF-003
SERVO READY OUT SIGNAL
Magnetic Contact #1 Feedback Magnetic Contact #3 Feedback
TB-21B
TB-22A
TB-23B
TB-24A
-FUSE1
(250V,0.5A)
IM1 IM0
32
22
-EM S/W
31
21
(REAR)
-EM S/W
(FRONT)
31
32
21
22
12
11
12
11
EM2
(S/W MONITOR)
(S/W MONITOR)
24G
EM1
(S/W MONITOR)
(S/W MONITOR)
24G
12
22
-DOOR S/W
11
21
(REAR)
-DOOR S/W
(FRONT)
11
12
21
22
REM1
32
31
32
31
RD
(S/W MONITOR)
(S/W MONITOR)
24G
FD
(S/W MONITOR)
(S/W MONITOR)
24G
IM3 IM2
o0
A1
A2
-SERVO READY
-READY OUT
-MC1
A1 21 33
A2 22 34
-MC3
A1 21 33
A2 22 34
o1 i15 i7
T0 T1 T2 T3
24V
0V
TB-21D
IM19
SAFETY PLC OUTPUT MONITOR
RY
A1 11
A2 12 14
(SWITCH)
(S/W SIGNAL)
CANCV CN19
TB-24B
CN18
AM03-027501A
D-S1_SF003
AM03-027501A
D-S1_SF003
AM03-027502A
D-S1_SF004
AM03-027504A
D-S1_SF002
AM03-027503A
D-S1_SF001
AM03-027503A
D-S1_SF001
AM03-027508A
D-S1_SF009
AM03-027508A
D-S1_SF009
AM03-027510A
D-S1_SF010
AM03-027510A
D-S1_SF010
AM03-027509A
D-S1_SF008
AM03-027509A
D-S1_SF008
AM03-027507A
D-S1_SF007
AM03-027507A
D-S1_SF007
AM03-027507A
D-S1_SF007
AM03-027506A
D-S1_SF006
AM03-027506A
D-S1_SF006
AM03-027505A
D-S1_SF005

Page
+$1:+$
107
DECAN
S1
Harness Wiring Diagram (6/8)
CONVEYOR I/F
BOARD
[CV]
CN23
AM03-011608B
HD-CAN
FDOCK1
FDOCK2
FRONT DOCKING CART SENSOR1(전면에서 왼쪽)
OMRON
EE-1001
+
L
OUT
-
FRONT DOCKINF CART SENSOR2(전면에서 오른쪽)
OMRON
EE-1001
+
L
OUT
-
CN24
RDOCK1
RDOCK2
REAR DOCKING CART SENSOR1(LEFT TO FRONT)
OMRON
EE-1001
+
L
OUT
-
REAR DOCKINF CART SENSOR2(RIGHT TO FRONT)
OMRON
EE-1001
+
L
OUT
-
CN10
AM03-011610A
F/D_CART SOL1
F/D_CART SOL2
FRONT D_CART SOL1
FRONTD_CART SOL2
CN111
AM03-011611B
R/D_SOL1
R/D_SOL2
REAR D_CART SOL1
REAR D_CART SOL2
FFD-EN3
FFD-EN2
FFD-CN3
FFD-CN2
SM511_IT004
DeviceNet
DeviceNet
PC RACK
IT MASTER
CAN_CH1_L
CAN_CH3_L
F-24V-EX
AM03-011612B
AM03-011613A
RFD-EN3
RFD-EN2
RFD-CN3
RFD-CN2
CN21
[AXIO#1]
CN3
[SC]
[SC]
CN22
CAN_CH2_R
CAN_CH4_R
R-24V-EX
Front DOCKING CART EXT.
Rear DOCKING CART EXT.
F-DCART
R-DCART
Front DOCK ING CART
Rear DOCK ING CART
5557-24R
5557-24R
DOCK ING CART (OPTION)
DeviceNet
DeviceNet
FFD-PWR
CV-RDF-PWR
AM03-011245C
RFD-CN4
5559-10P
CN20
CV-CN4
5557-10R
DF1B-4DS-2.5RC
DF1B-4DS-2.5RC
DF1BA-4DEP-2.5RC
AM03-010841C
RFD-EN4
D-S1_CA104
AM03-010871A
SM511_CV019
SM511_CV028
SM511_FD010_DC
SM511_CV101-1
SM511_CV101
SM511_CV029
SM511_FD011_DC
AM03-011609B
SM511_CV020
5559-24P
5559-24P
DCART
DCART
AM03-001731C
SM411N_FD012_DC
AM03-001731C
SM411N_FD012_DC
D-S1_FL002-13
D-S1_CA104-1
FFD-CAN-EXT
AM03-006942A
SM48_CA104
CN2
SM511C_FD004
AM03-014713A
F-FB-L
AM03-010867B
SM511_FD101-1
SM511C_FD006
AM03-014716A
SM41_CA003
AM03-010656A
[HD BD]
CN2
CN3
SM48_CA106
FIX-ILL-R
D-S1_CA102
AM03-025118A
AM03-027093A
AM03-027092A
AM03-027090A