DECAN_S1_TRM(Ver1.2_CS19.11) - 第112页
Page +$1:+$ 1 10 DE CA N S 1 Electric Power (1/8) S Y M B O L L I S T GRAPHIC SYMBOL -EMS/W -MC -RY COIL P ART SWITCHING P ART RELA Y SWITCHING P ART MAGNETIC CONT ACT MAGNET CONT ACT RELA Y COIL P ART SWITCH LAMP 3Ø MOT…

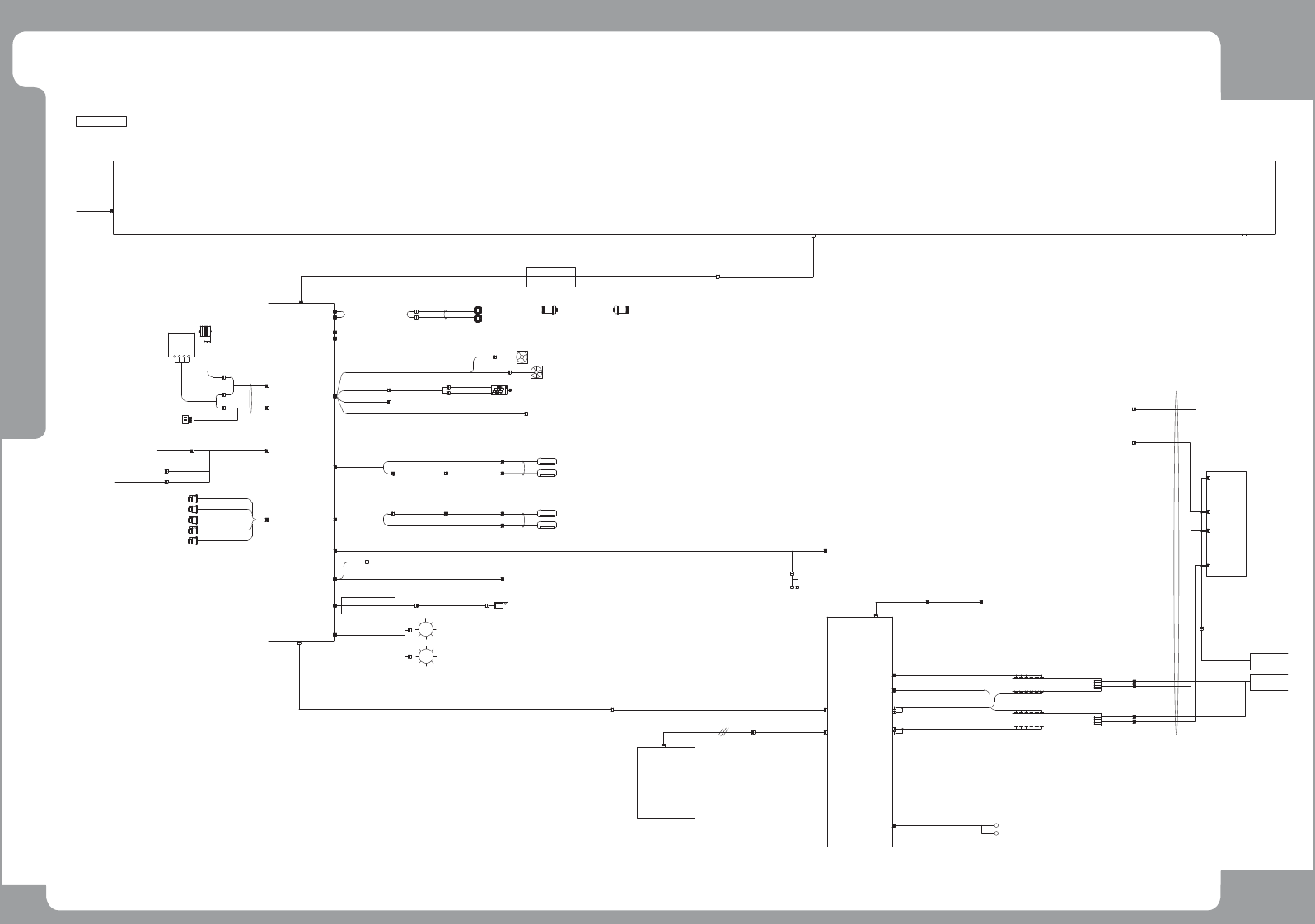
Page
+$1:+$
109
DECAN
S1
Harness Wiring Diagram (8/8)
AXIS IO BOARD #1
[AXIO#1]
CN3
CN1
PCIE X1
PCIE ADAPTER #2
CONVEYOR I/F
BOARD
[CV]
CN9
CN20
AM03-010844C
INLINE BEFORE(F)
CN16
RANC-EXT
CN2(CAN)
SM33_CV010
ANC
FAREA-E
FAREA-R
J90831139A
FRONT AREA SENSOR
J6R-1
J90831759A
REAR AREA SENSOR
AM03-003542A
CN12
CN15
MC2
TH-N12
AM03-010848E
AM03-010847A
J5R-2
AM03-010852B
J10L-2
AM03-010853B
J11L-1
J6R J11L
J5R
J10L
AM03-021648A
PUMP-PWR
AM03-014907A
PUMP-ALARM
VACCUM-AIR
AM03-014853A
FANC-EXT
A-OP
A-CL
RAREA-R
RAREA-E
CN14
PLACE STOPPER
AFTER
BEFORE
INLINE AFTER(F)
CN8
CN22
J90831146B
JST 6P
F-OW-LAMP
CN6
AM03-010836C
F LOOF FAN
R LOOF FAN
F-LOOF-FAN
R-LOOF-FAN
SUB-CN1
JST 6P
V1_BASE_332
RACK-FAN
SM48C_PW147-1
SM48C_PW146
SM511_CV106-1
SM421_CV106-2
SM511_CV109-1
SM511_CV107-1
SM33_CV024
EP02-001745B
SM421_CV018
SM511_CV109
SM511_CV117-1
SM33_CV016
SM511_CV115-1
SM511_CV201_LT
SM511_CV003
J90831135A
AM03-025092A
DECAN_1TCV_006
BUT UP
CAN
F-FEEDER I/F
BOARD
CN4(PWR)
[FFD]
CN2(CAN)
D-S1_CA104
DeviceNet
DeviceNet
CN5
CN6
EXT-CN2
CN13
DeviceNet
PWR
DeviceNet
PWR
CN7
JK1 JK2 JK3 JK4 JK5 JK6
CN8
JK7 JK8 JK9 JK10 JK11 JK12
JJ1 JJ2 JJ3 JJ4 JJ5 JJ6
JJ7 JJ8 JJ9 JJ10 JJ11 JJ12
FRONT FEEDER BASE LEFT B/D
FRONT FEEDER BASE RIGHT B/D
DeviceNet
PWR
DeviceNet
PWR
EXT-CN3
SM511C_IT004
PS2
SM48C_IT005
+24V
24G
IT
MASTER
CH1
CH2
CH3
CH4
P-SEN-EXT
AM03-025091A
DECAN_1TCV_016
R-DUMP.BOX1
F-DUMP.BOX
PLACE_SOL
BUT_SOL
EDGE_SOL
ANC1_SOL
ANC2_SOL
CN5
AM03-012631A
SM511_CS111-7
CN21
CN22
AM03-012634A
SM511_CV115-2
AM03-012635B
SM511_CV115-3
AM03-021648A
SM511_CV201_LT
CN3(CAN)
D-S1_CA102-1
AM03-027439A
CN3
SM48_CA106
AM03-025118A
CN3(CAN)
CAN
HEAD IF
BOARD
[HD]
CN2(CAN)
AM03-006942A
SM48_CA104
FFD-CAN-EXT
AM03-027092A
D-S1_CA104-1
Node 1
Node 5 : Conv
Node 6 : Fix Ill
Node 3
Master Node
AM03-027093A
HD-CAN
D-S1_FL002-13
CN4(R FEEDER PWR)
AM03-010841C
SM511_CV101
(PWR)CN4
PWR
CV-RFD-PWR
AM03-011245C
SM511_CV101-1
SACO-CN20/22
SM_FD003
SM_FD004
SM_FD006
SM_FD007
J90800841C
J90800842C
J90800838D
J90800839D
AM03-010871A
AM03-014385A
AM03-014629A
SM48C_IT005-1
AM03-000765A
AM03-000764A
SM_FD023
SM_FD022
DECAN
FFD-PWR
AM03-010866C
SM511_FD101
PS3
+24V
24G
SM511C_FD004
AM03-014713A
SM511C_FD005
AM03-014714A
조명
CN29
조명
STAGE #1
STAGE #2
AM16-001209A
SM48_VI103
OMRON
EE-1001
+
L
OUT
-
DUMP BOX
AM03-015716A
SM21_CV048
FRONT OPERATION MODE
L-DUCT COMMON CABLE 하위
RY1-3
TB2-1B
SM511C_FD002
AM03-014721B
SACO-CN21
AM03-010867B
SM511_FD101-1
FIX-ILL-R
TEACHING BOX
CN26
D-S1_CV123
AM03-027470A
AM03-010837D
SM511_CV023-4
AM03-022731A
SMMD-TB_V1.0
Changes when the front operation mode is selected

Page
+$1:+$
110
DECAN
S1
Electric Power (1/8)
S Y M B O L L I S T
GRAPHIC SYMBOL
-EMS/W
-MC
-RY
COIL PART
SWITCHING PART
RELAY
SWITCHING PART
MAGNETIC CONTACT
MAGNET CONTACT
RELAY
COIL PART
SWITCH LAMP
3Ø MOTOR
-M
LED TYPE
SWITCH
DOOR INTERLOCK
SWITCH
-DS/W
-LAMP
-NF
ITEM
-MCCB
SYMBOL
-CP
-SC
GRAPHIC SYMBOL
NOISE FILTER
POWER CONSENT
CIRCUIT BREAKER
CIRCUIT PROTECTOR
EMERGENCY
COOLING FAN
SPARK KILLER (1PH)
-FAN
-SK
(USE FOR AC)
TERMINAL BLOCK
SPARK KILLER (3PH)
-ZM
-TB
GRAPHIC SYMBOL
DESCRIPTION
DESCRIPTION
SYMBOL
ITEM
DESCRIPTION
-FUSE
-SD
FUSE
SERVO DRIVER
CONTACT
(THERMAL)
FRAME EARTH
PE
(GENERAL)
CONTACT
(CIRCUIT BREAKER)
(CIRCUIT PROTECTOR)
CONTACT
SYMBOL
ITEM
DESCRIPTION GRAPHIC SYMBOL
SYMBOL
ITEM
-STEP
2Ø STEP DRIVER
2Ø MOTOR
-M
SPARK KILLER(3Ø)
-SK
312
456
(a)
(a)
(a)
(b)
(b)
(b)
Z2-AXIS
DRIVER
3~
M
22
12
21
11
22
12
21
11
VU
tr
WE
L3L1 L2
WD-AXIS
DRIVER
A
A
+
-
B
B
2~
M

Page
+$1:+$
111
DECAN
S1