DECAN_S1_TRM(Ver1.2_CS19.11) - 第131页
Page +$1:+$ 129 DE CA N S 1 Fr o nt F ee de r B oa rd I nt er f a ce ( 2/ 2) NO. P ART NO. P AR T NAME Q' TY Ol d No. Supp ly Supply L T Re ference 1 J90 8008 38D LEFT FD R SOL OUT P UT CAB LE A SS Y 1 2 AM 03-01 47…

Page
+$1:+$
128
DECAN
S1
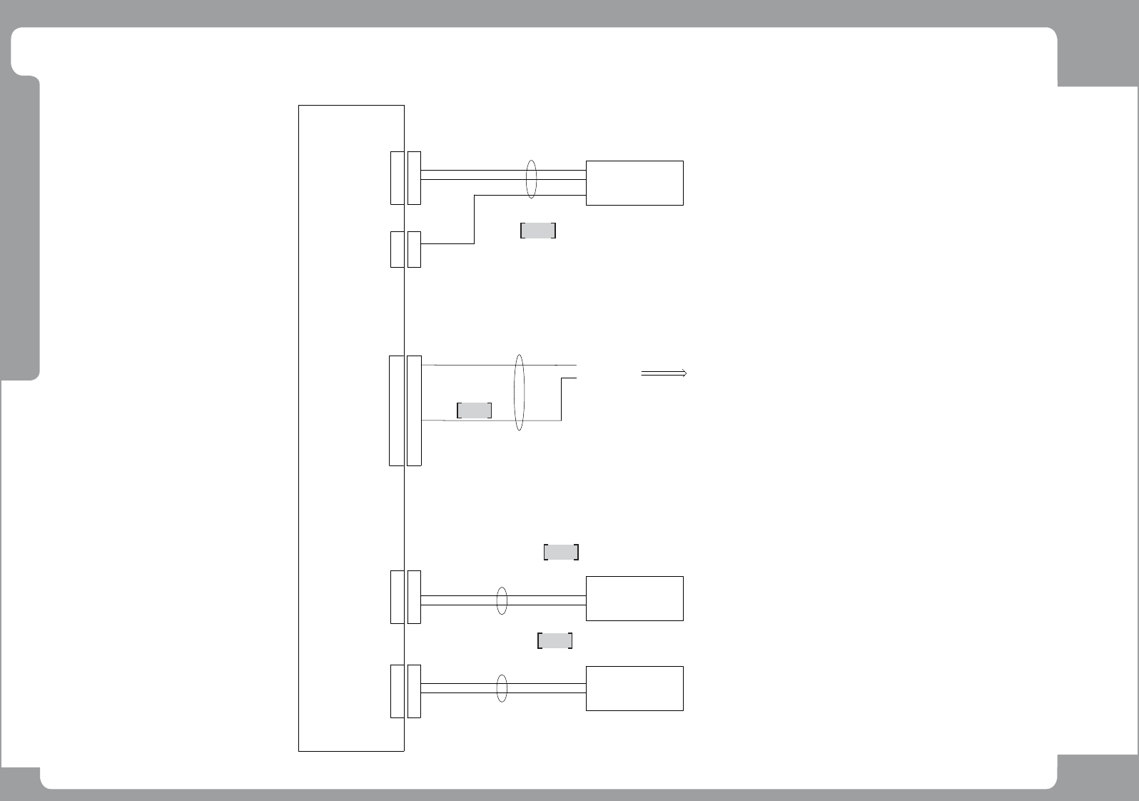
Front Feeder Board Interface (2/2)
1
2
3
4
FRONT FEEDER I/F
BOARD
60 60
1
60P
~
EXT-CN3P
1
~
EXT-CN3S
11
60
60P
~
60
~
EXT-CN2P
EXT-CN2S
FEEDER #31~#60
RIGHT B/D
FRONT FEEDER BASE
SM_FD007
FEEDER #1~#30
FRONT FEEDER BASE
LEFT B/D
SM_FD006
FEEDER INPUT(#1~#30)
FEEDER INPUT(#31~#60)
FRONT FEEDER BASE
LEFT B/D
FEEDER OUTPUT(#1~#30)
~
~
12 12
CN7P
12P
1
CN7S
1
11
60
60P
~
60
~
CN5P
CN5S
4
5
6
4
5
6
8P
CN13P
3
3
CN13S
1
2
1
2
8
7
8
7
SM511C_FD002
SM_FD003
J90800838D
TB2-1B
RY1-3
REFER TO POWER BLOCK DIAGRAM
J90800841C
J90800842C
AM03-014721B

Page
+$1:+$
129
DECAN
S1
Front Feeder Board Interface (2/2)
NO. PART NO. PART NAME Q'TY Old No. Supply Supply LT Reference
1 J90800838D LEFT FDR SOL OUTPUT CABLE ASSY 1
2 AM03-014721B CABLE ASSY-F FDR PWR RELAY 1
3 J90800841C LEFT FDR SENSOR INPUT CABLE ASSY 1
4 J90800842C RIGHT FDR SENSOR INPUT CABLE AS 1

Page
+$1:+$
130
DECAN
S1
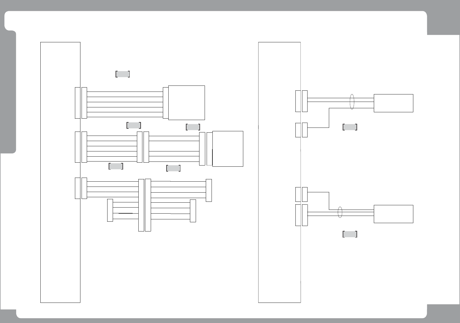
Rear Feeder Board Interface (1/2)
1
2
3
4
5
6
7
REAR FEEDER I/F
BOARD
+24V
GND
GND
+24V
CAN_H
CAN_L
/IO_RESET
+24G
+12G
+12V
4
5
6
4
5
6
4P
CN4P
6P
CN3P
4
5
6
4
5
6
2
2
3
3
CN3S
1
1
6P
CN2P
3
3
CN2S
1
2
1
2
CV-RFD-PWR
SAFETY CONTROL B/D
CN22
4
1
4
1
CN4S
22
33
11
60
60P
~
60
~
CN6P
CN6S
REAR FEEDER BASE
RIGHT B/D
FEEDER #31~#60
SM_FD004
~
~
12 12
CN8P
8P
1
CN8S
1
CAN_H
CAN_L
+24G
+12G
+12V
D-S1_CA102
3
4
5
6
2
1
SM41_CA003
3
2
1
4
+24V
GND
GND
3
2
1
4
SM511C_CV101
A3
B1
B2
B3
A2
A1
REAR FEEDER I/F
BOARD
CONVEYOR IF BD
CN3
CN3
AXIS IO BD #1
A3
B1
B2
B3
A2
A1
FRONT FEEDER BASE
LEFT B/D
FEEDER OUTPUT(#1~#30)
SM_FD003
~
~
12 12
CN7P
12P
1
CN7S
1
11
60
60P
~
60
~
CN5P
CN5S
AM03-010656A
AM03-027090A
/IO_RESET
4
5
6
4
5
6
2
2
3
3
1
1
SM48_CA106
AM03-025118A
CAN_H
CAN_L
+24G
+12G
+12V
AM03-010841C
SM511C_CV101-1
AM03-011245C
+24V
7
6
5
8
9
10
3
2
1
4
7
6
5
8
9
10
+24V
GND
GND
3
2
1
4
+24V
SAFETY CONTROL B/D
CN20
3
2
1
4
+24V
GND
GND
+24V
CONVEYOR
IF BD CN4
J90800838D
J90800839D