SM451DH_TRM(Ver6.0_CS16.18) - 第145页
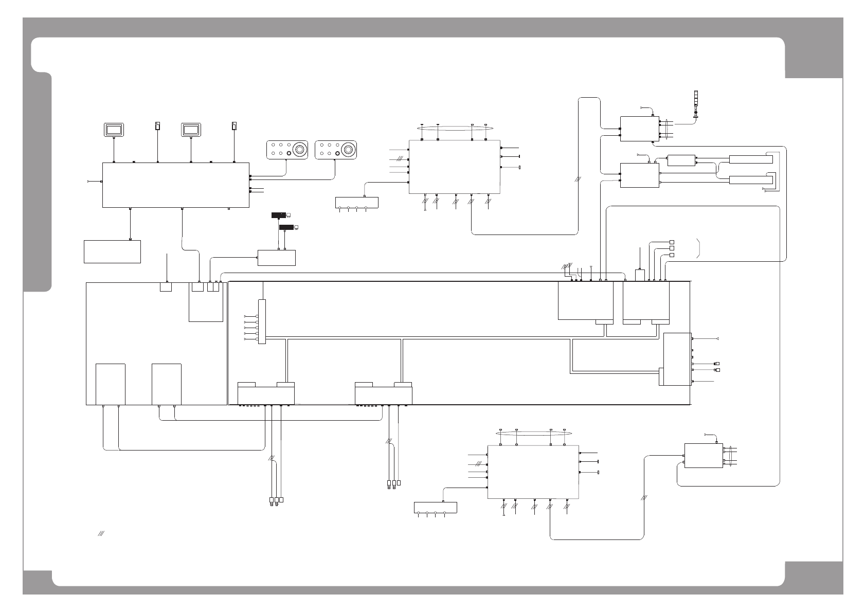
Page HANWHA TECHWIN 133 SM451DH Motion Part (Total 37-Axis) X7043 NEW TWIN SERVO B/D Y1(F) Y2(F) MVME 3100 B/D CAN IO B/D VISION I/F B/D(F) VME RACK ASSY SBC NEXTEYE VISION B/D(F) FIDUCIAL CAMERA #2 MON. KBD MOUSE MON. K…

Page
HANWHA TECHWIN
132
SM451DH
Electric Control Part

Page
HANWHA TECHWIN
133
SM451DH
Motion Part (Total 37-Axis)
X7043 NEW TWIN SERVO B/D
Y1(F)
Y2(F)
MVME 3100 B/D
CAN IO B/D
VISION I/F B/D(F)
VME RACK ASSY
SBC
NEXTEYE VISION B/D(F)
FIDUCIAL CAMERA #2
MON.
KBD MOUSE
MON.
KBD MOUSE
USER I/F
Panasonic AC servo
SET
MODE
Panasonic AC servo
SET
MODE
VISION PART
MOTION PART(TOTAL 37-AXIS)
FEEDER IO B/D
(4AXIS)
CN4
INDUSTRIAL PC
FIDUCIAL CAMERA #1
F1 STAGE CAMERA#1
Y1(R)
Y2(R)
Panasonic AC servo
SET
MODE
Panasonic AC servo
SET
MODE
X7043 SEDES #1 B/D
X(F)
WD1
Panasonic AC servo
SET
MODE
(12AXIS)
Panasonic AC servo
SET
MODE
VME IO B/D
F STAGE CAMERA ILL
R STAGE CAMERA ILL
REAR CONV I/F B/D
FRONT HEAD IO B/D
CAN2.0
CAN2.0
CAN2.0
VACUUM SENSOR B/D
CN6
CAN2.0
FRONT CONV I/F B/D
REAR HEAD IO B/D
VACUUM SENSOR B/D
CAN2.0
CAN2.0
FORCE LIMIT SENSOR
F SEDES SLAVE B/D
Z1(F)
Z2(F)
Panasonic AC servo
SET
MODE
Panasonic AC servo
SET
MODE
Z3(F)
Z4(F)
Panasonic AC servo
SET
MODE
Panasonic AC servo
SET
MODE
CB1(F)
CB2(F)
Panasonic AC servo
SET
MODE
Panasonic AC servo
SET
MODE
CB3(F)
CB4(F)
Panasonic AC servo
SET
MODE
Panasonic AC servo
SET
MODE
WB1(F)
WB2(F)
Panasonic AC servo
SET
MODE
Panasonic AC servo
SET
MODE
X7043 SEDES #2 B/D
X(R)
WD2
Panasonic AC servo
SET
MODE
(4AXIS)
Panasonic AC servo
SET
MODE
R SEDES SLAVE B/D
Z1(R)
Z2(R)
Panasonic AC servo
SET
MODE
Panasonic AC servo
SET
MODE
Z3(R)
Z4(R)
Panasonic AC servo
SET
MODE
Panasonic AC servo
SET
MODE
CB1(R)
CB2(R)
Panasonic AC servo
SET
MODE
Panasonic AC servo
SET
MODE
CB3(R)
CB4(R)
Panasonic AC servo
SET
MODE
Panasonic AC servo
SET
MODE
WB1(R)
WB2(R)
Panasonic AC servo
SET
MODE
Panasonic AC servo
SET
MODE
WD3
Panasonic AC servo
SET
MODE
X7043(M) B/D
T1(F)
T2(F)
Panasonic AC servo
SET
MODE
(4AXIS)
T3(F)
T4(F)
Panasonic AC servo
SET
MODE
Panasonic AC servo
SET
MODE
Panasonic AC servo
SET
MODE
X7043(D) B/D
T1(R)
T2(R)
Panasonic AC servo
SET
MODE
T3(R)
T4(R)
Panasonic AC servo
SET
MODE
Panasonic AC servo
SET
MODE
Panasonic AC servo
SET
MODE
(4AXIS)
VISION I/F B/D(R)
NEXTEYE VISION B/D(R)
FIDUCIAL CAMERA #2
VISION PART
FIDUCIAL CAMERA #1
R1 STAGE CAMERA#1
ETHERNET
(13AXIS)

Page
HANWHA TECHWIN
134
SM451DH
Harness Wiring Diagram (1/2)
J1-BACKPLAIN
MVME3100 MAIN
BOARD
VME IO B/D
CN5
CN1
ETHERNET
CONSOLE1
CONSOLE2
CONSOLE3
CONSOLE4
D-SUB 25PIN
CONSOLE
LAN
FEEDER I/F
BOARD
R-CONVEYOR
I/F BOARD
CN2
CN3
CN3
CN2
CN5
CN6
TOWER LAMP & GENERAL I/O
+5V
5G
+12V
-12V
12G
CAN
CAN
CAN
RS232 SERIAL
CH2
+24V,+24VP,24G
CN4
+24V,+24VP,24G
CN1
P1P2
TRANSCEIVER
210TS
CH1
CN4
<--> CONV.SUB I/F B/D, KVMS B'D
CN28
CAN
<--> OP PANEL
NEXTEYE VISION B/D
CN11
CN
VISION I/F
CN1
CN2 CN3
CN4
ANALOG
J4J3J2
J1
J5 J6
BOARD
INDUSTRIAL PC
VME
FLAT CABLE
FEEDER INPUT
CN3
CN2
EXT.BOARD
REAR FEEDER BASE B/D
FRONT FEEDER BASE B/D
CH1
CH2
CN11
CN
VISION I/F
CN1
CN2 CN3
CN4
ANALOG
J4J3J2
J1
J5 J6
BOARD
NEXTEYE VISION B/D
CH1
CH2
<FRONT>
<REAR>
FR-OPERATE(KVMS) BOARD
CN1
CN12
USB-IN
VGA-IN
CN2
MONITOR-A
CN3
MONITOR-B
CN13 CN15
CN4
+24V,24G
JOG/A
CN9
JOG/B
CN11
MON.
T-BOX
MON.
T-BOX
CN8
CN10
CN5
CN6
CN7
CONV.SUB I/F BOARD
CN7
CN11
CN2
CN6
F FID CAM#1
SM451DH_VIS004
SM421P_VIS002
F FID CAM#2
SM421P_VIS003
SM451DH_VIS006
F1 STAGE CAM#1
R FID CAM#1
SM451DH_VIS005
SM421P_VIS002
R FID CAM#2
SM421P_VIS003
SM421P_VIS007
R1 STAGE CAM#1
SBC
MONITOR
PORT
USB1
PORT
LAN1 PORT
USB2
PORT
<FRONT-OP>
<REAR-OP>
SM41_KV006
SM451DH_KV007
STOP
적색
EM
START
녹색
READY
백색
RESET
황색
FEEDER CHG
백색
SELECT
백색
STOP
적색
EM
START
녹색
READY
백색
RESET
황색
FEEDER CHG
백색
SELECT
백색
G-ENET1
SENSORSENSORSENSORSENSOR
VAC .
VAC .VAC .
VAC .
H1 H2
H3 H4
VACUUM SENSOR B'D(H1~H4)
CN1
F HEAD IO B/D
CN9
CN8
CN15
CN7
CN6
CN4
CN10
CN11
CN12CN13
CN14
+24V,24G
Z1 TH/FORCE SEN
CN2
CN3
CN1
CN18
CN17
Z1~4_H SEN
CN16
TH1~4_H SEN
CAN
VAC_BLOW_SOL
(TO VAC SEN B/D CN1)
OVERBLOW SOL
REGULATOR
Z1~Z4_FORCE SEN
FID#2 ILL
Z3 TH/FORCE SEN
Z4 TH/FORCE SEN
Z2 TH/FORCE SEN
VAC_BLOW SOL
FID#1 ILL
SM421P_HD004-4
SM421P_HD003
SM421P_HD005
SM421P_HD006
SM421P_HD001
SM421P_HD007
NOZ EXIST SEN
SM421P_HD002
SM421P_HD004-3
SM421P_HD004-2
SM421P_HD004-1
SM431 CAN IO
BOARD
CN6
CAN
P1
SM451DH_CA003
+24V,24G
SM451DH_CI001
(FROM SAFETY CTR BD CN28)
SM451DH_CI002
CN4
CN7
CN1
CN2
CN3
SM451DH_AX010
(FROM AXIS BD CN10)
(TO Z FORCE EXT CABLE)
SM451DH_VI001
+24V,24G
STAGE CAM1 LED
STAGE CAM2 LED
SM451DH_VI002
SM451DH_VI003
CN7
RS-232
PORT
BAR CODE F/R
FRONT TRAY FEEDER
REAR TRAY FEEDER
*. SM451DH에서 MINI AMP 사용 시 BLOCK DIAGRAM
SENSORSENSORSENSORSENSOR
VAC .
VAC .VAC .
VAC .
H1 H2
H3 H4
VACUUM SENSOR B'D(H1~H4)
CN1
R HEAD IO B/D
CN9
CN8
CN15
CN7
CN6
CN4
CN10
CN11
CN12CN13
CN14
+24V,24G
Z1 TH/FORCE SEN
CN2
CN3
CN1
CN18
CN17
Z1~4_H SEN
CN16
TH1~4_H SEN
CAN
VAC_BLOW_SOL
(TO VAC SEN B/D CN1)
OVERBLOW SOL
REGULATOR
Z1~Z4_FORCE SEN
FID#2 ILL
Z3 TH/FORCE SEN
Z4 TH/FORCE SEN
Z2 TH/FORCE SEN
VAC_BLOW SOL
FID#1 ILL
SM421P_HD004-4
SM421P_HD003
SM421P_HD005
SM421P_HD006
SM421P_HD001
SM421P_HD007
NOZ EXIST SEN
SM421P_HD002
SM421P_HD004-3
SM421P_HD004-2
SM421P_HD004-1
F-CONVEYOR
I/F BOARD
CN3
CN2
+24V,+24VP,24G
CN4
CN28
CN8
SM451DH_VI004
SM451DH_CI003
SM451DH_CA001
Z Force_Limit
USB HURB
F.KBD
MOUSE
R.KBD
MOUSE
SM41_KV012
SM451DH_KV013
CAN
+24V,24G
CN7
CN13
SM451DH_FD006
(FROM SAFETY CONTROL B/D
CN9)
SM451DH_CA005
SM451DH_CV007
SM41_CV037
SM451DH_CV001
Y
C
G
M
E
R
E
E
N
Y
C
G
M
E
R
E
E
N
SM41_CV037
(TO CONVEYOR I/F B/D CN27)
SM451DH_KV008
SM451DH_CV016
SM411_KV003 -1
(TO CONVEYOR I/F B/D CN26)
SM451DH_KV001
SM451DH_CV033
SM451DH_KV004
SM 41_CV035
SM411_KV003 -2
SM33_VIS012
SM451DH_CV002
SM451DH_FD004
SM451DH_FD005
SM451DH_CA004
SM451DH_FD001
(FROM SAFETY CONTROL B/D)
SM_FD005
SM451DH_FD002
SM451DH_FD003
SM33_VIS012
SM451DH_CA002