SM451DH_TRM(Ver6.0_CS16.18) - 第205页
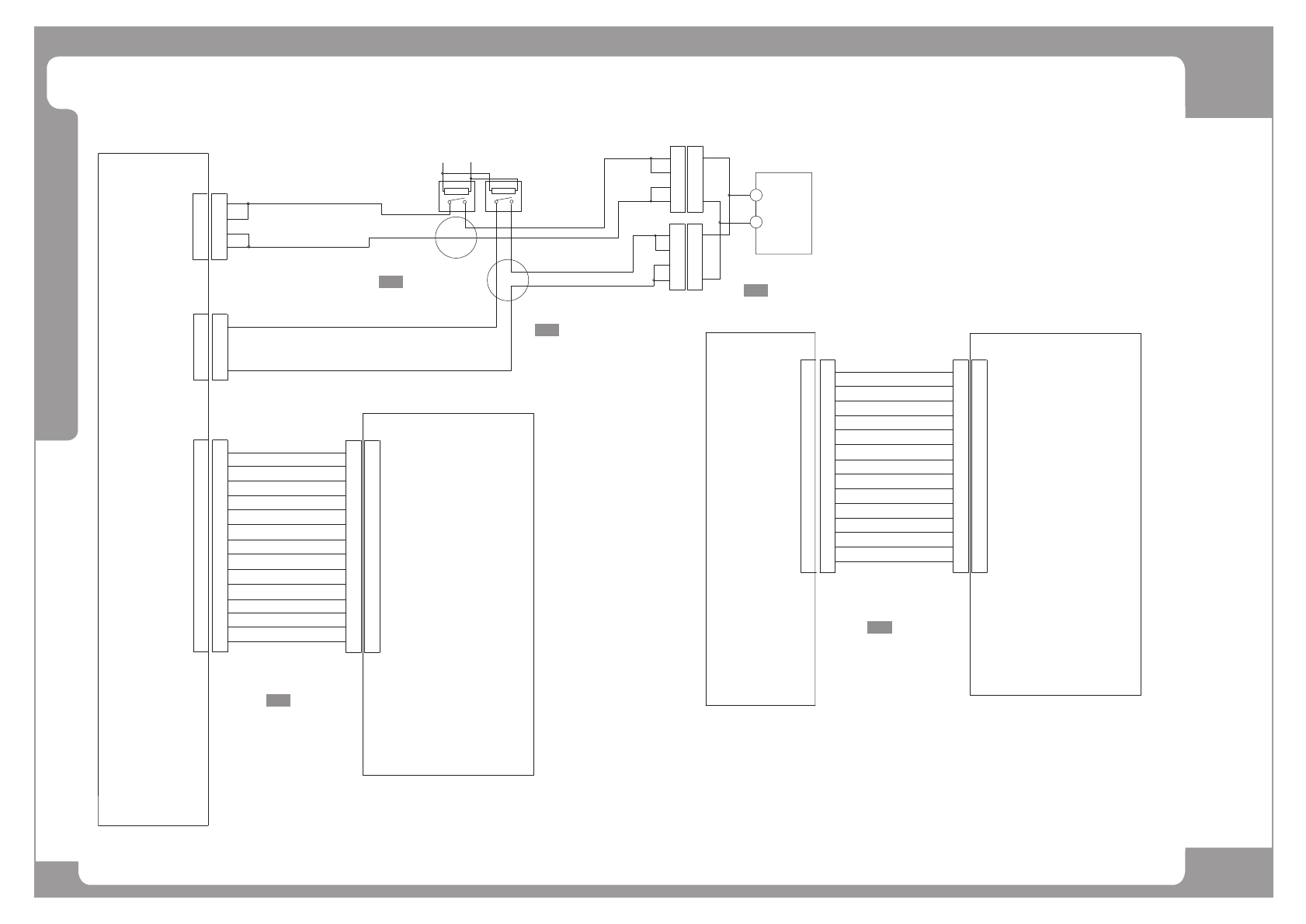
Page HANWHA TECHWIN 193 SM451DH Safety Interlock Interface (1/3) NO. Lev . P ART NO. P ART NAME Q'TY Old N o. Supply Supply L T Reference 1 AM03-000339A CA BLE ASSY -FEEDER PW CONNECT CABLE ASSY 1 2 AM03-000340A CAB…

Page
HANWHA TECHWIN
192
SM451DH
Safety Interlock Interface (1/3)
SAFETY CONTROL
BOARD
4
4
44
MOLEX 14PIN
CN3
22
33
MC1
+24V
11
READY LP
+24V
FRONT OP PANEL
2
2
3
3
1
1
5
5
6
READY SW
5
66
5
6
24G
FEM SW
24G
10
9
10
9
10
9
REM1
+24V
88
77
8
7
24G
FDOOR SW
13
14
14
13
14
13
FD1
RD1
1212
11 11
12
11
7
8
9
10
11
12
13
14
FRONT READY SWITCH
FRONT EM SWITCH
FRONT DOOR SWITCH
CN1
14
13
24G
RDOOR SW
14
13
14
13
9
10
11
12
TF1
RD1
12
11
12
11
REM SW
24G
10
9
10
9
REAR DOOR SWITCH
CN4
+24V
4
3
5
6
7
8
FD1
REM1
8
7
8
7
MC1
24G
READY SW
55
66
4
3
4
3
5
6
4
3
REAR EM SWITCH
REAR READY SWITCH
2
+24V
READY LP
22
11
2
1
CN1
1
REAR OP PANEL
(SM451DH_SC001)
(SM451DH_SC002)
MOLEX 14PIN
14
13
12
11
10
9
8
7
AM03-000349A
AM03-000350A
SAFETY CONTROL
BOARD
DC POWER SUPPLY#1
+24V
24G
4
6
7
8
4
6
7
8
RELAY#1
RELAY#2
TB1-2B
TB1-10B
(AC220V)
4
3
1
2
4
3
1
2
SC-CN1-EXT
SC-CN2-EXT
(SM451DH_PW074)
AM03-000338A
4
3
1
2
4
3
1
2
MOLEX
CN1P
CN1S
4
3
1
2
4
3
1
2
MOLEX
+24V
24G
MOLEX
CN2P
CN2S
24G
+24V
4
3
1
2
4
3
1
2
MOLEX
(SM451DH_PW075)
AM03-000339A
(SM451DH_PW076)
AM03-000340A
^4`
^5`
^7`
^6`
^8`

Page
HANWHA TECHWIN
193
SM451DH
Safety Interlock Interface (1/3)
NO. Lev. PART NO. PART NAME Q'TY Old No. Supply Supply LT Reference
1 AM03-000339A CABLE ASSY-FEEDER PW CONNECT CABLE ASSY 1
2 AM03-000340A CABLE ASSY-GENERAL PW CONNECT CABLE ASS 1
3 AM03-000338A CABLE ASSY-PS1 SAFETY BD CABLE ASSY_DH 1
4 AM03-000349A CABLE ASSY-F EMDOOR RDY CABLE ASSY_DH 1
5 AM03-000350A CABLE ASSY-R EMDOORFD CHG CABLE ASSY_DH 1

Page
HANWHA TECHWIN
194
SM451DH
Safety Interlock Interface (2/3)
SAFETY CONTROL
BOARD BOARD
SAFETY CONTROL
F/R SAFEGUARD OVERRIDE KEY
3
2
4
1
24G
FSO
3
44
3
4
3
FD1
TF1
1
22
1
2
1
FRSO
22
21
1B
14
13
1A
(SM451DH_SC009)
(SM411_SC008)
AM03-000356A
J90831059C
CN5
4
CN9
3
2
1
FEEDER I/F B/D
D24V
D24G
3
4
F24V
F24G
1
2
5
3
7
1
CN13
3
2
4
1
3
2
4
1
(SM451DH_FD006)
AM03-000635A
F FEEDER BASE
R FEEDER BASE
99
1010
77
88
5
66
5
CN13
MOLEX 10PIN
3
44
3
1
22
1
F-DOOR
READY RELAY OUT
READY LP
R-DOOR
R-SO
F-SO
99
10 10
7
8
6
5
7
8
6
5
F-EM
READY SW
PW-ON
R-EM
4
3
2
1
4
3
2
1
SUB-CN6
CONV.SUB I/F B/D
(SM451DH_SC005)
AM03-000353A
TF EM1
TF EM1
(SM451DH-VM023)
REAR RIGHT PANEL CH2
CN14
MOLEX 2PIN
1
22
1
25
24
AM03-000401A
20
07
05
02
03
04
08
02
01
03
05
04
07
06
08
VME3100 B/D PMC-1
(D-SUB 25P)
(CTS)
(DTR)
TXD
GND
(RTS)
RXD
(DCD)
TF EM1
TF EM1
(SM451DH-VM024)
FRONT LEFT PANEL CH1
CN15
MOLEX 2PIN
1
22
1
25
24
AM03-000402A
20
07
05
02
03
04
08
02
01
03
05
04
07
06
08
VME3100 B/D PMC-2
(D-SUB 25P)
(CTS)
(DTR)
TXD
GND
(RTS)
RXD
(DCD)
-A2
44
CN18
22
33
24G
MCA1
11
MC2
MC1
22
+A1
21
MAGNETIC CONTACTOR #1
(SM451DH_SC006)
AM03-000354A
-A2
44
CN19
22
33
24G
MCA1
11
MC2
MC1
22
+A1
21
MAGNETIC CONTACTOR #2
(SM451DH_SC007)
AM03-000355A
^4`
^5`
^7`
^6`
^8`
^9`
^:`
^;`