KE-3020_KE-3020R-Rev07PDFA - 第110页
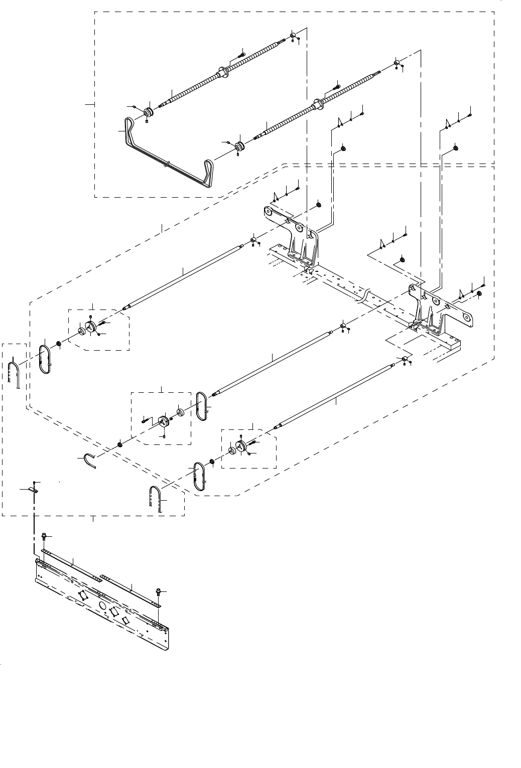
- 103 - 52. PWB CONVEYOR COMP ONENTS(16)(TYPE XL) 基板搬送関係(16) (XL 仕様) 26 25 23 24 22 16 26 25 23 24 22 16 20 20 26 2 21 21 1 1 2 12 9 4 6 5 7 11 10 8 10 13 5 14 6 7 11 14 15 27 27 19 27 28 25 23 29 24 22 19 26 21 17 30 17…

- 102 -
NOTE( 注記 ) *INSTALLATION POSITION AND DIRECTION VARY IF THE PWB TRANSFER
REFERENCE IS DIFFERENT.
基板搬送基準が異なると取付位置、方向が変わります。
REF.NO NOTE PART NO D E S C R I P T I O N
品 名
Qty
1 400-98170 RAIL_PLATE_RR_ASM_XL
レールプレートRR組XL
1
2 400-98118 RAIL_PLATE_RR_XL
レールプレートRR_XL
(1)
3 400-98129 CONVEYOR_RAIL_XL
コンベアレール_XL
(1)
4 SB-8200001-00 BEARING
ころがり軸受
(2)
5 SM-4040855-SC SCREW
なべ小ねじ M4 L=8
(2)
6 E2089-721-0A0 CONVEYOR PULLEY B ASM.
搬送プーリB組
(1)
7 E2055-721-000 PULLEY SPACER
プーリスペーサ
(1)
8 SM-4042501-SC SCREW M4X0.7 L=25
なべ小ねじ M4X0.7 L=25
(2)
9 WP-0430801-SC WASHER M4
平座金 M4
(2)
10 WS-0410002-KN SPRING WASHER M4
ばね座金 M4
(2)
11 NM-6040001-SC NUT M4X0.7 TYPE1
六角 ナット M4X0.7 1種
(2)
12 SM-6051002-TN BOLT
六角穴ボルト
(8)
13 400-00839 DRIVE PULLEY R ASM
ドライブプーリ R組
(2)
14 400-00840 DRIVE PULLEY R
ドライブプーリ R
(1)
15 E2160-721-000 PULLEY FLANGE
プーリフランジ
(1)
16 SL-6030892-TN SCREW M3 L=8
座金付き六角穴ボルト M3 L=8
(3)
17 SL-6030892-TN SCREW M3 L=8
座金付き六角穴ボルト M3 L=8
(6)
18 E2160-721-000 PULLEY FLANGE
プーリフランジ
(2)
19 SL-6031492-TN SCREW M3 L=14
座金付き六角穴ボルト M3 L=14
(4)
20 SL-6041092-TN SCREW
座金付き六角穴ボルト
(2)
21 E2111-715-0A0 CONVEYOR PULLEY ASM.
搬送プーリ(組)
(2)
22 WP-0430800-SC WASHER M4
平座金小形丸 M4
(2)
23 400-98171 SUPPORT_PLATE_RR_ASM_XL
サポートプレートRR組XL
(1)
24 E2111-715-0A0 CONVEYOR PULLEY ASM.
搬送プーリ(組)
(6)
25 WP-0430800-SC WASHER M4
平座金小形丸 M4
(6)
26 SM-4040855-SC SCREW
なべ小ねじ M4 L=8
(6)
27 400-98120 SUPPORT_PLATE_RR_XL
サポートプレートRR_XL
(1)
28 E2111-715-0A0 CONVEYOR PULLEY ASM.
搬送プーリ(組)
(1)
29 WP-0430800-SC WASHER M4
平座金小形丸 M4
(1)
30 E3931-750-000 PULLEY WASHER
プーリスラストワッシャ
4
31 SL-6052092-TN SCREW
座金付き六角穴ボルト
2
32 400-98156 GUIDE_SHAFT_ASM_XL
ガイドシャフト組XL
4
33 400-97729 GUIDE_SHAFT_XL
ガイドシャフトXL
(1)
34 SL-6051292-TN BOLT
座金付き六角穴ボルト
(1)
35 SL-6052042-TN SCREW
座金付き六角穴ボルト
(1)
36 WP-0501046-SC WASHER 5 X 14 X 1
平座金 0.5X14X1
(2)
37 SL-6042092-TN SCREW M4 L=20
座金付き六角穴ボルト
4
38 400-98125 SUPPORT_PLATE_C_XL
サポートプレートC_XL
2
39 E4024-725-000 RAIL STAND RR(E)
レールスタンドRR(E)
1
40 SL-6052092-TN SCREW
座金付き六角穴ボルト
2
41 E4023-725-000 RAIL STAND RL
レールスタンドRL(E)
1
42 400-98127 Y_PUSHER_GUARD_XL
Yプッシャガード_XL
1
43 SL-6041692-TN SCREW
座金付き六角穴ボルトM4 L=16
4

- 103 -
52.PWB CONVEYOR COMPONENTS(16)(TYPE XL)
基板搬送関係(16)(XL 仕様)
26
25
23
24
22
16
26
25
23
24
22
16
20
20
26
2
21
21
1
1
2
12
9
4
6
5
7
11
10
8
10
13
5
14
6
7
11
14
15
27
27
19
27
28
25
23
29
24
22
19
26
21
17
30
17
18
30
18
26
26
17
18
30
33
35
32
36
33
31
12
9
4
8
19
3
34

- 104 -
NOTE( 注記 ) *INSTALLATION POSITION AND DIRECTION VARY IF THE PWB TRANSFER
REFERENCE IS DIFFERENT.
基板搬送基準が異なると取付位置、方向が変わります。
REF.NO NOTE PART NO D E S C R I P T I O N
品 名
Qty
1 400-98130 PWB_GUIDE_U_XL
PWBガイドU_XL
8
2 SL-6031092-TN SCREW
座金付き六角穴ボルト
24
3 400-98157 SCREW_SHAFT_ASM_XL
スクリュウシャフト組XL
1
4 400-97730 SCREW_SHAFT_XL
スクリュウシャフトXL
(2)
5 SM-8040602-TP SCREW M4X0.7 L=6
止めねじ
(4)
6 WP-0330516-SC WASHER 3.3X8X0.5
平座金 3.3X8X0.5
(4)
7 SM-6030602-TN SCREW M3X6
六角穴ボルト M3X6
(4)
8 E2141-721-000 STOPPER COLLAR
ストッパカラー
(2)
9 SM-8040402-TP SCREW M4X0.7 L=4
止めねじ M4X0.7 L=4
(4)
10 E4085-725-000 PULLEY A(E)
プーリA(E)
(2)
11 WP-0320500-SF WASHER 3.2X7X0.5
平座金小形丸 M3
(8)
12 SL-6041692-TN SCREW M4 L=16
座金付き六角穴ボルトM4 L=16
(8)
13 400-97733 DRIVE_BELT_C_XL
ドライブ_ベルト_C_XL
(1)
14 SB-1080002-00 SIDE BEARING
サイドベアリング
(4)
15 400-98160 DRIVE_SHAFT_ASM XL
ドライブシャフト組XL
1
16 400-98131 DRIVE_SHAFT_S_XL
ドライブシャフトS_XL
(2)
17 WP-0330516-SC WASHER 3.3X8X0.5
平座金 3.3X8X0.5
(6)
18 SM-6030602-TN SCREW M3X6
六角穴ボルト M3X6
(6)
19 E2141-721-000 STOPPER COLLAR
ストッパカラー
(3)
20 400-00852 DRIVE BELT S
ドライブベルト S
(2)
21 400-00849 DRIVE PULLEY F ASM
ドライブプーリ F組
(3)
22 SL-6031642-TN SCREW
座金付き六角穴ボルト
(3)
23 400-00850 DRIVE PULLEY F
ドライブプーリ F
(1)
24 SM-8040602-TP SCREW M4X0.7 L=6
止めねじ
(2)
25 400-00851 MOTOR PULLEY B
モータプーリ B
(1)
26 SB-1080002-00 SIDE BEARING
サイドベアリング
(6)
27 SM-8040402-TP SCREW M4X0.7 L=4
止めねじ M4X0.7 L=4
(6)
28 400-98132 DRIVE_SHAFT_C_XL
ドライブシャフトC_XL
(1)
29 400-01005 DRIVE BELT C(L)
ドライブベルトC(L)
(1)
30 WP-0320500-SF WASHER 3.2X7X0.5
平座金 小形丸 M3
(12)
31 400-98172 CONVEYOR_BELT_ASM_XL
コンベアベルト組XL
1
32 SL-6031092-TN SCREW
座金付き六角穴ボルト
(16)
33 400-97731 CONVEYOR_BELT_S_XL
コンベアベル_S_XL
(4)
34 400-97732 CONVEYOR_BELT_C_XL
コンベアベル_C_XL
(2)
35 E2046-725-000 PWB INNER
PWBインナ
(12)
36 SL-4031091-SC SCREW M3 L=10
座金付きなべ小ねじ M3 L=10
(8)