00190973-02 - 第359页
Istruzioni per l’uso SIPLAC E 80S-20/F4/F4-6 5 Funzioni Vision Edizione 07/97 Versione software dalla SR.403.xx 5.6 Testa componente Preparat ore 5 - 68 Opzioni del menu „T esta componente“, Parte 2 5 Componente Casell a…

Istruzioni per l’uso SIPLACE 80S-20/F4F4-6 5 Funzioni Vision
Edizione 07/97 Versione software dalla SR.403.xx 5.6 Testa componente
Preparatore 5 - 67
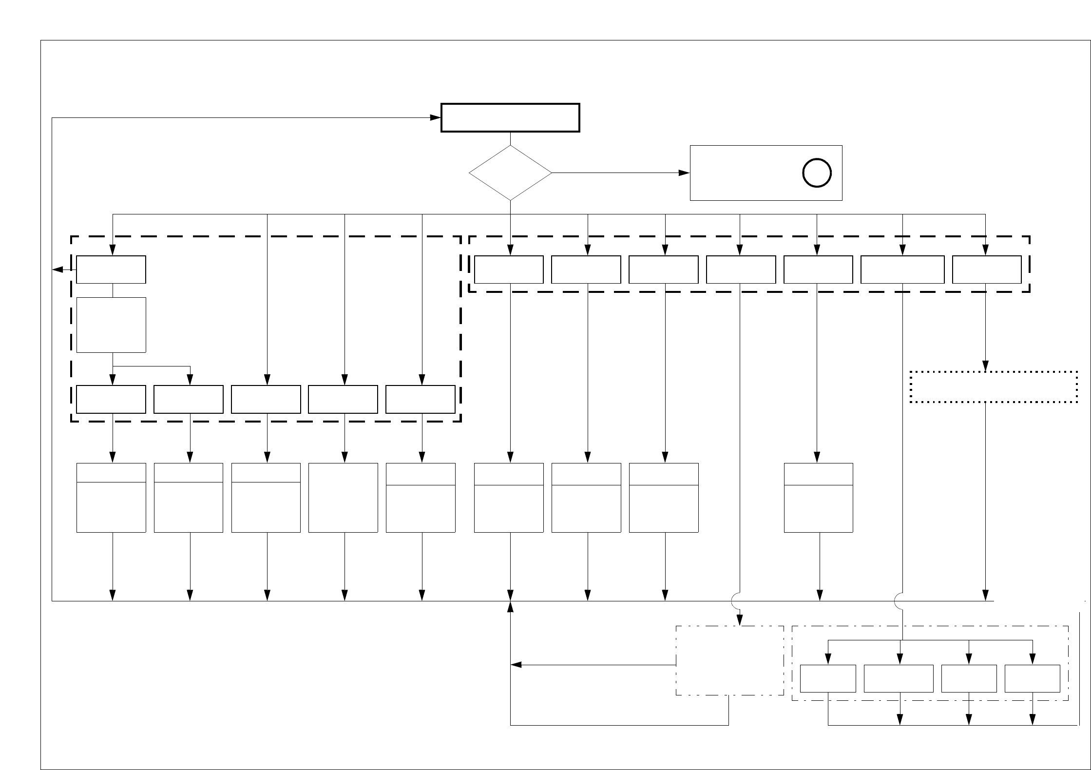
Opzioni del menu „Testa componente“, Parte 1
Menu „Vista base“
La forma involu-
cro viene
ripristinata
Vista base Allestimento Errori Trasporto CS 1
Funzioni singole
Portale 1
Funzioni singole
Portale 2 (solo 80S)
Caricatori
Insegna
fiducial
Testa CO
Salva dati GF
Si
Si
La forma involucro
viene memorizzata
No
No
Casella di selezione „Salvare modi-
fiche della forma involucri“
GF
modificata?
Vista base Selezione forma
involucro
Testa CO
Opzione del menu „Testa componente“
Selezione forma
involucro
Menu „Selezione forma involucro“
Selezione GF
A
Carica
GF
Si il CO é nella
pipetta, verrà scar-
tato.
Il calcolatore della
stazione richiede il
file FI dal calcolatore
di linea e lo carica
nel MVS.
Elimina CO
Default Testa a revolver Flip Chip Testa IC
(Solo nell’80F, se il componente non deve essere centrato
solo con il tipo di videocameera standard (di default) ma
anche, in alternativa, con un altro tipo di videocamera.)
Tipo di videocamera
Salva GF
(GF = forma involucro)
Trasporto CS 2 SITEST GEM

Istruzioni per l’uso SIPLACE 80S-20/F4/F4-6 5 Funzioni Vision
Edizione 07/97 Versione software dalla SR.403.xx 5.6 Testa componente
Preparatore 5 - 68
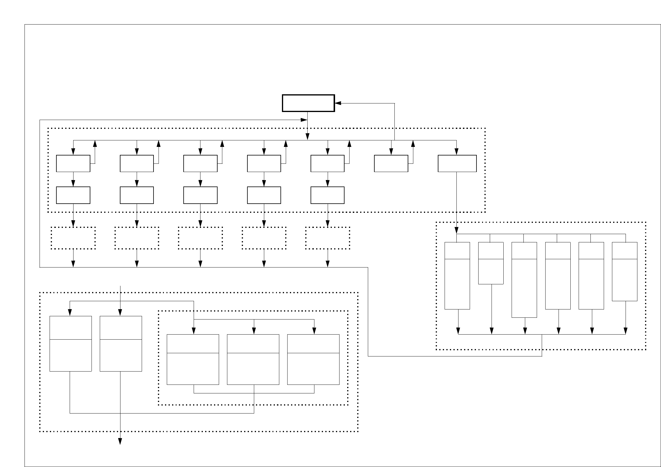
Opzioni del menu „Testa componente“, Parte 2
5
Componente
Casella di inserimento:
„Impostare la sensibilità
di contrasto“
Programmazione LUT
ESC
Accetta dati
Si
Testa componente
GF
caricata? A
Menu
„Selezi. forma involucro“
No
OK: Accetta le impostazione / Annulla
Preleva
Prelevare CO
dal caricatore
e girare sotto
alla videocamera
CO.
RappresentaMisuraControlla
Immagine video
Rappresenta la
descizione
sintetica.
Immagine video
Misura GF.
Visualizzare
resultati della
misurazione.
Immagine video
Esegui in succes-
sione i passi di
misurazione spe-
cifici della GF.
ESC ESC
Illuminazione
Dimensione
involucro
Dimensioni
piedino
Figura ballTabella
Regola il tipo CO
(solo 80F)
Modo misura
Immagine video
Manipulazione
di dati GF
Immagine video
Manipulazione
di dati GF
Immagine video
Manipulazione
di dati GF
Immagine video
Manipulazione
di dati GF
ESC ESC ESC
Modifica:
dati forma involucro
Annulla Accetta
Cubico
bianco opaco
Cubico
nero opaco
Cubico
lucido
Cilindrico
Menu
„Modo misura“
Casella di selez.:
„Regola tipo CO“
Annulla
ESC
Vedi opzioni del menu
„Testa componente“ parte 3, parte 4
Salva
immag. CO
Tempo di valut.
Immagine video
Tempo valut.
ESC
L´immagine
video verrà
memorizzata sul
disco fisso del
controller MC.

Betriebsanleitung SIPLACE 80S-20/F4/F4-6 5 Funzioni Vision
Edizione 07/97 Versione software dalla SR.403.xx 5.6 Testa componente
Preparatore 5 - 69
7
Opzioni del menu „Testa componente“, Parte 3
Menu „Modo misura“
Modo misura
Size
Menu „Modo misura“
Annulla
Accetta
Regolazione
Row
Regolazione
Menu
„Modo misura
Size“
Menu
„Modo misura
Row“
Corner
Regolazione
Menu
„Modo misura
Corner“
Lead
Regolazione
Menu
„Modo misura
Lead“
Grid
Regolazione
Menu
„Modo misura
Grid“
Ball
Inserimenti
esadecimali
Annulla Accetta Annulla Accetta Annulla Accetta Annulla Accetta Annulla Accetta
Size
Row BallCorner Lead Grid
P1
P2
P2a
P3
P1
P1a
P1
P2
P3
P4
P5
P1
P1a
P2a
P2a
P1
P2
P3
P3a
P1
P1a
P2
Annulla Accetta
Menu „Modo misura 2“
Menu „Modo misura Size“
Risoluzione per
il calcolo degli
angoli
Bassa
Media
Alta
Molto alta
Metodo per il
calcolo della
rotazione
Selezione
automatica
metodo SWIN
metodo TWIN
Direzione
d´integrazione
Lungo la larghezza
lungo l´altezza
Menu „Modo misura Size impostazioni d’integrazione“
Risoluzione in dire-
zione di misurazione
Bassa
Media
Alta
Molto alta
Risoluzione in dire-
zione d´integrazione
Bassa
Media
Alta
Molto alta
Annulla Accetta
Annulla Accetta