CX200-4(Maint) - 第294页
(2-2) Machine-Based Factors Shown below are the assumable main factors based on the machine. When trouble occurs in some of the components (the components of the same type that have been used in the past actual productio…

(2) Missing Components on P.C.B.
(2-1) Situational Grasp of Error Generation
The following three symptoms can be assumed regarding why some
components are missing.
• Some components were lifted up during placement.
• Some components sprang out due to vibrating P.C.B. or vacuum break
during placement.
• A component sprang out while the P.C.B. is being discharged after
placement.
The smaller the area in touch with the P.C.B. (solder paste) is in com-
parison with the component size, the more frequently this type of failure
occurs. This applies commonly to these symptoms.
As shown in Fig. 4B38, power enough to hold a component will be given
when square components (resistors, capacitors, etc.) are used. How-
ever, the above symptoms may appear more frequently when leaded
components (transistors, diodes, etc.) are handled because of the small
touch areas.
Fig. 4B38
01 10-003 2-204
AFO01ETRP
Square Component Leaded Component
Shadowed are the touch areas between the components
and the solder paste.
Solder Paste
P.C.B.
Note
5.3 Troubleshooting on Placement Errors

(2-2) Machine-Based Factors
Shown below are the assumable main factors based on the machine.
When trouble occurs in some of the components (the components of
the same type that have been used in the past actual production), check
for the following factors.
• Worn, Clogged, or Dirty Nozzle
• Nozzle Up/Down Movement Error
• Flow Rate of Broken Vacuum and Performance Error
• Improper Placement Height Level
• Imperfect Holding Power for P.C.B. Positioning
(3) Other Factors
The factors other than the machine-based ones are assumed to be the
shape of the component, the condition of the P.C.B., or the condition of
solder paste or glue.
The factors are shown in the table below.
Check each item and take measures if necessary.
If no quick improvement can be made due to the condition of the P.C.B.
or solder paste, failures can be avoided by slowing down the speed of
component placement or the X/Y table movement for component place-
ment.
Table 4B18
Component A foreign substance exists on the upper surface of a
component and adheres to the vacuum nozzle.
Oil or mold lubricant adheres to the lower surface of a
component.
P.C.B. Some P.C.B.’s vibrate during component placement because
the warpage is great.
Some P.C.B.’s are fixed imperfectly due to variations in shape.
Glue Shortage of Applied Glue
Solder Paste Shortage of Applied Paste
Shortage of Adhesion
01 10-003 2-205 AFO01ETRP
5.3 Troubleshooting on Placement Errors

01 10-003 2-206 AFO01ETRP
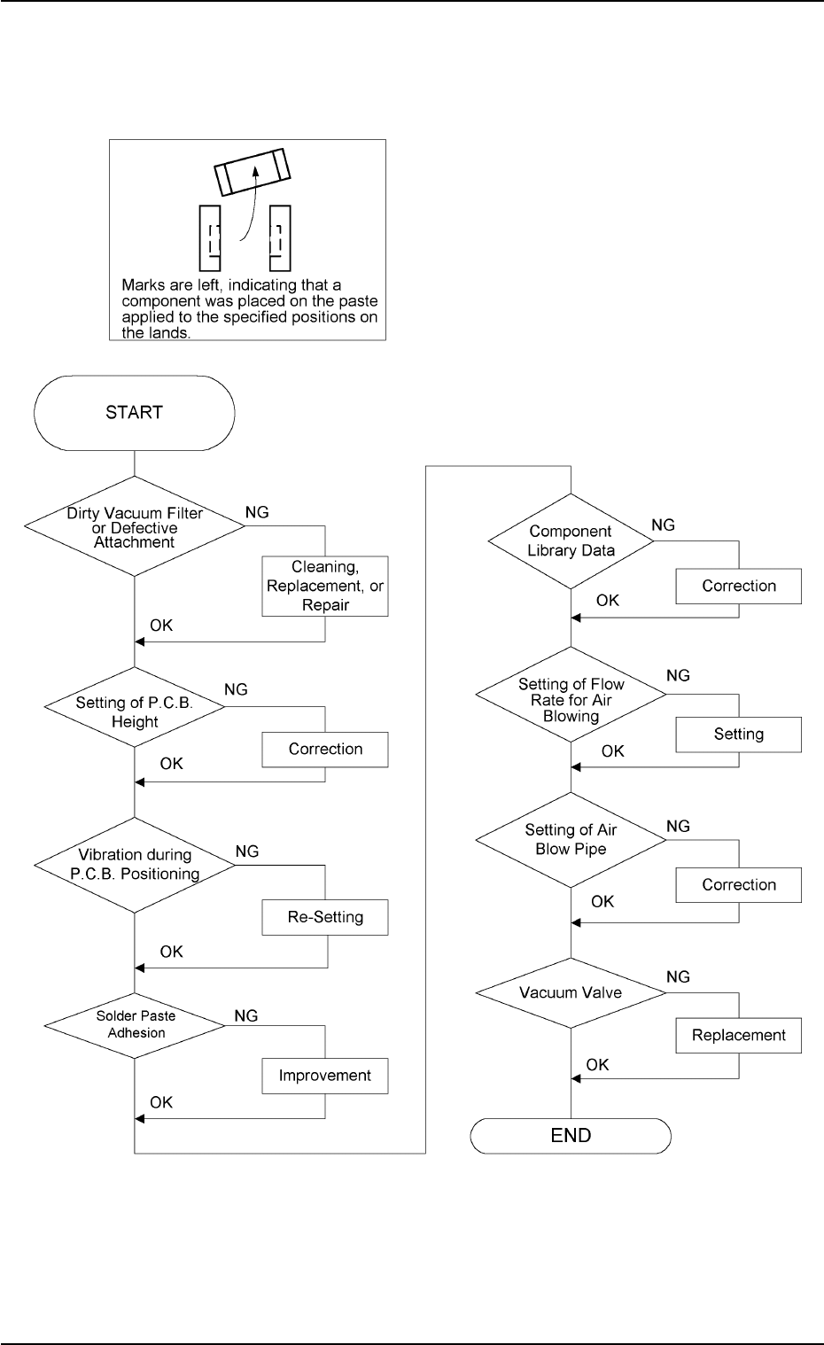
5.3.2 Symptom-Based Troubleshooting
(1) Component Placement Marks at Specified Positions on P.C.B. Lands
Fig. 4B39
5.3 Troubleshooting on Placement Errors