CX200-4(Maint) - 第42页
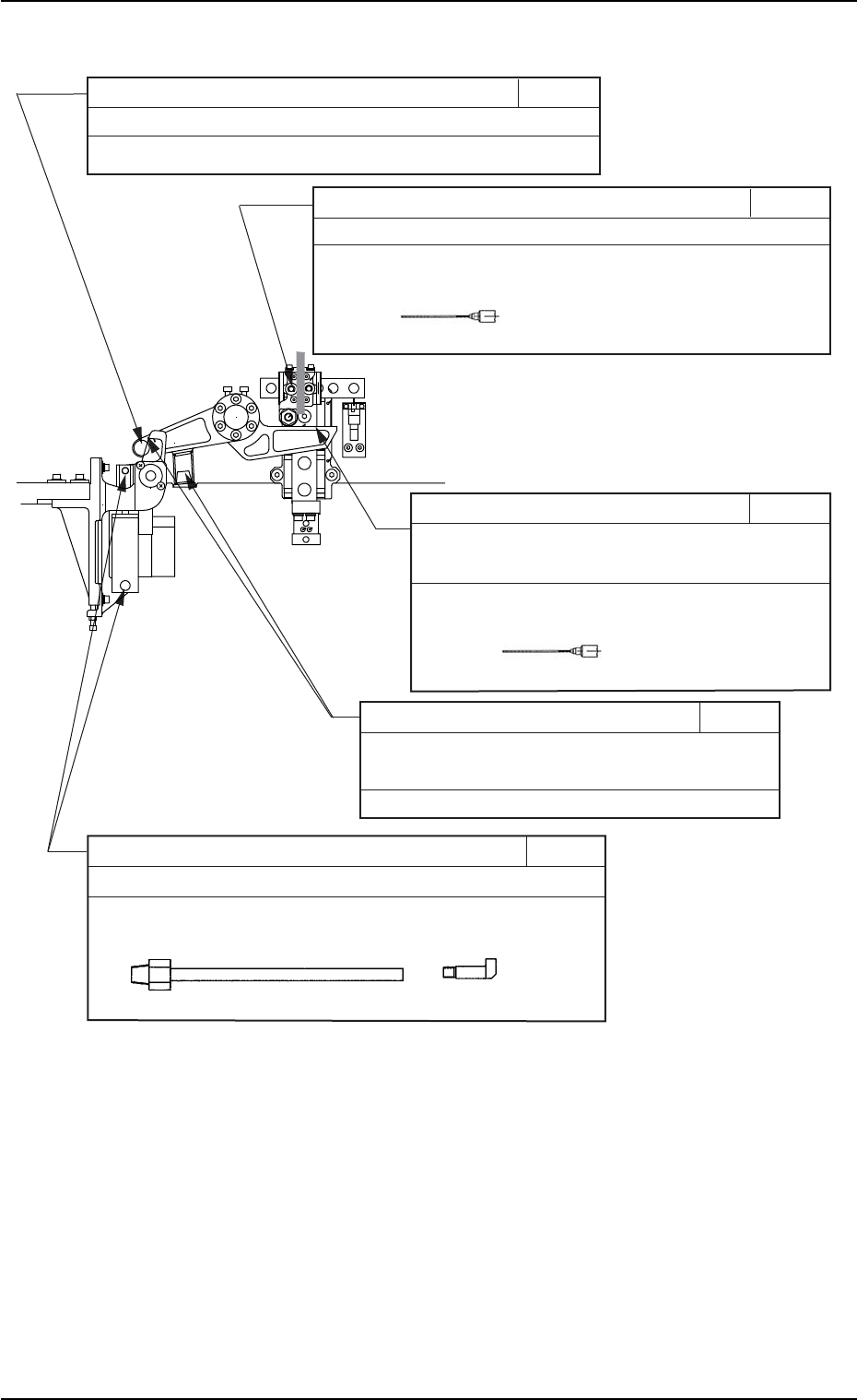
(18) Pick-Up Height Correction Section 1.3 Maintenance Spots 01 10-003 1-31 AFO01ETRP Fig. 4A39 Rear View of Machine

(16) Nozzle Change/Return Section
(17) P.C.B. Transfer Section
1.3 Maintenance Spots
0110-003 1-30 AFO01ETRP
Fig. 4A37
Rear View of Machine
Fig. 4A38

(18) Pick-Up Height Correction Section
1.3 Maintenance Spots
0110-003 1-31 AFO01ETRP
Fig. 4A39 Rear View of Machine

(19) Pick-Up Up/Down Section
1.3 Maintenance Spots
0110-003 1-32 AFO01ETRP
Clutch Surface/Spring Section 1M29
Every Month Lubrication
(NEW MOLYNOC GREASE No.1)
Apply the grease by hand or using a brush.
Lever Surface 1M28
Every Month Lubrication
(NEW MOLYNOC GREASE No.1)
Apply grease with a dispense gun.
* Use No. 19 (brown) nozzle.
No.19
Cylinder Fulcrum 1M30
Every Month Lubrication (NEW MOLYNOC GREASE No.1)
Apply grease with a grease gun.
* Use the U- and S-type attachments.
U-Type S-Type
Every Month Lubrication (NEW MOLYNOC GREASE No.1)
Apply the grease by hand or using a brush.
Outer Circumference of Bearing 1M27
Every Month Lubrication (NEW MOLYNOC GREASE No.1)
Apply grease with a dispense gun.
* Use No. 19 (brown) nozzle.
No.19
Outer Circumference of Cam Follower 1M26
Fig. 4A40
Rear View of Machine