CX200-4(Maint) - 第47页
1.3 Maintenance Spots 01 10-003 1-36 AFO01ETRP Fulcrums 1M34 Every Month Lubrication (NEW MOL YNOC GREASE No. 1) Inject grease from the grease nipple with a grease gun. * Use the U- and N-type attachments. U-T ype N-T yp…

1.3 Maintenance Spots
0110-003 1-35 AFO01ETRP
Fig. 4A43 Placement Height Correction Section

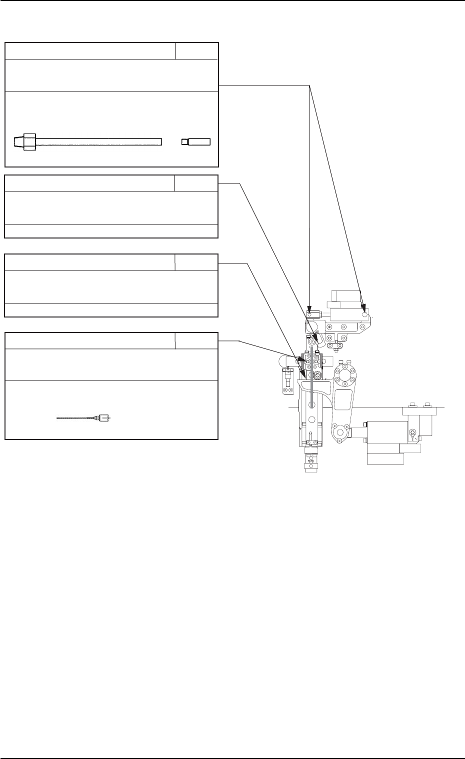
1.3 Maintenance Spots
0110-003 1-36 AFO01ETRP
Fulcrums 1M34
Every Month Lubrication
(NEW MOLYNOC GREASE No. 1)
Inject grease from the grease nipple with a
grease gun.
* Use the U- and N-type attachments.
U-Type N-Type
Clutch Surface 1M35
Every Month Lubrication
(NEW MOLYNOC GREASE No. 1)
Apply the grease by hand or using a brush.
Lever Surface 1M36
Every Month Lubrication
(NEW MOLYNOC GREASE No. 1)
Apply the grease by hand or using a brush.
Outer Circumference of Bearing 1M37
Every Month Lubrication
(NEW MOLYNOC GREASE No. 1)
Apply grease with a dispense gun.
* Use No. 19 (brown) nozzle.
No.19
Fig. 4A44 Front View of Machine
(21) Placement Up/Down Section

Cam Follower 3M20
Every 3 Months Lubrication
(DAPHNE EPONEX GREASE No. 1)
Apply grease with a dispense gun.
* Use No. 18 (green) nozzle.
Linear Guide (Horizontal Plane) 3M21
Every 3 Months Lubrication
(DAPHNE EPONEX GREASE No. 1)
Wipe off the old grease with a rag and inject
new one into the oil inlet with a dispense gun.
Grease must also be applied to the ball
surfaces.
A. Oil Inlet
* Use No. 18 (green) nozzle.
B. Ball Surface
* Use No. 19 (brown) nozzle.
Grease should be applied every 3 months after
the initial month.
Linear Guide (Horizontal Plane) 3M22
Every 3 Months Lubrication
(DAPHNE EPONEX GREASE No. 1)
Wipe off the old grease with a rag and inject
new one into the oil inlet with a dispense gun.
Grease must also be applied to the ball
surfaces.
A. Oil Inlet
* Use No. 18 (green) nozzle.
B. Ball Surface
* Use No. 19 (brown) nozzle.
Grease should be applied every 3 months after
the initial month.
Roller Rests 3M23
Every 3 Months Lubrication
(DAPHNE EPONEX GREASE No. 3)
Apply grease with a dispense gun.
* Use RR-Type nozzle.
Fulcrum 3M24
Every 3 Months Lubrication
(DAPHNE EPONEX GREASE No. 1)
Apply grease with a grease gun.
* Use the U- and N-type attachments.
Grease should be applied every 3 months after
the initial month.
U Type
N Type
Fig. 4A45
Placement Up/Down Section
1.3 Maintenance Spots
0110-003 1-37 AFO01ETRP