CX-1-Rev10PDFA - 第131页
- 12 6 - N O TE( 注記 ) #0 1 ....F OR FRON T ・ LE FT-RIGHT 手前・左右用 FOR REAR ・ R I GHT-L EFT 奥・右左用 #0 2 ....F OR FRON T ・ RI G H T-LEFT 手前・右左用 FOR REAR ・ L E FT - R IGHT 奥・左右用 *I NS TA LLAT IO N POSIT IO N AND DI RE CTI ON V…

- 125 -
64.THIN PWB CONVEYOR COMPONENTS (2)
薄型基板搬送関係(2)
1
49
49
48
14
15
16
17
18
19
20
21
22
21
24
29
31
37
38
30
28
27
26
27
35
36
4
7
8
5
6
10
9
11
34
20
39
37
38
40
41
42
43
44
46
45
47
B
A
A
B
50
51
52
53
10
12 13
59
56
57
54
55
58
60
2
3
8
23
25
32
33
26

- 126 -
NOTE( 注記 ) #01....FOR FRONT ・ LEFT-RIGHT 手前・左右用
FOR REAR ・ RIGHT-LEFT 奥・右左用
#02....FOR FRONT ・ RIGHT-LEFT 手前・右左用
FOR REAR ・ LEFT-RIGHT 奥・左右用
*INSTALLATION POSITION AND DIRECTION VARY IF THE PWB TRANSFER
REFERENCE IS DIFFERENT.
基板搬送基準が異なると取付位置、方向が変わります。
REF.NO NOTE PART NO D E S C R I P T I O N
品 名
Qty
1 400-51813 MOTOR_BRAKET_C_(RPQ)
モータブラケット C(RPQ)
1
2
#01
400-65415 WAIT SENSOR BRACKET L ASM
ウェイトセンサブラケット L 組
1
3
#02
400-65419 WAIT SENSOR BRACKET R ASM
ウェイトセンサブラケット R 組
1
4 400-63951 WAIT SENSOR BRACKET BASE
ウェイトセンサブラケットベース
(1)
5
#01
400-63952 WAIT SENSOR BRACKET FLR
ウェイトセンサブラケット FLR
(1)
6 #02 400-65137 WAIT SENSOR BRACKET FRL ウェイトセンサブラケット FRL (1)
7 E2284-725-000 HOLD PLATE B
ホールドプレート B
(1)
8 SL-6040892-TN BOLT
座金付き六角穴ボルト
(4)
9 SL-6030692-TN BOLT
座金付き六角穴ボルト
(4)
10 400-64197 WAIT_SENSOR_ASM
ウェイトセンサ組
(1)
11 HK-0691900-0B BLOCK TERMINAL
ブロックターミナル
(1)
12
#01
400-65416 STOP SENSOR BRACKET FLR ASM
ストップセンサブラケット FLR 組
1
13
#02
400-65420 STOP SENSOR BRACKET FRL ASM
ストップセンサブラケット FRL 組
1
14
#01
400-62274 STOP SENSOR BRACKET FLR
ストップセンサブラケット FLR
(1)
15
#02
400-65134 STOP SENSOR BRACKET FRL
ストップセンサブラケット FRL
(1)
16 SM-6031202-TN B0LT
六角穴ボルト M 3 L =12
(2)
17 400-65423 STOP SENSOR BRACKET R1
ストップセンサブラケット R 1
(1)
18 SM-1031001-SC SCREW M3X0.5 L=10
皿小ねじ M 3 X 0.5 L =10
(2)
19 400-63955 STOP SENSOR BRACKET R2 ストップセンサブラケット R 2 (1)
20 SL-6030892-TN SCREW
座金付き六角穴ボルト
(4)
21 SM-8030302-TP SCREW M3X0.5 L=3
止めねじ M 3 X 0.5 L =3
(3)
22 400-65133 CABLE COVER F
ケーブルカバー F
(1)
23 SM-6030552-KS SCREW
平ねじ M 3 L =5
(2)
24 400-63953 CABLE COVER R
ケーブルカバー R
(1)
25 400-65141 STOP SENSOR AMP BRACKET
ストップセンサアンプブラケット
(1)
26 400-64198 STOP_SENSOR-1_ASM
ストップセンサ1組
(1)
27 400-64202 STOP_SENSOR-2_ASM
ストップセンサ2組
(1)
28 HD-0026600-30 SENSOR
センサー
(2)
29 SL-6041092-TN SCREW
座金付き六角穴ボルト
(2)
30 SL-4030691-SC SCREW M3X6 なべ小ねじセムス M 3 X 0.5 L =6 (4)
31 NM-6040001-SC NUT M4
六角ナット M 4
(2)
32 WP-0430801-SC WASHER 4.3X9X0.8
平座金 4.3 X 9 X 0.8
(2)
33 WS-0410002-KN SPRING WASHER
ばね座金 M 4
(2)
34 400-64207 BRANCH_CABLE_ASM
ブランチケーブル組
(1)
35 400-65418 PTFE TUBE 2.5X3.5
PTFE チューブ2.5 X 3.5
(0.2)
36 EA-9500B01-00 CABLE BAND
束線バンド
(8)
37 HX-0029400-00 FIXED BASE
固定ベース
5
38 SM-4040855-SC SCREW
なべ小ねじ M 4 L =8
3
39 EA-9500B01-00 CABLE BAND
束線バンド
6
40 EA-9500B02-00 CABLE BAND 150
結束バンド 150
5
41 HX-0031400-00 SPIRAL TABE
スパイラル チューブ
2.3
42 BT-0800501-EA TUBE HOSE, BLUE
ウレタンホ−ス 青
4
43 EA-9500B02-00 CABLE BAND 150 結束バンド 150 3
44 EA-9500B01-00 CABLE BAND
束線バンド
3
45 HX-0029400-00 FIXED BASE
固定ベース
1
46 HX-0031400-00 SPIRAL TABE
スパイラル チューブ
0.6
47 SM-6051002-TN BOLT
六角穴ボルト
1
48 400-62271 PUSHER PLATE
プッシャープレート
1
49 400-62621 Y PUSHER ASM
Y プッシャ組
5
50 400-62302 STOPPER FRAME FR
ストッパフレーム FR
1
51 400-65140 STOPPER FRAME FL
ストッパフレーム FL
1
52 400-62303 STOPPER CHIP
ストッパチップ
1
53 PF-0200040-00 REGULATOR
レギュレータ
1
54
#01
EA-9500B01-00 CABLE BAND
束線バンド
1
55
#02
HX-0031400-00 SPIRAL TABE
スパイラル チューブ
0.6
56 #01 HX-0031400-00 SPIRAL TABE スパイラル チューブ 0.6
57
#01
BT-0400251-EA TUBE HOSE, BLUE
ウレタンホース 青
1.8
58
#02
BT-0400251-EA TUBE HOSE, BLUE
ウレタンホース 青
1.8
59
#02
EA-9500B01-00 CABLE BAND
束線バンド
1
60 400-65135 BU TABLE
BU テーブル
1

- 127 -
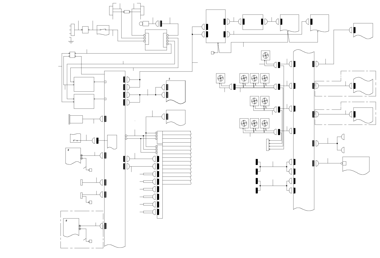
65.SYSTEM DIAGRAM (POWER UNIT)
SYSTEM DIAGRAM(POWER UNIT)
AMP L
-CN1
1 -3C
FG -TA P
FR ONT
7-5B
DC 12V
REAR LCD
OPTIO N(R EAR MONI TOR )
CN14
OPTION (C VS)
VERIF Y P CB
S8 -5
8-1B
CN29
C N11
C N709
VCS MONIT OR
8 -3A
CN 02
C N26
C N21
CN 03
8-3C
8-4B
CN 01
C N20
C N25
CN 00
Z EX T P CB
CN33
CN32
Z4- CN5 B
3- 1C
Z4- CN5 A
XY- CN4
SYNQ NE T-RELA Y PCB
2-2A
CN18
CN 09
BASE FAN R
C N067
CN 08
BASE FAN L
C N066
CN 065 C N064
CN 07
2 -5A
CENT M OTO R
DRIV ER
CN6 55
C N28
CN 2
CN27
CN 1
CN24
TB2
TB1
VME BAC K B OARD
CPC I B ACK BOAR D
3 -3C
6 -1A
4 -3C
5 -1A
3 -2D
4 -3D
3 -4B
1 -5B
2 -1B
7 -4A
CTRL PW R
SAFE TY
LIGH T C TRL
BASE -FE EDER
I/O C TRL
IP-X3 C
MCM( L)
VERIF Y I /F
BUS- BR IDGE
XMP-C PCI
CPU
PWR -
CN 3B
C N00 2
OPT ION (AUTO WI DTH
ADJUS TME NT)
C N15
5 DRIV ER
(1/2)
MAIN SW
(2/2)
TF1
2 -2B2- 2A
7-3 A
CD-RO M
FG- TAP
RE AR
FG-TAP
FRONT
FG- TAP
RE AR
FG -TA P
FR ONT
CN 096
TB2
FG- TAP
RE AR
1- 4A
POWER UN IT
TB1
NFB
POWER UN IT
YL MOTO R F AN
FG-T AP
REAR
CONT ROL UN IT TOP F AN
CN0 6
PWR -
CN 3A
CAP
-CN1
C N063
XR/YR D RIVE RXL/YL DR IVE R
XY DRIV ER
CON U NI T
XY DRIV ER
POWE R U NIT
C N00 1
MAIN SW
(1/2)
1- 1C
1- 1D
YR MOTOR FAN
TB
TB
5 DRIV ER
(1/2)
BU(L ) DRI VER
C N03
AUTO W IDT H
ADJUST MEN T DRIV ER
PWR-O N
LAMP
C N060
AC INPU T
UNIT
TB1
MTC PWR
(L)
CN0 6
MTC PWR
(R)
CN 07
1 -1A
HOUR ME TER
2-5B
2-5B
U
V
W
CN10
FG
PW R
-C N1
PW R
-C N2
CAP
- CN2
AMPR
-CN 1
2
1
3
4
5
6
7
8
9
10
11
12
14
13
15
16
17 18
19
20
21
23
25 26
29
32 33
35
36
37
38
40
41
42
43
44
45
46
47
48
30 39
28
34
22
AC20 0V
INPUT
TF2
UPS
(1/3 )
7 -3B
CN7
CN8
CN9
CN10
CN11
CN12
313131313131
CN013
CN31
I-CX
9 -3B
24 27
INPW R
9-4 A
9-4 B
IN MOTOR
DRIV ER
OUT MOTOR
DRIVER
OUTPWR
LOAD CE LL
AMPLI FER
9- 2B
OLD-T YP E OVER ALL
REPLA CE MENT T ABLE F
OLD-T YP E OVER ALL
REPLA CE MENT T ABLE R
2-2 A
MCM( R)
1 2-4C