CX-1-Rev10PDFA - 第134页
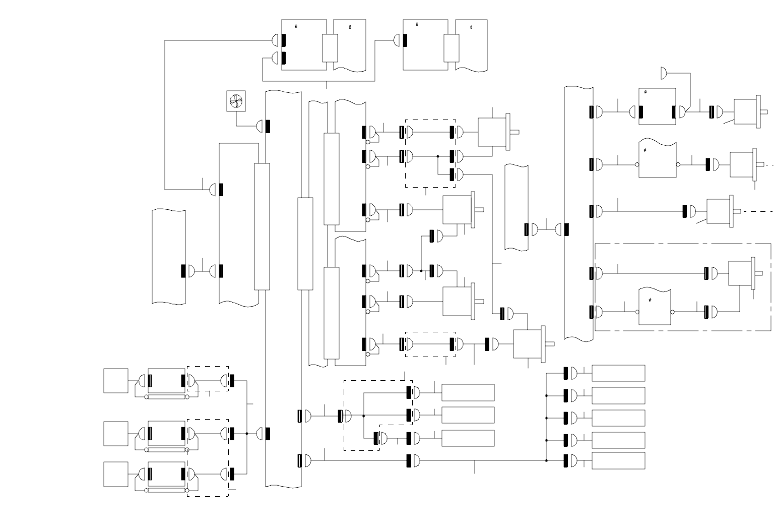
- 12 9 - 6 6 .SY S TE M DI AG RA M (S YN QN T ) SYSTEM DIAGRAM(SYNQNT) 1-5 A 1 -3C CN 35 XY- J3 OP TIO N(A UTO WI DTH AD JUS TME NT) CN 3 6 CN 3 3 CN 3 2 CN 3 4 CN 3 1 CN 660 5 DR IVE R (2 /2) 1-1 B CN 659 A UTO WI DTH A…

- 128 -
REF.NO NOTE PART NO D E S C R I P T I O N
品 名
Qty
1 400-02055 BREAKER INPUT CABLE ASM
ブレーカ入力ケーブル組
1
2 400-02067 BREAKER OUT CABLE ASM
ブレーカ出力ケーブル組
1
3 400-02064 MAIN SW OUTPUT CABLE ASM
メインスイッチ出力ケーブル組
1
4 400-02062 MTC POWER CABLE L ASM
MTC(L)電源ケーブル組
1
5 400-02063 MTC POWER CABLE R ASM
MTC(R)電源ケーブル組
1
6 E9221-729-0A0 PWR ON LIGHT ASM.
PWR ON ライト組
1
7 400-02061 POWER ON LAMP RELAY CABLE ASM
パワーオンランプ中継ケーブル組
1
8 400-02058 TF2 FG CABLE ASM
トランス2 FG ケーブル組
1
9 400-02057 TF1 FG CABLE ASM
トランス1 FG ケーブル組
1
10 400-02056 INPUT UNIT FG CABLE ASM
入力ユニット FG ケーブル組
1
11 400-02060 TF2 INPUT CABLE ASM
トランス2入力ケーブル組
1
12 400-02059 TF1 INPUT CABLE ASM
トランス1入力ケーブル組
1
13 400-02193 XY SERVO POWER WIRE ASM
XY サーボ電源ケーブル組
1
14 400-02217 ZT SERVO POWER WIRE ASM
ZT ドライバ電源ケーブル組
1
15 400-02199 CD ROM POWER CABLE ASM
CDROM パワーケーブル組
1
16 400-02327 PS CTRL POWER CABLE ASM
PS − CTRL パワーケーブル組
1
17 400-02330 CPCI CTRL POWER CABLE ASM
CPCI − CTRL パワーケーブル組
1
18 400-02328 BACKBOARD MONITOR CABLE ASM
バックボードモニタケーブル組
1
19 400-02329 BACKBOARD SIGNALCABLE ASM
バックボードシグナルケーブル組
1
20 400-02115 HOURMETER ASM
アワーメータ組
1
21 400-02101 UPS SW CABLE ASM
UPS スイッチケーブル組
1
22 400-02110 BU DRV POWER CABLE ASM
電源ケーブル組
1
23 400-02111 BU DRV FG WIRE ASM
バックアップドライバ FG ケーブル組
1
24 400-31970 IN/OUT MOTOR POWER CABLE ASM
IN / OUT モータパワーケーブル組
1
25 400-02100 CENT MOTOR PWR CABLE ASM
センタモータ電源ケーブル組
1
26 400-02118 VCS MONITOR PWR CABLE ASM
VCS モニタ電源ケーブル組
1
27 400-21155 LOAD CELL POWER CABLE ASM
ロードセル電源ケーブル組
1
28 400-02109 AWC DRV POWER CABLE ASM
AWC ドライバ電源ケーブル組
1
29 400-02113 AWC DRV FGWIRE ASM
AWC ドライバ FG ケーブル組
1
30 400-02315 BANK RLY CABLE ASM F
フロントバンク中継ケーブル組
1
31 400-02344 BUP SHORT WIRE(EN) ASM
BUP ショートケーブル EN 組
1
32 400-02194 PN1 CABLE ASM
PN 1ケーブル組
1
33 400-02196 PN3 CABLE ASM
PN 3ケーブル組
1
34 400-02116 XY DRV FG WIRE ASM
XY ドライバ FG ケーブル組
1
35 400-02195 PN2 CABLE ASM
PN 2ケーブル組
1
36 400-02106 YL FAN CABLE ASM
YL ファンモータケーブル組
1
37 400-02076 SYNQNET PWR CABLE ASM
シンクネット電源ケーブル組
1
38 E9247-729-0A0 YL MOTOR FAN ASM.
YL モ−タ ファン組
1
39 400-02316 BANK RLY CABLE ASM R
リアバンク中継ケーブル組
1
40 E9250-729-0A0 YR MOTOR FAN ASM
YR モ−タ ファン組
1
41 E9249-729-0A0 CTRL UNIT TOP FAN ASM.
CTRL ユニツト TOP ファン組
1
42 400-02054 CTRL UNIT TOP FAN RELAY ASM
コントロールユニットトップファン中継組
1
43 400-02216 VERIFY PWR CABLE ASM
ベリフィ電源ケーブル組
1
44 E9252-729-0A0 BASE FAN(L) ASM.
ベ−スファン(L)組
1
45 400-02107 BASE FAN(L) CABLE ASM
ベースファン(L)ケーブル組
1
46 400-02322 R LCD POWER CABLE ASM
R LCD 電源ケーブル組
1
47 400-02326 BASE FAN(R)ASM
ベースファン(R)組
1
48 400-02108 BASE FAN(R) CABLE ASM
ベースファン(R)ケーブル組
1

- 129 -
66.SYSTEM DIAGRAM (SYNQNT)
SYSTEM DIAGRAM(SYNQNT)
1-5 A
1 -3C
CN 35XY- J3
OP TIO N(A UTO WIDTH
AD JUS TME NT)
CN36
CN33
CN32
CN34
CN31
CN 660
5
DR IVE R
(2 /2)
1-1 B
CN 659
A UTO WI DTH
A DJU STM ENT MOTOR
CN6 58
BU UP EN COD ER( L)
1-1 C
5
DRI VER
FOR BACK UP
(2/ 2)
BU UP MOT OR( L)
C N657
CN1
1- 1C
PWR
CN2
5-4A
CN65 6
CN 655
CE NTE R M OTOR(L)
CA RR Y
PC B
5
DR IVE R
FO R C ENT ER
2-2C
XY
JG RMB
3-1 B
Z/
D RIV ER
(2)
CN12 9
XY -CN6
CN140
CN139
CN138
CN137
CN136
XY -CN5
( Y CA BLE BEAR )
CN152 CN132
CN131
YR ORG SE NSO R
+ YL LIM IT SEN SOR
+ YL LIM IT SEN SOR
(T RAY )
( FE EDE R)
CN130
- YL LIM IT SEN SOR
YL ORG S ENS OR
+ XL LIM IT SEN SOR
- XL LIM IT SEN SOR
XL ORG S ENS OR
1-4A
X R/Y R
- AXI S
D RIV ER
CN 154
CN 152
CN 153
AMPL -
CN4
CN1 51
FG
C N167
( Y C ABL E BEAR )
CN16 5
FG
XR -AX IS
M OTO R
CN 166
C N156
C N157
FG
AMPR -
CN4
CN15 5
AMPR -
CN3
CN16 8
FG
YR -AX IS
M OTO R
YL -AX IS
M OTO R
FG
CN16 4
AMPL -
CN3
CN 162
X L/Y L
- AXI S
D RIV ER
XL -AX IS
M OTO R
FG
( Y CABL E B EAR )
CN1 61
AMPL -
CN2
1-4 A
XY-CN2
Z/ DRIV ER
RMB PCB
ZT2
RMB_IN
ZT1
R MB_OU T
ZT1
RMB_ IN
XYRM B_IN
1 -5A
XY -DR IVER FAN
XY-CN8
3-1A
6-2 B
2-4B
XY JGRMB
X MP( CPC I)
PCB
XYRM B_OU T
S YQN ET
R ELA Y
PCB
Z/
D RIV ER
RMB PCB
Z/
DRI VER
(1)
XMP_ OUT
AMPR -
CN2
11
6
7
8
9
10
3
11
12 13 14
1 5
11
16
3
17
10
25
18 19
3
20
21 22 23
24
26 29 33
27
31
28
36
28
34
35
37
39
4 5 30 38 32
CN127
X AXIS
LI NEA R
SC ALE
YL AXIS
LI NEA R
SC ALE
YR AXIS
LI NEA R
SC ALE
CNX0 1
CN 01 CN02
SIG NA L
CON VE RT
PCB
FG FGPC B CO VER
CNX0 1
SIG NA L
CON VE RT
PCB
CN 02
CN 01
FG FGPC B CO VER
PC B CO VER F GFG
CN 01 CN02
SIG NA L
CON VE RT
PCB
CNX0 1
C NX02
( XY CAB LE
BE AR H EA D)
C NX02
C NX02
(Y CABLE BEAR)
CN175
CN133
CN134
2
3
40
12- 1A
12- 1A

- 130 -
REF.NO NOTE PART NO D E S C R I P T I O N
品 名
Qty
1 400-03262 SYNQNET CABLE 120 ASM
シンクネットケーブル120組
1
2 400-31861 XY BEAR HEAD CABLES ASM
XY ベアヘッドケーブル組
1
3 400-31860 Y BEAR CABLE ASM
Y ベアケーブル組
1
4 400-02171 YL ORG SENS ASM
YL 原点センサ組
1
5 400-02068 Y MINUS LMT SENSOR ASM
Y 軸マイナスリミットセンサ組
1
6 400-03263 SYNQNET CABLE 20 ASM
シンクネットケーブル20組
1
7 400-02221 XL MOTOR POWER CABLE ASM
XL モータ電源ケーブル組
1
8 400-02307 X MOTOR ENC WIRE ASM
X モータ ENC ケーブル組
1
9 400-02330 CPCI CTRL POWER CABLE ASM
CPCI − CTRL パワーケーブル組
1
10 400-03251 X MOTOR
X モータ
1
11 400-03252 Y MOTOR
Y モータ
1
12 400-02219 YL MOTOR POWER CABLE ASM
YL モータ電源ケーブル組
1
13 400-02308 Y MOTOR ENC WIRE ASM
Y モータ ENC ケーブル組
1
14 400-02218 YR MOTOR POWER CABLE ASM
YR モータ電源ケーブル組
1
15 400-02309 Y MOTOR ENC RELAY WIRE ASM
Y モータ ENC 中継ケーブル組
1
16 400-02220 XR MOTOR POWER CABLE ASM
XR モータ電源中継ケーブル組
1
17 400-02231 XR DRIVE RELAY CABLE ASM
XR モータ電源中継センサ組
1
18 400-02066 X AXIS LMT CABLE ASM
X 軸リミットケーブル組
1
19 400-02065 Y AXIS LMT CABLE ASM
Y 軸リミットケーブル組
1
20 400-02230 X LMT RELAY CABLE ASM
X 軸リミット中継ケーブル組
1
21 400-02229 X ORG RANGE SENSOR ASM
X 軸原点周囲センサ組
1
22 400-02228 X MINUS LMT SENSOR ASM
X 軸マイナスリミットセンサ組
1
23 400-02227 X PLUS LMT SENSOR ASM
X 軸プラスリミットセンサ組
1
24 400-02129 Y AXIS LMT RELAY CABLE ASM
X 軸リミット中継ケーブル組
1
25 400-02091 STEPPER CTRL CABLE ASM
ステッパコントロールケーブル組
1
26 400-02093 CENT MOTOR PULSE CABLE ASM
センタモータパルスケーブル組
1
27 400-02173 CENT MOTOR CABLE ASM
CENT モータリレーケーブル組
1
28 E9431-729-0A0 CENT MOTOR ASM.
CENT モ−タ組
1
29 400-02098 BU MOTOR PULSE CABLE ASM
バックアップモータパルスケーブル組
1
30 400-02069 YL+ LMT SENSOR(TRAY)ASM
Y 軸プラスリミットトレイセンサ組
1
31 400-02174 BU MOTOR CABLE ASM
バックアップモータケーブル組
1
32 400-02172 YR ORG SENS ASM
YR ORG センサー組
1
33 400-02095 BU ENC CABLE ASM
BU エンコーダケーブル組
1
34 E9433-729-0A0 BU ENC ASM.
BU ENC 組
1
35 400-02094 AWC ENC CABLE ASM
AWC ENC ケーブル組
1
36 E9434-729-0A0 WIDTH ADJUST MOTOR ASM.
自動幅調モ−タ組
1
37 400-02096 AWC MOTOR PULSE CABLE ASM
AWC モータパルスケーブル組
1
38 400-02070 YL+ LMT SENSOR(FEEDER)ASM
Y 軸プラスリミットフィーダセンサ組
1
39 400-02176 AWC MOTOR CABLE ASM
AWC モータケーブル組
1
40 400-32789 LINEAR SCALE RELAY CABLE ASM
リニアスケール中継ケーブル組
1