CX-1-Rev10PDFA - 第136页
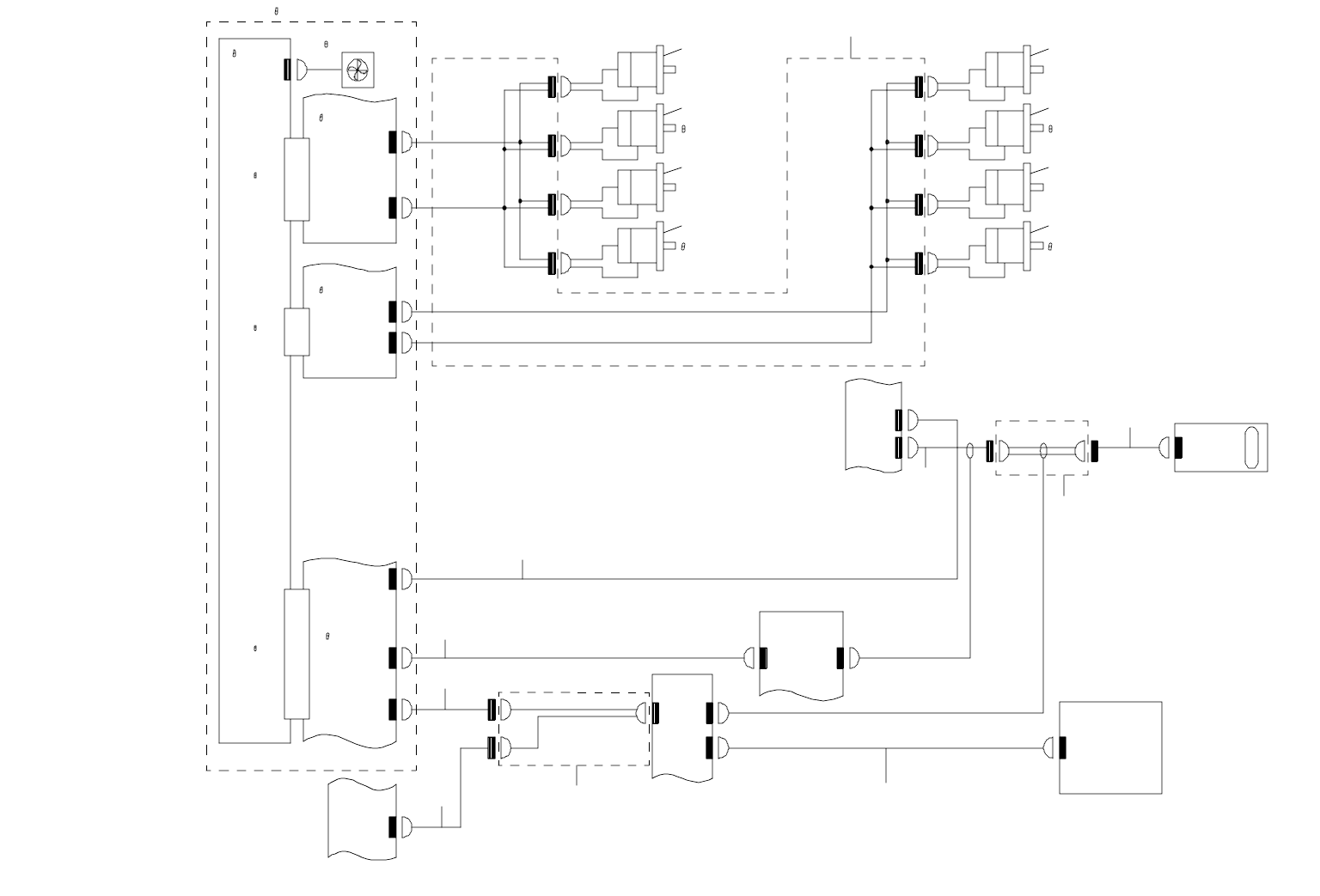
- 13 1 - 6 7 .SY S TE M DI AG RA M (Z T H ETA MO TO R ) SYSTEM DIAGRAM(Zθ MOTOR) 1-3 C LS 4-5 1- 3C 1-2 B I/ O CTR L PC B 5- 1C CN 5 C N24 5 XY C ABL E BE AR HE AD CN 058 CN 6 MN LA LA (L) Z 4-C N2A MC M( L) L A_S IG MC …

- 130 -
REF.NO NOTE PART NO D E S C R I P T I O N
品 名
Qty
1 400-03262 SYNQNET CABLE 120 ASM
シンクネットケーブル120組
1
2 400-31861 XY BEAR HEAD CABLES ASM
XY ベアヘッドケーブル組
1
3 400-31860 Y BEAR CABLE ASM
Y ベアケーブル組
1
4 400-02171 YL ORG SENS ASM
YL 原点センサ組
1
5 400-02068 Y MINUS LMT SENSOR ASM
Y 軸マイナスリミットセンサ組
1
6 400-03263 SYNQNET CABLE 20 ASM
シンクネットケーブル20組
1
7 400-02221 XL MOTOR POWER CABLE ASM
XL モータ電源ケーブル組
1
8 400-02307 X MOTOR ENC WIRE ASM
X モータ ENC ケーブル組
1
9 400-02330 CPCI CTRL POWER CABLE ASM
CPCI − CTRL パワーケーブル組
1
10 400-03251 X MOTOR
X モータ
1
11 400-03252 Y MOTOR
Y モータ
1
12 400-02219 YL MOTOR POWER CABLE ASM
YL モータ電源ケーブル組
1
13 400-02308 Y MOTOR ENC WIRE ASM
Y モータ ENC ケーブル組
1
14 400-02218 YR MOTOR POWER CABLE ASM
YR モータ電源ケーブル組
1
15 400-02309 Y MOTOR ENC RELAY WIRE ASM
Y モータ ENC 中継ケーブル組
1
16 400-02220 XR MOTOR POWER CABLE ASM
XR モータ電源中継ケーブル組
1
17 400-02231 XR DRIVE RELAY CABLE ASM
XR モータ電源中継センサ組
1
18 400-02066 X AXIS LMT CABLE ASM
X 軸リミットケーブル組
1
19 400-02065 Y AXIS LMT CABLE ASM
Y 軸リミットケーブル組
1
20 400-02230 X LMT RELAY CABLE ASM
X 軸リミット中継ケーブル組
1
21 400-02229 X ORG RANGE SENSOR ASM
X 軸原点周囲センサ組
1
22 400-02228 X MINUS LMT SENSOR ASM
X 軸マイナスリミットセンサ組
1
23 400-02227 X PLUS LMT SENSOR ASM
X 軸プラスリミットセンサ組
1
24 400-02129 Y AXIS LMT RELAY CABLE ASM
X 軸リミット中継ケーブル組
1
25 400-02091 STEPPER CTRL CABLE ASM
ステッパコントロールケーブル組
1
26 400-02093 CENT MOTOR PULSE CABLE ASM
センタモータパルスケーブル組
1
27 400-02173 CENT MOTOR CABLE ASM
CENT モータリレーケーブル組
1
28 E9431-729-0A0 CENT MOTOR ASM.
CENT モ−タ組
1
29 400-02098 BU MOTOR PULSE CABLE ASM
バックアップモータパルスケーブル組
1
30 400-02069 YL+ LMT SENSOR(TRAY)ASM
Y 軸プラスリミットトレイセンサ組
1
31 400-02174 BU MOTOR CABLE ASM
バックアップモータケーブル組
1
32 400-02172 YR ORG SENS ASM
YR ORG センサー組
1
33 400-02095 BU ENC CABLE ASM
BU エンコーダケーブル組
1
34 E9433-729-0A0 BU ENC ASM.
BU ENC 組
1
35 400-02094 AWC ENC CABLE ASM
AWC ENC ケーブル組
1
36 E9434-729-0A0 WIDTH ADJUST MOTOR ASM.
自動幅調モ−タ組
1
37 400-02096 AWC MOTOR PULSE CABLE ASM
AWC モータパルスケーブル組
1
38 400-02070 YL+ LMT SENSOR(FEEDER)ASM
Y 軸プラスリミットフィーダセンサ組
1
39 400-02176 AWC MOTOR CABLE ASM
AWC モータケーブル組
1
40 400-32789 LINEAR SCALE RELAY CABLE ASM
リニアスケール中継ケーブル組
1

- 131 -
67.SYSTEM DIAGRAM (Z THETA MOTOR)
SYSTEM DIAGRAM(Zθ MOTOR)
1-3 C
LS 4-5
1-3C
1-2 B
I/O CTR L
PCB
5- 1C
CN5
C N24 5
XY CABL E BE AR HE AD
CN 058
CN6
MNLA
LA (L)
Z 4-C N2A
MC M( L)
L A_S IG
MCM(L )
HEAD MAIN
PCB
CN1
Z4 -CN 4
CN4
Z -DRIVER FAN
CN0 57
Z
SLO T_2
Z2-CN2
Z D RIVER (2 )
2 -3A
Z2-CN1
CN2 13
4 MOTOR
Z4 MOTO R
3 MOTO R
Z3 MOTOR
CN2 14
CN2 15
CN2 16
Z1-CN1
CN2 12
CN211
CN210
XY CABL E BE AR HE AD
Z
SLO T_4
Z EXT
Z DR IVER UN IT
6- 2C
2-1 A
Z4 -CN 3
Z D RIVER (1 )
CTRL- PW R
PCB
Z1 MOTO R
1 MOTOR
Z2 MO TOR
2 MOTOR
Z1-CN2
C N20 2
CN209
4- 1B
XY CABLE BEAR ZT
Z BA CK
BOARD
Z
SLO T_1
1
2323
2323
5
67
8
9
10
8
11
CN 848 CN8 49
CN8
4 -2A
CN1
TEMP ER ATURE
SENS OR P CB ASM
4
12 -4B

- 132 -
REF.NO NOTE PART NO D E S C R I P T I O N
品 名
Qty
1 400-02233 XY BEAR ZT CABLES ASM
XY ベア ZT ケーブル組
1
2 400-03253 Z MOTOR
Zモータ
4
3 400-30981 T AXIS MOTOR CX-1
θ 軸モータ CX −1
4
4 400-32127 HEAD TEMP SENS CABLE ASM
ヘッド温度センサケーブル組
1
5 400-02258 MCM CABLE(L)ASM
MCM ケーブル(L)組
1
6 400-02314 ZTHETA PWR CABLE ASM
Zθ 電源ケーブル組
1
7 400-02072 HEAD I O CABLE ASM
ヘッドI/Oケーブル組
1
8 400-31861 XY BEAR HEAD CABLES ASM
XY ベアヘッドケーブル組
1
9 400-02305 HEAD SP CABLE ASM
ヘッド SP ケーブル組
1
10 400-02297 LA SENSOR CABLE ASM(50)
LA センサケーブル組50
1
11 400-02299 LA SENSOR RELAY CABLE ASM
LA センサリレーケーブル組
1