CX-1-Rev10PDFA - 第138页
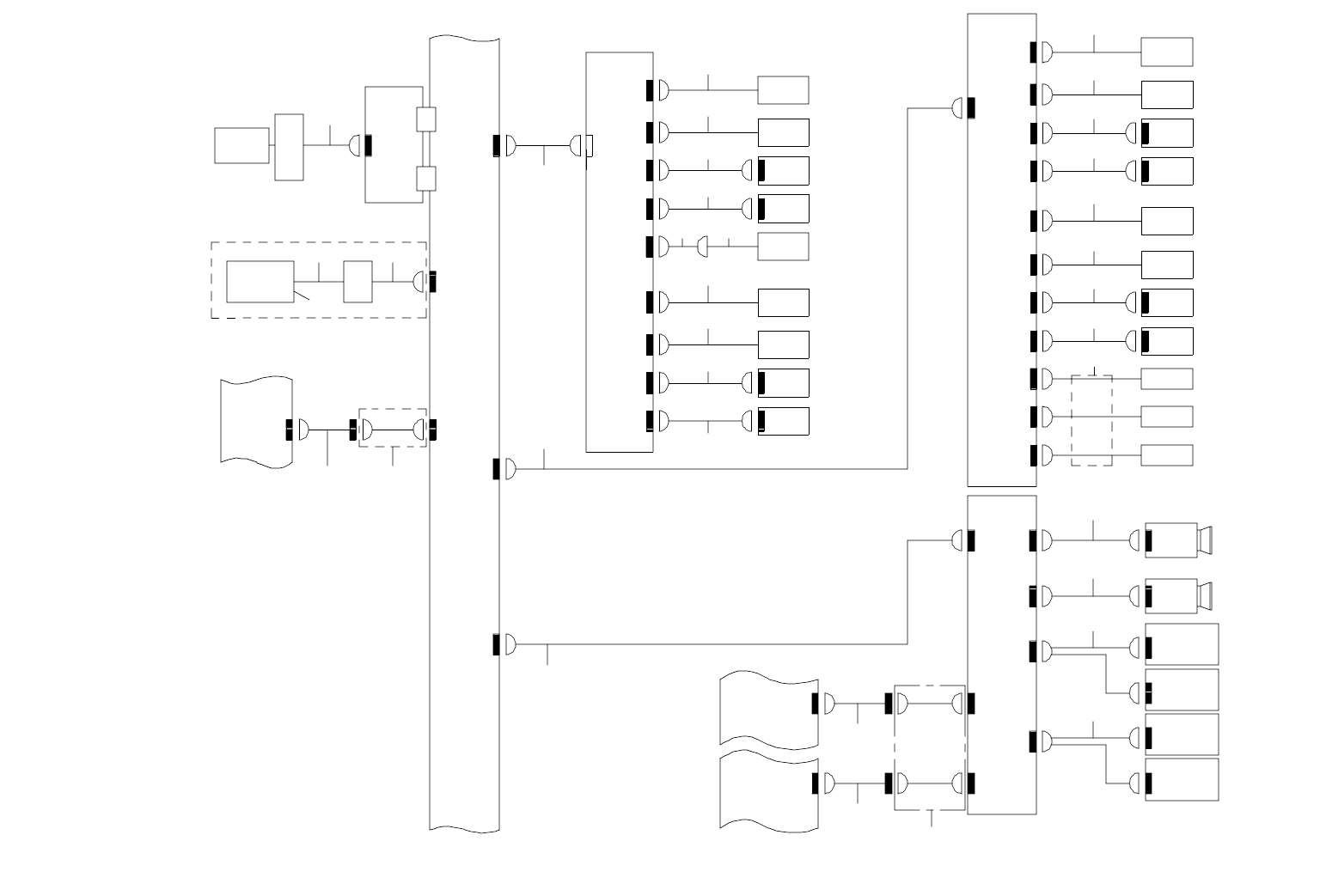
- 13 3 - 6 8 .SY S TE M DI AG RA M (H EA D UN IT ) SYSTEM DIAGRAM(HEAD UNIT) 1-3 C 1-3C CN7 CN4 8-3A IP -X3 PC B CN478 CN4 CN3 OC C1 (R ) OC C2 (R ) OC C- A OC C- C OC C- A OC C2 (L ) O CC C AM ER A( R ) OC C( R) CN6 OC …

- 132 -
REF.NO NOTE PART NO D E S C R I P T I O N
品 名
Qty
1 400-02233 XY BEAR ZT CABLES ASM
XY ベア ZT ケーブル組
1
2 400-03253 Z MOTOR
Zモータ
4
3 400-30981 T AXIS MOTOR CX-1
θ 軸モータ CX −1
4
4 400-32127 HEAD TEMP SENS CABLE ASM
ヘッド温度センサケーブル組
1
5 400-02258 MCM CABLE(L)ASM
MCM ケーブル(L)組
1
6 400-02314 ZTHETA PWR CABLE ASM
Zθ 電源ケーブル組
1
7 400-02072 HEAD I O CABLE ASM
ヘッドI/Oケーブル組
1
8 400-31861 XY BEAR HEAD CABLES ASM
XY ベアヘッドケーブル組
1
9 400-02305 HEAD SP CABLE ASM
ヘッド SP ケーブル組
1
10 400-02297 LA SENSOR CABLE ASM(50)
LA センサケーブル組50
1
11 400-02299 LA SENSOR RELAY CABLE ASM
LA センサリレーケーブル組
1

- 133 -
68.SYSTEM DIAGRAM (HEAD UNIT)
SYSTEM DIAGRAM(HEAD UNIT)
1-3C
1-3C
CN7CN4
8-3A
IP-X3
PCB
CN478
CN4
CN3
OCC1 (R)
OCC2 (R)
OCC- A
OCC- C
OCC- A
OCC2 (L)
OCC CAM ERA(R )
OCC(R)
CN6
OCC(L)
OCC CAM ERA(L )
OCC1 (L)
CN479
LIGH T CTL
PCB
8-1A
CN1 CN2
CN5CN1
OCC
RELA Y
PCB
XY CABL E
BEAR HEAD
OCC- C
CN8
CN3
(CN2)
CN6
CN1
HEAD
SENSOR
PCB
Z34-CN1
(CN3)
CN7
(CN5)
CN9
V
(CN4)
CN8
D
CN2
(CN6)
CN3
(CN7)
CN5
(CN9)
CN4
(CN8)
D
V
V
D
Z2 BLOW
SENS OR
CN4
(CN8)
CN5
(CN9)
Z2 VACCUM
SENS OR
CN3
(CN7)
Z2 SLOW-DOWN
SENS OR
Z2 PRESSURE
SENS OR
CN2
(CN6)
Z1 BLOW
SENS OR
D
(CN4)
CN8
V
(CN5)
CN9
Z1 VACCUM
SENS OR
(CN3)
CN7
Z12-CN1
OPTION(BADMARK SENSOR)
CTRL -PWR
PCB
CN852
3-3D
12-2C
5-3C
3-3C
HEIG HT
SENS OR
PCB
AMP
HEIG HT
SENS OR
AMP
BAD MARK
SENS OR
HEAD MAI N
PCB
HEAD
SENS OR
PCB
CN58 CN5
CN2 C N1
Z1 SLOW-DOWN
SENS OR
Z1 PRESSURE
SENS OR
(CN2)
CN6
CN246
CN 9
X,Y CABLE BEAR
CN10
CN11
1
3
4
2
6
5
78
10
11 12 13 11 12 13
18 12 13 18 1312
19 9 14 16
6
17 15
20 20
20 20
Z4 BLOW
SENSOR
Z4 VACC UM
SENSOR
Z4 SLOW -DOWN
SENSOR
Z4 PRES SURE
SENSOR
Z3 BLOW
SENSOR
Z3 VACC UM
SENSOR
Z3 SLOW -DOWN
SENSOR
Z3 PRES SURE
SENSOR
NOTE1
NOTE1:SINGLE PARTS NUMBER
SEN SOR HE AD : HD002 36000 0
SENSOR AMP : 40034661
21
22
Z1 SLIGHT
BLOW
S.V.
CN10
CN10
CN11
CN123
S.V.
Z2 SLIG HT
BLOW
Z3 SLIG HT
BLOW
Z4 SLIG HT
BLOW
22

- 134 -
NOTE( 注記 ) #01....REFER TO THE LAST PAGE 最終ページのマシン Rev 管理表を参照下さい。
M/C REV CHART.
REF.NO NOTE PART NO D E S C R I P T I O N
品 名
Qty
1 400-32129 HIGHT SENSOR TYPE 2 ASM
ハイトセンサタイプ2組
1
2 E9638-729-000 FIBER LENS
ファイバレンズ
1
3 HD-0013100-30 FIBER UNIT
ファイバユニット
1
4 400-02267 BAD MARK SENSOR ASM
バッドマークセンサ組
1
5 400-02092 HEAD PWR CABLE ASM
ヘッド電源ケーブル組
1
6 400-31861 XY BEAR HEAD CABLES ASM XY ベアヘッドケーブル組 1
7 400-02181 Z12 SENSOR RELAY CABLE ASM
Z 12センサ中継ケーブル組
1
8 400-02182 Z34 SENSOR RELAY CABLE ASM
Z 34センサ中継ケーブル組
1
9 400-02156 OCC CAMERA(R)CABLE ASM
OCC カメラ R ケーブル組
1
10 400-02188 OCC RELAY POWER CABLE ASM
OCC 電源ケーブル組
1
11 400-02222 Z12 SENSOR CABLE ASM
Z 12センサケーブル組
1
12 400-02186 Z VACUUM CABLE ASM
Z 軸バキュームケーブル組
1
13 400-02187 Z BLOW CABLE ASM
Z 軸ブローケーブル組
1
14 400-32818 OCC LIGHT (L) CABLE ASM CX-1
OCC ライト(L)ケーブル組 CX −1
1
15 400-02151 OCC CAMERA CABLE ASM
OCC カメラケーブル組
1
16 400-02154 OCC LIGHT(R)CABLE ASM
OCC ライト R ケーブル組
1
17 400-02140 OCC LIGHT CABLE ASM
OCC ライトケーブル組
1
18 400-02224 Z34 SENSOR CABLE ASM
Z 34センサケーブル組
1
19 400-02155 OCC CAMERA(L)CABLE ASM
OCC カメラ L ケーブル組
1
20 400-01253 EJECTOR 50
エジェクタ50
1
21
#01
400-30514 L1 SOLENOID VALVE RELAY CABLE ASM
L 1ソレノイドバルブ中継ケーブル組
1
22
#01
400-83482 SOLENOID VALVE CABLE ASM
ソレノイドバルブケーブル組
1