CX-1-Rev10PDFA - 第139页
- 13 4 - N O TE( 注記 ) #0 1 ....REFER T O THE LA S T PAGE 最終ページのマシン Rev 管理表を参照下さい。 M /C RE V C HA RT . RE F.NO NOTE PA RT NO D E S C R I P T I O N 品 名 Q ty 1 40 0-3 2 129 H IGHT SEN SO R TY PE 2 ASM ハイトセンサタイプ2組 1 2 E 9638…

- 133 -
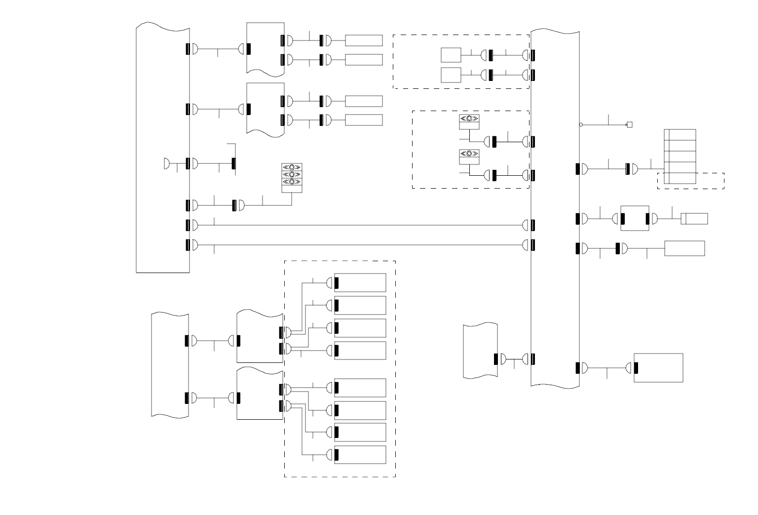
68.SYSTEM DIAGRAM (HEAD UNIT)
SYSTEM DIAGRAM(HEAD UNIT)
1-3C
1-3C
CN7CN4
8-3A
IP-X3
PCB
CN478
CN4
CN3
OCC1 (R)
OCC2 (R)
OCC- A
OCC- C
OCC- A
OCC2 (L)
OCC CAM ERA(R )
OCC(R)
CN6
OCC(L)
OCC CAM ERA(L )
OCC1 (L)
CN479
LIGH T CTL
PCB
8-1A
CN1 CN2
CN5CN1
OCC
RELA Y
PCB
XY CABL E
BEAR HEAD
OCC- C
CN8
CN3
(CN2)
CN6
CN1
HEAD
SENSOR
PCB
Z34-CN1
(CN3)
CN7
(CN5)
CN9
V
(CN4)
CN8
D
CN2
(CN6)
CN3
(CN7)
CN5
(CN9)
CN4
(CN8)
D
V
V
D
Z2 BLOW
SENS OR
CN4
(CN8)
CN5
(CN9)
Z2 VACCUM
SENS OR
CN3
(CN7)
Z2 SLOW-DOWN
SENS OR
Z2 PRESSURE
SENS OR
CN2
(CN6)
Z1 BLOW
SENS OR
D
(CN4)
CN8
V
(CN5)
CN9
Z1 VACCUM
SENS OR
(CN3)
CN7
Z12-CN1
OPTION(BADMARK SENSOR)
CTRL -PWR
PCB
CN852
3-3D
12-2C
5-3C
3-3C
HEIG HT
SENS OR
PCB
AMP
HEIG HT
SENS OR
AMP
BAD MARK
SENS OR
HEAD MAI N
PCB
HEAD
SENS OR
PCB
CN58 CN5
CN2 C N1
Z1 SLOW-DOWN
SENS OR
Z1 PRESSURE
SENS OR
(CN2)
CN6
CN246
CN 9
X,Y CABLE BEAR
CN10
CN11
1
3
4
2
6
5
78
10
11 12 13 11 12 13
18 12 13 18 1312
19 9 14 16
6
17 15
20 20
20 20
Z4 BLOW
SENSOR
Z4 VACC UM
SENSOR
Z4 SLOW -DOWN
SENSOR
Z4 PRES SURE
SENSOR
Z3 BLOW
SENSOR
Z3 VACC UM
SENSOR
Z3 SLOW -DOWN
SENSOR
Z3 PRES SURE
SENSOR
NOTE1
NOTE1:SINGLE PARTS NUMBER
SEN SOR HE AD : HD002 36000 0
SENSOR AMP : 40034661
21
22
Z1 SLIGHT
BLOW
S.V.
CN10
CN10
CN11
CN123
S.V.
Z2 SLIG HT
BLOW
Z3 SLIG HT
BLOW
Z4 SLIG HT
BLOW
22

- 134 -
NOTE( 注記 ) #01....REFER TO THE LAST PAGE 最終ページのマシン Rev 管理表を参照下さい。
M/C REV CHART.
REF.NO NOTE PART NO D E S C R I P T I O N
品 名
Qty
1 400-32129 HIGHT SENSOR TYPE 2 ASM
ハイトセンサタイプ2組
1
2 E9638-729-000 FIBER LENS
ファイバレンズ
1
3 HD-0013100-30 FIBER UNIT
ファイバユニット
1
4 400-02267 BAD MARK SENSOR ASM
バッドマークセンサ組
1
5 400-02092 HEAD PWR CABLE ASM
ヘッド電源ケーブル組
1
6 400-31861 XY BEAR HEAD CABLES ASM XY ベアヘッドケーブル組 1
7 400-02181 Z12 SENSOR RELAY CABLE ASM
Z 12センサ中継ケーブル組
1
8 400-02182 Z34 SENSOR RELAY CABLE ASM
Z 34センサ中継ケーブル組
1
9 400-02156 OCC CAMERA(R)CABLE ASM
OCC カメラ R ケーブル組
1
10 400-02188 OCC RELAY POWER CABLE ASM
OCC 電源ケーブル組
1
11 400-02222 Z12 SENSOR CABLE ASM
Z 12センサケーブル組
1
12 400-02186 Z VACUUM CABLE ASM
Z 軸バキュームケーブル組
1
13 400-02187 Z BLOW CABLE ASM
Z 軸ブローケーブル組
1
14 400-32818 OCC LIGHT (L) CABLE ASM CX-1
OCC ライト(L)ケーブル組 CX −1
1
15 400-02151 OCC CAMERA CABLE ASM
OCC カメラケーブル組
1
16 400-02154 OCC LIGHT(R)CABLE ASM
OCC ライト R ケーブル組
1
17 400-02140 OCC LIGHT CABLE ASM
OCC ライトケーブル組
1
18 400-02224 Z34 SENSOR CABLE ASM
Z 34センサケーブル組
1
19 400-02155 OCC CAMERA(L)CABLE ASM
OCC カメラ L ケーブル組
1
20 400-01253 EJECTOR 50
エジェクタ50
1
21
#01
400-30514 L1 SOLENOID VALVE RELAY CABLE ASM
L 1ソレノイドバルブ中継ケーブル組
1
22
#01
400-83482 SOLENOID VALVE CABLE ASM
ソレノイドバルブケーブル組
1

- 135 -
69.SYSTEM DIAGRAM (BASE-FEEDER)
SYSTEM DIAGRAM(BASE − FEEDER)
3- 2D
1 -3C
OPTIO N( FEEDE R POSIT IO N INDIC ATER)
OPT ION (NON- STOP OP .)
NON- ST OP
SIGN AL
LIGH T( R)
CN62 4MP TL_ R
CN 24
CN2 3
CN62 3
CN2 6
CN62 6
L S3- 3
CN3
L S3- 1
CN1
OPTI ON
(REP LA CING OV ERALL C JEM GER TAB LE UNIT )
CN1
(EN)
CN62 5MP TL_ F
NON- ST OP
SIGN AL
LIGH T( F)
C N62 7
C N27
THERM AL
SENSO R
PCB
(BASE F RAM E)
6-2 A
2-4 C
CN6 69
ATC
SHAP E Y
SHAP E X
STOP PER
CN630
CN30
CN628
CN28
CN 492
CN 4 91
CAL S.V
CAL PCB
CN 2
CARRY P CB .
CN 670C N61 2
CN12
S.V.
TB
CN 52 CN3 7
CN6 37
CN4 35
CN4 36
BANK UP
SENSOR(R)
BANK UP
SENSO R( F)
CN64 2
CN64 3
CN4 2
CN4 3
CN 25
BU-L OCK
4- 1B
7-1 A
CTRL
PWR
PCB
FG-T AP
FRON T
FPI-L ED
PCB(R 3- 2)
CN1
CN5 41
CN5 51
CN1
FPI-L ED
PCB(R 3- 1)
CN5 61
CN5 71
FPI-L ED
PCB(R 2- 1)
CN1
CN1
FPI-L ED
PCB(R 2- 2)
FPI-L ED
PCB(F 2- 1)
CN1
CN1
FPI-L ED
PCB(F 2- 2)
CN5 71
CN5 61
FPI-L ED
PCB(F 1- 2)
CN1
CN5 51
CN5 41
CN1
FPI-L ED
PCB(F 1- 1)
7-1 A
CN 2
CN1
BANK /F PI
-F PCB.
CN2
CN62 1FL S4-2
5- 2A
CN 3
CN 3
5- 2B
CN62 1R
BANK /F PI
-R PCB.
CN1
CN 2
CN1
LS 4-1
C N50 2
C N50 3
C N50 3
C N50 2
I/O C TRL
PCB
L S3- 4R
CN4 R
CN6
FEED ER (RL)
CN 1
BAN K/F PI
-R PCB.
C N50 1R
C N50 6R
BK-R L
5- 2C
CN7
C N50 7R
BK-R R
FEED ER (RR)
FEED ER (FR)
BK-F R
C N50 7F
CN 7
L S3- 6
5-2C
L S3- 4F
BK-F L
C N50 6F
CN 501 F
CN4 F
BASE- FE EDER
PCB
SIGNAL LIGHT
C N48 3
CN2
CN 6
MTC I/F
(L)
COVE R
CN 11
L S3- 2
BANK /FP I
-F PCB .
CN 1
FEED ER (FL)
CN 6
CAL V ACU UM
SENSOR
1
23
746
5
810119
12
13 15
14
16
17 19
18
31
32
24 25
26
27
28
29
30
33 20
21 2221
22
222221 21
23