CX-1-Rev10PDFA - 第143页
- 13 8 - REF .NO N O TE PART NO D E S C R I P T I O N 品 名 Q ty 1 40 0-0 2078 CRY SAFE C ABLE ASM キャリーセイフティ接続ケーブル組 1 2 40 0-0 2202 SAF ETY CABLE ASM セーフティケーブル組 1 3 E93 78-7 29-0 A0 SM E MA C AB L E (L) AS M . スメマケ−ブル(L)組 …

- 137 -
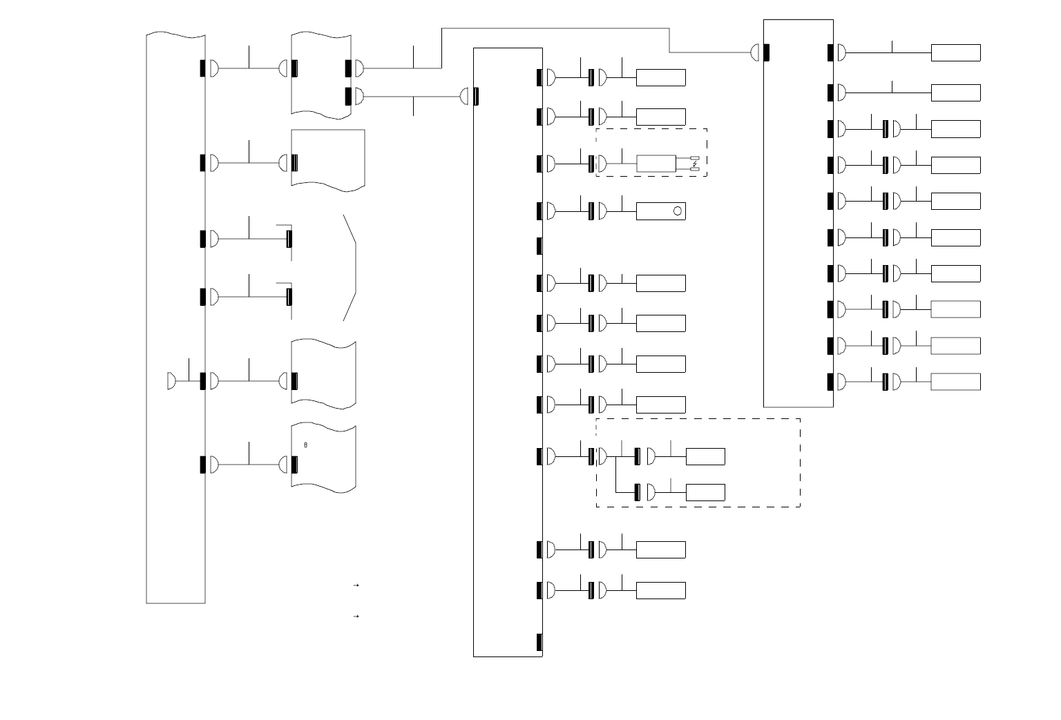
70.SYSTEM DIAGRAM (SAFETY/CARRY)
SYSTEM DIAGRAM(SAFETY / CARRY)
CN5
3- 2C
CN 1
Z 4-C N1LS1 -5
Z EXT PCB
1 0-1 B
SYNQN ET
RELAY P CB
CN3
LS1 -6 X Y-C N1
CN 1
2- 2D
NOTE 1
COVE R
CN 03
LS1 -2
CN2
SMEM A( R)
CN1
LS1 -1
7 -1A
CN 4
CN7 04LS1 -3
CN3
OPER AT ION PCB .
CN 11
CN6 11
SAFE TY P CB
1-3 C
CN4
LS1 -4
CN 02
SMEMA (L )
COVE R
CN6 22
CN 22
CN6 21
CN 21
CN1
CN4 01
5-4 D
CARRY P CB .
CN 20
CN4 20R CN4 34
FEEDE R DE TEC T SE NSOR
CN 19
CN4 19R CN4 33
FEEDE R FL OAT S EN SOR(R R)
CN 18
EMISS IO N
CN4 18R CN4 32
FEEDE R FL OAT S EN SOR(F F)
CN4 15R CN4 31
CN 15
FEEDE R FL OAT S EN SOR(R F)
CN 14
CN430CN4 14R
FEEDE R FL OAT S EN SOR(F R)
RECE IV ING
FEEDE R DE TEC T SE NSOR
CN4 13R CN4 29
CN 13
CN0 8CN4 12R
CN 12
MAIN AI R PRESS UR E SENSO R
CN4 09R CN4 45
CN9
AWC O RG S ENS OR
ATC C LO SE SENN SOR(L )
CN4 03R
CN3
CN4 02R
CN2
ATC O PE N SENNS OR(L)
CARRY SENSOR
RELAY PCB
(R)
C N20
C N19
CN4 28C N41 9L
FEED ER F LO AT SE NSOR( RF )
C N41 8 CN4 27
FEED ER F LO AT SE NSOR( FR )
C N18
CN4 40CN4 17L
C N17
CN4 16L CN4 41
C.OUT S EN SOR (L )
C N16
CN4 26CN4 15L
FEED ER F LO AT SE NSOR( RR )
C N15
FEEDE R FL OAT S EN SOR(F F)
CN4 14L CN4 25
C N14
CN4 09L
CN9
BU ORG SENSOR
CN8
CN 442CN4 07L
CN7
T PIN S ENS OR (L )
CN4 04L CN4 39
CN4
CN4 38CN4 03L
CN3
OUT S EN SOR
CN4 02L
CN2
CARR Y S ENSO R
RELA Y P CB
(L)
IN SENSOR
CN4 37
CN1
CN 42 1
CN 409 L
NOTE1
CABLE CONNECTION POINT
CARRY DIRECTION L
R
E9378:CN1
2334 :CN2
CARRY DIRECTION R
L
E9378:CN2
2334 :CN1
RECE IV ING
RECE IV ING
EMISS IO N
EMISS IO N
RECE IVI NG
RECE IVI NG
EMI SSI ON
EMI SSI ON
1 2-1 C
10- 1A
NOTE2
A dashed line part shows a difference
with standard specifications.
NOTE2
NOTE2WAIT SENSOR
C N44 0A
C N44 0B
STOP SE NS OR- 1
STOP SE NS OR- 2
36 37
38
39 41
40
43
42
45
44
47
46
49
48
51
50
15
34
10
9
12
11
14
13
18
17
21
16 22
23
24
25
26
27
28
29
19 20
31
30 32
33
78
123456
35

- 138 -
REF.NO NOTE PART NO D E S C R I P T I O N
品 名
Qty
1 400-02078 CRY SAFE CABLE ASM
キャリーセイフティ接続ケーブル組
1
2 400-02202 SAFETY CABLE ASM
セーフティケーブル組
1
3 E9378-729-0A0 SMEMA CABLE (L) ASM.
スメマケ−ブル(L)組
1
4 400-02334 SMEMA CABLE(R)ASM
スメマケーブル R 組
1
5 400-02077 SAFETY LMT CABLE ASM
セイフティリミットケーブル組
1
6 400-02071 SAFETY ALM CABLE ASM
セイフティアラームケーブル組
1
7 400-02073 CRY SENSOR(R)CABLE ASM
キャリーセンサ中継(R)ケーブル組
1
8 400-02074 CRY SENSOR(L)CABLE ASM
キャリーセンサ中継(L)ケーブル組
1
9 400-02209 IN SENS CABLE ASM
インセンサケーブル組
1
10 400-02208 IN SENS ASM
インセンサ組
1
11 400-02211 OUT SENS CABLE ASM
アウトセンサケーブル組
1
12 400-02210 OUT SENS ASM
アウトセンサ組
1
13 400-02213 WAIT SENS CABLE ASM
ウェイトセンサケーブル組
1
14 400-64197 WAIT_SENSOR_ASM
ウェイトセンサ組
1
15 400-02138 FD SENS ASM
フィーダ検出センサ投光組
1
16 400-02345 BU ORG RLY CABLE ASM
バックアップ原点中継ケーブル組
1
17 400-02123 T.PIN CABLE ASM
ティーピンセンサケーブル組
1
18 400-02122 T.PIN SENS ASM
ティーピンセンサ組
1
19 400-64198 STOP_SENSOR-1_ASM
ストップセンサ1組
1
20 400-64202 STOP_SENSOR-2_ASM
ストップセンサ2組
1
21 400-02124 BU ORG SENS ASM
バックアップテーブル原点センサ組
1
22 400-02158 FD FLOAT(FF)RCV CABLE ASM
フィーダ浮きセンサ(FF)受光ケーブル組
1
23 400-02131 FD-FLOAT(FF)RECEIVE SENS ASM
フィーダ浮きセンサ(FF)受光組
1
24 400-02164 FD FLOAT(RR)RCV CABLE ASM
フィーダ浮きセンサ(RR)受光ケーブル組
1
25 400-02137 FD FLOAT(RR)RECEIVE SENSOR
フィーダ浮きセンサ(RR)受光組
1
26 400-02236 C.OUT SENS CABLE ASM
シーアウトセンサケーブル組
1
27 400-02235 C.OUT SENS ASM
シーアウトセンサ組
1
28 400-02215 STOP SENS CABLE ASM
ストップセンサケーブル組
1
29 400-64207 BRANCH_CABLE_ASM
ブランチケーブル組
1
30 400-02159 FD FLOAT(FR)CABLE ASM
フィーダ浮きセンサ(FR)投光ケーブル組
1
31 400-02132 FD FLOAT(FR)SENS ASM
フィーダ浮きセンサ(FR)投光組
1
32 400-02161 FD FLOAT(RF)CABLE ASM
フィーダ浮きセンサ(RF)投光ケーブル組
1
33 400-02134 FD FLOAT(RF)SENS ASM
フィーダ浮きセンサ(RF)投光組
1
34 400-02165 FD SENS CABLE ASM
フィーダ検出センサ投光ケーブル組
1
35 400-02051 SAFE SYNQ CABLE ASM
SAFE − SYNQ ケーブル組
1
36 400-02128 ATC OPEN SENS ASM
ATC オープンセンサ組
1
37 400-02127 ATC CLOSE SENS ASM
ATC クローズセンサ組
1
38 400-02121 AWC ORG CABLE ASM
AWC 原点センサケーブル組
1
39 400-02120 AWC ORG SENS ASM
自動幅調原点センサ組
1
40 400-02178 AIR PRESSRE CABLE ASM
エアプレッシャーケーブル組
1
41 400-02333 AIR PRESSURE METER ASM
エアプレッシャーメータ組
1
42 400-02166 FD SENS RCV CABLE ASM
フィーダセンサ受光ケーブル組
1
43 400-02139 FD RECEIVE SENS ASM
フィーダ検出センサ受光組
1
44 400-02160 FD FLOAT(FR)RCV CABLE ASM
フィーダ浮きセンサ(FR)受光ケーブル組
1
45 400-02133 FD FLOAT(FR)RECEIVE SENSOR
フィーダ浮きセンサ(FR)受光組
1
46 400-02162 FD FLOAT(RF)RCV CABLE ASM
フィーダ浮きセンサ(RF)受光ケーブル組
1
47 400-02135 FD FLOAT(RF)RECEIVE SENSOR
フィーダ浮きセンサ(RF)受光組
1
48 400-02157 FD FLOAT(FF)CABLE ASM
フィーダ浮きセンサ(FF)投光ケーブル組
1
49 400-02130 FD FLOAT(FF)SENS ASM
フィーダ浮きセンサ(FF)投光組
1
50 400-02163 FD FLOAT(RR)CABLE ASM
フィーダ浮きセンサ(RR)投光ケーブル組
1
51 400-02136 FD FLOAT(RR)SENS ASM
フィーダ浮きセンサ(RR)投光組
1

- 139 -
71.SYSTEM DIAGRAM (OPERATION UNIT/CPU)
SYSTEM DIAGRAM(OPERATION UNIT / CPU)
1- 2B
7 -4B
R S23 2C
RS2 32C
REAR LCD
VI DEO
1-5B
OUT 2
7-3 B
V IDEO
FRONT LCD
1- 3C
OUT 1
PANEL-LINK
DISTRIBUTOR
PAN EL
LIN K
IN
M OUSE
KB
CN7 20
CN2 0
E X KB /MS PC
KB 2
KEY BOARD
(R EAR)
TRACK BALL
MS 2
MS1
TRACK BALL
(FR ONT)
KEYBOARD/
MOUSE
SWITCH
KEY BOARD
KB1
D C12 V
7-5 A
FRONT LCD
FDD PWR
FD D
FDD
FD D I/ F
CD RO M
HDD
COPY
HDD
COVER
PRINTER
CN 13
LPT
CPU
HDD I/F
COM1
POWER UNIT
1-1C
ACCE SSO RY
RS- 232 C
(2/2)
UPS
C N05 5
CTRL
-PWR
PCB
COVER
HARD DISK
ACCESS LAMP
7- 1A
CN2
CN 6
CN 7
FEEDER
SW(R)
COVER
OPEN
SW(R)
EMG SW_RR
C N74 2
CN7 46
OPTION(NON STOP OPERATION)
OPERATION
PCB.
CN 741
CN1
CN 703
CN7
OPTION(NON STOP OPERATION)
CN 719
C N19
CN 718
CN 18
HOD
BOX
CN0 2
C N71 1
C N11CN 54
L S4- 2
CN1
CN7 01
CN 2
FG-T AP
FRON T
OP E-E 1
KEY
CHANGE
SW
START SW
STOP SW
SERVO FREE SW
CYCLE SW
CTRL-PWR
CONNECTOR
PANEL
OPERATION
PCB.
SW(R)
CN 715
C N15
CN5
ON LINE SW
ORIGIN SW
START SW
STOP SW
SERVO FREE SW
CYCLE SW
C N705
EMG S W_ F R
COVER
OPEN
SW(F)
I/O CONTROL
PCB.
5- 3C
7-3 B
5- 1D
6- 2B
SW 2
SW 1
SW 6
SW 5
S W10
SW 9
SW 6
SW 5
SW 10
SW9
CN 6
L S4- 6
FEEDER
SW(F)
1
23
8
9
5
7
611
14
16 17
15
18
7
12
6
19
21
20
22
23
25 26
30
CN5
OPTION(REAR MONITOR)
10
CN3
CN 710
CN 10
RS232
CHANGE
PCB ASM
RS-C N5
7 -5B
C HG-4 P
CHG -4P- A
CHG
4P- B
R S-C N5
OPTION(REAR MONITOR)
K B/M OUSE
OPTION(REAR MONITOR)
CN 745
9
KEY
CHAN G E
SW
CPU COM2
NO TE1
OPTION
(REAR MONITOR)
OPTION
(TOUCH PANEL WITH REAR MONITOR)
OPTION(TOUCH PANEL)
KEYBOARD/
MOUSE
SWITCH
RS 2
RS 1
RS -PC
R S-A
R S-A
RS -CN2
RS-B
EXT2
CN3
CN4
CN2
CN2
RS232C
CHANGE
PCB ASM
13
31 4
24
40027815
TOUCH PANEL
TOUCH PANEL
WITH REAR MONITOR)
CONNECTION POINT
FROM TO
CPU COM2 F LCD RS232C
CPU COM2 RS-A
NOTE1
27
29 28
7-2D
10 -5B
11 -5A
7-1 C
11 -1C
10 -2C
9- 2B
11- 3C
11- 3B