CX-1-Rev10PDFA - 第148页
- 14 3 - 73. S YST EM D IA GR AM ( I-C X) SYSTEM DIAGRAM(I − CX) LO AD CE LL FG -TAP FR ONT LO AD CE LL AM PLI FE R 1 -5C LDC L CTR L 7- 3B CT RL PO WER PC BI CN5 3 CN 053 1-3 C I- CX PC B CN 3 CN 2 CN 1 CN 5 ICX -2 ICX …

- 142 -
NOTE( 注記 ) #01....OPTIONAL PARTS オプション部品
REF.NO NOTE PART NO D E S C R I P T I O N
品 名
Qty
1 400-02145 VCS LIGHT RELAY CABLE ASM
VCS ライト中継ケーブル A 組
1
2
#01
400-02144 VCS LIGHT(OP)CABLE ASM
VCS ライト(OP)ケーブル組
1
3 400-02146 VCS ST SENS ASM
VCS ST センサ組
1
4 400-02147 VCS OP SENS ASM
VCS ST センサ組
1
5 400-02148 VCS SV CABLE ASM
VCS SV ケーブル組
1
6 400-32130 HR CAMERA POWER CABLE ASM 高解像度カメラ電源ケーブル組 1
7 400-33187 OPTION HR CCD CAMERA CABLE CX-1
オプション高解像度カメラケーブル CX −1
1
8 400-02142 BACKLIGHT WIRE ASM
バックライトケーブル組
1
9 400-02143 SIDELIGHT WIREASM ASM
サイドライトケーブル組
1
10 E9530-729-0A0 BANK CABLE ASM.
バンクケ−ブル組
1
11 400-33446 VISION MONITOR ST ASM
画像モニタ ST 組
1
12 E9623-721-000 PORTRAIT MONITOR CABLE
画像モニタケーブル
1
13 400-03294 HR CCD CAMERA CABLE ASM
HR CCD カメラケーブル組
1
14 400-02102 BANK CABLE ASM
バンクケーブル組
1
15 E9388-725-0A0 FEEDER BANK RELAY CABLE 3 ASM.
フィーダバンク中継ケーブル3組
1
16 E9395-725-0A0 IC FULL RELAY CABLE 3 ASM.
IC FULL 中継ケ−ブル3組
1
17 E9378-721-0A0 FEEDER BANK CABLE 5 ASM.
フィ−ダバンクケ−ブル5組
1
18 E9384-721-0A0 FEEDER BANK DC CABLE 5 ASM.
フィ−ダバンク DC ケ−ブル5組
1
19 E9379-721-0A0 FEEDER BANK CABLE 6 ASM.
フィ−ダバンクケ−ブル6組
1
20 E9385-721-0A0 FEEDER BANK DC CABLE 6 ASM.
フィ−ダバンク DC ケ−ブル6組
1
21 E9530-729-0A0 BANK CABLE ASM.
バンクケ−ブル組
1
22 E9532-729-0A0 CUTTER POWER SOURCE CABLE ASM.
カッタ電源ケ−ブル組
1
23 E9378-721-0A0 FEEDER BANK CABLE 5 ASM.
フィ−ダバンクケ−ブル5組
1
24 E9384-721-0A0 FEEDER BANK DC CABLE 5 ASM.
フィ−ダバンク DC ケ−ブル5組
1
25 E9379-721-0A0 FEEDER BANK CABLE 6 ASM.
フィ−ダバンクケ−ブル6組
1
26 E9385-721-0A0 FEEDER BANK DC CABLE 6 ASM.
フィ−ダバンク DC ケ−ブル6組
1
27 E9395-721-0A0 IC FULL RELAY CABLE 3 ASM.
IC FULL 中継ケ−ブル3組
1
28 E9587-705-0A0 VRFY DMM CABLE ASM.
VRFY DMM ケ−ブル組
1
29 E9588-705-0A0 VRFY SV I/F CABLE ASM.
VRFY SV I / F ケ−ブル組
1
30 E9589-705-0A0 VRFY SV CABLE ASM. VRFY SV ケ−ブル組 1
31 E9590-705-0A0 CABLE ASM.
VRFY プロ−ブ I / F ケ−ブル組
1
32 E9591-705-0A0 CABLE ASM.
VRFY プロ−ブケ−ブル組
1
33 E9378-721-0A0 FEEDER BANK CABLE 5 ASM.
フィ−ダバンクケ−ブル5組
1
34 E9384-721-0A0 FEEDER BANK DC CABLE 5 ASM.
フィ−ダバンク DC ケ−ブル5組
1
35 E9379-721-0A0 FEEDER BANK CABLE 6 ASM.
フィ−ダバンクケ−ブル6組
1
36 E9385-721-0A0 FEEDER BANK DC CABLE 6 ASM.
フィ−ダバンク DC ケ−ブル6組
1
37 E9395-725-0A0 IC FULL RELAY CABLE 3 ASM.
IC FULL 中継ケ−ブル3組
1
38 E9388-725-0A0 FEEDER BANK RELAY CABLE 3 ASM.
フィ−ダバンク中継ケ−ブル3組
1
39 E9532-729-0A0 CUTTER POWER SOURCE CABLE ASM.
カッタ電源ケ−ブル組
1
40 E9378-721-0A0 FEEDER BANK CABLE 5 ASM.
フィ−ダバンクケ−ブル5組
1
41 E9384-721-0A0 FEEDER BANK DC CABLE 5 ASM.
フィ−ダバンク DC ケ−ブル5組
1
42 E9379-721-0A0 FEEDER BANK CABLE 6 ASM.
フィ−ダバンクケ−ブル6組
1
43 E9385-721-0A0 FEEDER BANK DC CABLE 6 ASM. フィ−ダバンク DC ケ−ブル6組 1
44 E9395-721-0A0 IC FULL RELAY CABLE 3 ASM.
IC FULL 中継ケ−ブル3組
1
45 400-02102 BANK CABLE ASM
バンクケーブル組
1

- 143 -
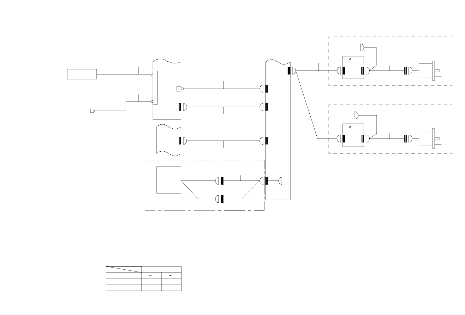
73.SYSTEM DIAGRAM (I-CX)
SYSTEM DIAGRAM(I − CX)
LOAD CE LL
FG -TAP
FR ONT
LOAD CE LL
AMPLI FE R
1 -5C
LDC L
CTR L
7- 3B
CTRL
POWER
PCBI
CN5 3
CN 053
1-3 C
I-CX PCB
CN 3
CN2
CN1
CN 5
ICX -2
ICX -1
ICX -5
ICX -3
IN DRV 1
I NPW R
PWR
1 -5C
IN DR V2
5
DRIVER
FOR IN
CN1 C N2
I NMT R
NOTE1
IN STEPPING
MOTOR
OT DRV 1
1- 5C
PWR
OUT PWR
IN CONVEYOR NOTE1
OUT CON VEY OR NOTE1
O TDR V2
NOTE1
O UTM TR
OUT STE PP ING
MOTOR
CN2
5
DRIVER
FOR IN
CN1
NOTE1 CONVEYANCE OF CX-1 DOSE NOT NEED TO CHANGE
CONNECTION LIKE OTHER MODELS,
IN ORDER FOR THE CONVEYAN CE DIRECTION
TO CHANGE BY SETUP OF MS PARAMETER.
CONVEYOR SPEC
REFERENCE
IN CONVEYOR
OUT CONVEYOR
IN
OUT IN
OUT
L RRL
12
345
6
7
8
10
9
10 -3C
OPT ION (FLU XER UNI T)
FLU XER 4 P
FLU XER 2 P
FLUXE R
UNIT
ASM
IC X-1 2 CN 12 CN1 2
12
11

- 144 -
REF.NO NOTE PART NO D E S C R I P T I O N
品 名
Qty
1 400-31620 LOAD CELL ASM
ロードセル組
1
2 400-21156 LOAD CELL FG WIRE ASM
ロードセル FG ケーブル組
1
3 400-32125 LOAD CELL ANAROG CABLE ASM
ロードセルアナログケーブル組
1
4 400-32126 LOAD CELL CONTROL CABLE ASM
ロードセルコントロールケーブル組
1
5 400-31845 I-CX 24V POWER CABLE ASM
I − CX 24 V 電源ケーブル組
1
6 400-31972 IN/OUT MOTOR PULSE CABLE ASM
IN / OUT モータパルスケーブル組
1
7 400-31971 IN MOTOR CONTROL CABLE ASM
インモーターコントロールケーブル組
1
8 400-32048 IN STEPPING MOTOR ASM
インステッピングモータ組
1
9 400-32047 OUT MOTOR CONTROL CABLE ASM
アウトモーターコントロールケーブル組
1
10 400-32049 OUT STEPPING MOTOR ASM
アウトステッピングモータ組
1
11 400-42181 FLUXER SIGNAL CABLE ASM
フラクサ信号束線組
1
12 400-42177 ICX-FLUXER PANEL CABLE ASM
ICX −フラクサ パネルケーブル組
1